
中国
China
吊顶用多功能电器国家标准修订发布
2025年9月,市场监管总局(国家标准委)发布《家用和类似用途吊顶用多功能电器》(GB/T 26183—2025)新版国家标准,将于2026年3月1日正式实施。该标准的发布实施,将引导行业企业提升产品设计、生产及安装的规范化水平,推动吊顶用多功能电器向更安全、更可靠、更适配的多元家居场景发展。
本次修订主要作出三方面优化与完善。一是升级功能性能要求。考虑到吊顶用多功能电器集成功能的多样性,完善新风、晾晒、制冷、取暖、辅助照明等每种单一功能的性能要求和试验方法,使其能基本覆盖市场上不同类型和功能的产品。二是强化多场景适配性。针对厨房、阳台、浴室等特殊环境,新增专门用于这些环境的产品要求和试验方法,保障产品在不同场景下都能使用安全、可靠。三是规范安装与检查程序。细化龙骨、吊杆等安装配件要求,完善安全检查操作程序,针对不同安装方法的器具主机和不同重量的器具面罩规定具体的安装强度检查方法,确保安装环节可考核、可追溯。
《智能床垫》国家标准发布
2025年9月,市场监管总局(国家标准委)批准发布《智能床垫》(GB/T 46272—2025)国家标准,将于2026年3月1日正式实施。该标准为智能床垫产品的智能化、功能性、安全性设立了统一标尺,为有效规范市场、保护消费者权益、推动行业健康发展提供技术支撑。
标准明确智能交互要求。要求能够实现远程控制、提示、异常报警和语音交互,确保用户能通过终端便捷、多模态操作产品并接收警示。从信息录入、传输同步到查询分析强化全链路数据管理,为实现智能化健康监测与服务提供数据基础。
标准规范舒适健康性能。要求产品具备自适应调节或个性化定制调节能力,带有运行装置的产品运行速度不得高于50mm/s,提升使用舒适度。针对健康监测功能,明确心率测量误差不超过±5次/分钟,呼吸率误差不超过±5次/分钟,为用户健康管理提供准确参考。对于明确宣称具有抑螨、抑菌功能的产品,要求其抑螨率必须达到60%以上,抑菌率达到90%以上,切实保护消费者权益。严格限制产品噪声,要求工作状态下噪声不超过55分贝,睡眠模式下噪声需低于30分贝,最大限度降低设备运行对睡眠的干扰,保障用户睡眠质量。
标准设定安全风险防线。产品需满足电气安全、电磁兼容、信息安全、阻燃性能等基本要求,带有加热功能的产品不得对使用者造成皮肤灼伤或热冲击危险,消除电气漏电、电磁干扰、数据泄露、火灾隐患等风险。
旅居车辆安全标志和信息符号国家标准发布
2025年9月,市场监管总局(国家标准委)批准发布《旅居车辆 安全标志和信息符号》(GB/T 46094—2025)推荐性国家标准,该标准将于2026年3月1日起正式实施。
随着百姓生活水平提高和消费观念转变,近年来我国旅居车辆(俗称房车)市场呈现高速增长态势,在有力提升汽车产销增量的同时,带动了旅游、装备、基建等产业联动发展,构建了新的消费生态。
为规范旅居车辆设计、生产和使用,市场监管总局(国家标准委)组织制定了《旅居车辆 安全标志和信息符号》(GB/T 46094—2025)国家标准,规定了旅居车辆配备的安全标志和信息符号,明确了各类标志和符号的形状、颜色、尺寸、布置等方面的技术要求,涵盖驾驶安全、生活起居、消防设施等多个方面。该标准要求旅居车辆在关键区域张贴醒目提示标志,用直观方式帮助使用者规避风险,例如,在床铺旁设置“禁止在行车过程中就寝”标志、在卫生间门口设置“行车过程中请勿沐浴”标志等,提醒使用者避免危险行为,通过直观提示帮助更多人快速掌握旅居车辆使用规范,增强车辆安全使用意识,让每一次“移动小家”的出行,都能在安全护航下更安心、更舒心。
该标准的发布实施,将有助于提高旅居车辆驾驶使用的安全性和便利性,对于提升旅居车辆产品质量,助力旅居车辆行业高质量发展具有重要意义。

欧盟
European Union
欧盟采纳多项RoHS指令铅豁免条款修订草案!
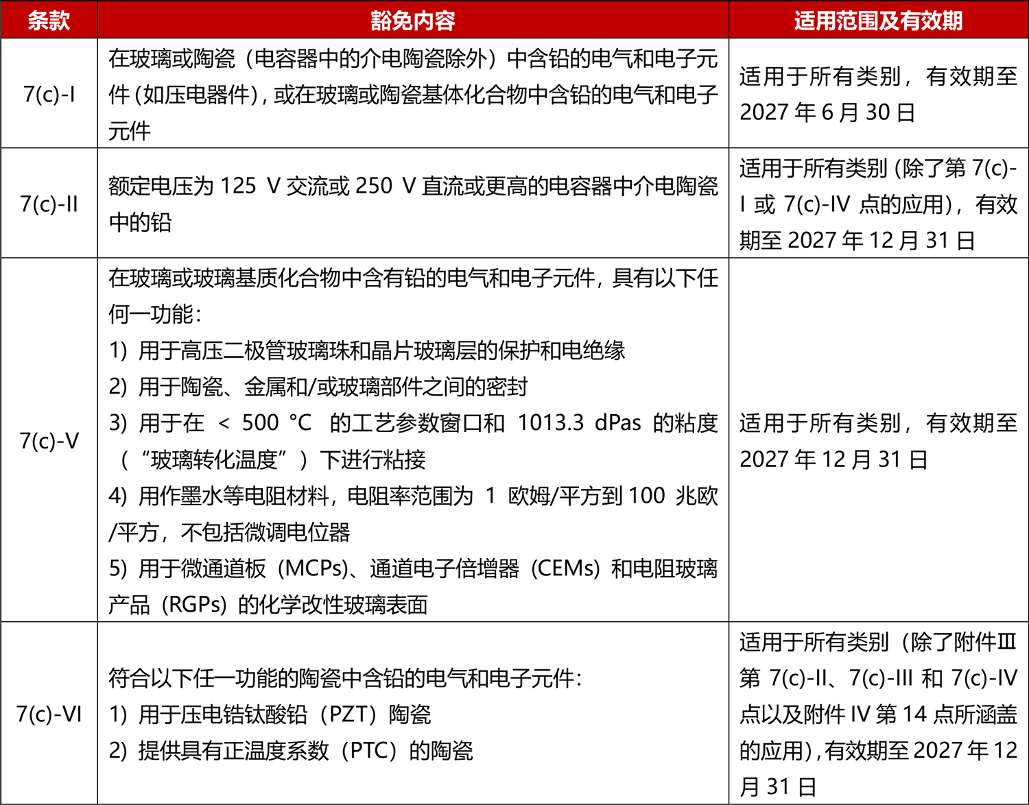
2025年9月8日,欧盟采纳了三项RoHS指令(2011/65/EU)附件Ⅲ中高频使用豁免条款的修订草案,涉及6(a)、6(a)-Ⅰ、6(b)、6(b)-Ⅰ、6(b)-Ⅱ、6(c)、7(a)、7(c)-Ⅰ和7(c)-等有关钢合金、铝合金、铜合金、高温熔融焊料、电气电子元件玻璃陶瓷中铅的豁免条款。
关于钢合金、铝合金和铜合金,RoHS指令附录III的6(a),6(a)-I,6(b),6(b)-I,6(b)-II和6(c)条款被替换为以下内容:

关于高熔点焊料,RoHS指令附录III的7(a)豁免条款拟替换为以下内容:

关于玻璃陶瓷电气电子元件,RoHS指令附录III的7(c)-I和7(c)-II豁免条款被替换,并新增7(c)-V和7(c)-VI豁免条款:

URL:
https://ec.europa.eu/info/law/better-regulation/have-your-say/initiatives/14171-Hazardous-substances-exemption-for-lead-in-glass-or-in-ceramic-of-electrical-and-electronic-components_en
https://ec.europa.eu/info/law/better-regulation/have-your-say/initiatives/14172-Hazardous-substances-exemption-for-lead-as-an-alloying-element-in-steel-aluminium-and-copper_en
https://ec.europa.eu/info/law/better-regulation/have-your-say/initiatives/14170-Hazardous-substances-exemption-for-lead-in-high-melting-temperature-type-solders_en
得克隆正式纳入POPs法规限制清单
2025年9月25日,欧盟官方公报发布(EU) 2025/1930号条例,正式将得克隆(Dechlorane Plus)纳入POPs法规限制清单,20天后自动生效。截止目前,欧盟POPs限制清单物质总计32项。
(EU) 2025/1930关于得克隆的管控要求
得克隆(Dechlorane Plus),包括其顺式异构体和反式异构体
CAS号 | EC号 |
13560-89-9 135821-74-8 | 236-948-9 |
1. 就本条而言,第4条第1款(b)点适用于得克隆的浓度:
(a) 2028年4月15日之前存在于物质、混合物或物品中的,≤1000mg/kg(0.1%重量比);
(b) 2028年4月15日之后存在于物质、混合物或物品中的,≤1mg/kg(0.0001%重量比)。
2. 下列用途允许豁免投放市场和使用:
(a) 航空、航天及国防应用——至2030年2月26日;
(b) 医疗成像应用——至2030年2月26日;
(c) 放射治疗设备及装置——至2030年2月26日;
(d) 以下产品的备件及维修:
(i) 陆地机动车辆;
(ii) 农业、林业、建筑用固定式工业机械;
(iii) 船舶、园林、林业及户外动力设备(不含前述ii项);
(iv) 航空、航天及国防应用;
(v) 分析、测量、控制、监测、测试、生产及检验仪器;
若在生产过程中已使用得克隆,可继续至产品报废或2043年12月31日(以先到者为准);
(e) 以下产品的备件及维修:
(i) (EU)2017/745范围内的医疗器械及其配件;
(ii) (EU)2017/746范围内的体外诊断医疗器械及其配件;
若在生产过程中已使用德克隆,可继续至产品使用寿命结束。
3. 委员会最迟须于2028年4月1日评估是否延长第2款(a)(b)(c)项豁免。
4. 在2(a)-(d)项相关豁免到期日或之前已在欧盟使用的含得克隆物品可继续使用。
2043年12月31日或之前已位于欧盟境内的第2款(d)(iv)点所述含得克隆备件,允许继续投放市场和使用。

印度
India
印度标准局(BIS)发布新版UPS安全标准IS 16242指南
2025年8月21日,印度标准局 (BIS) 注册部门宣布实施修订版 IS 16242 (Part 1):2025 / IEC 62040-1:2017,以取代IS 16242 (Part 1):2014 / IEC 62040-1:2008。
标准更新与实施时间表:
旧版标准:IS 16242 (Part 1):2014 / IEC 62040-1:2008;
新版标准:IS 16242 (Part 1):2025 / IEC 62040-1:2017;
并行运行截止日期:2025年11月19日,之后旧版标准将被正式撤销。
IS 16242 (Part 1):2025的主要修订:
新版标准引入了多项技术改进,包括:
• 使用IEC 62477-1:2012作为参考文件;
• 新增可移动式UPS术语定义;
• 修改了外壳可燃性、输入电流测试、电容器放电和温升的要求;
• 增加了爬电距离、力测试、手柄固定、接触电流和静水压力等测试要求;
• 增加了短时耐受电流、非同步负载转移、冷却液损失、干热和湿热测试的新条款。
对现有许可证持有企业的影响:
• 许可证持有企业需在2025年11月19日前符合IS 16242 (Part 1):2025标准,否则许可证可能会被取消或限制。
• 合规要求提交由BIS认可实验室出具的、所有之前根据IS 16242 (Part 1):2014旧版标准测试过的型号的完整测试报告。
• 许可证持有企业还需提交一份承诺书,确认修订后的要求已在其许可证涵盖的所有型号中实施。
对于新申请企业的影响:
• 已提交样品或测试报告的申请,在2025年11月19日前可继续按照旧版标准执行。
• 新的申请可在2025年11月19日前根据旧版标准或修订标准进行处理,但申请人需在截止日期前声明符合新版标准。
• 截止日期后,许可证将仅根据新版标准授予。
范围变更:
• 范围变更申请将遵循与新申请类似的规定。
• 旧版标准下的此类申请仅在转换日期或实施截止日期(以较早者为准)之前受理。
URL: https://www.crsbis.in/BIS/app_srv/tdc/gl/docs/IS_16242_Part_1.pdf
印度强制实施MTCTE第六阶段
根据MRT在2025年3月7日发布的新闻,电信设备强制性检测与认证(MTCTE)第六阶段已于2025年8月24日正式生效。
截至2025年9月19日,印度电信工程中心(TEC)尚未发布任何关于延长或豁免此阶段清单产品(如蜂窝用户端设备、存储区域网络交换机、网络安全管理设备等)的进一步通知。因此,进口商和分销商必须确保所有相关设备均已取得有效的TEC认证,方可在印度合法销售、分销或使用。
印度机械电气设备安全法规延期实施
2025年9月,印度重工业部发布《机械和电气设备安全(综合技术法规)修正令,2025》,将原定于2025年8月28日生效的强制性安全认证要求推迟至2026年9月1日实施。这一决定为国内外制造商提供了额外一年的缓冲期,以适应新的监管要求。
经过仔细考虑各方利益相关者的意见,印度重工业部最终决定将OTR的实施日期从2025年8月28日推迟到2026年9月1日。该综合技术法规于2024年8月28日首次发布,旨在提升印度机械和电气设备的安全标准,使其与国际规范接轨。法规涵盖了20个类别的设备,包括各类泵、压缩机、起重机、旋转电机、变压器、开关设备等工业和商用设备及其组件。
新法规要求所有相关设备必须符合印度标准规定的安全要求,并在获得BIS认证后方可在印度市场销售。该法规的目的是将BIS印度安全标准与国际基准保持一致,因此适用于在印度生产或进口的机械和电气设备的BIS OTR规则显得相当严格。认证要求不仅适用于本土制造商,也适用于向印度出口相关产品的外国企业,后者需要通过授权的印度代表申请认证。
印度发布电信设备新标准认证规则
印度通信部于2025年8月16日正式颁布《电信(通知标准、合规性评估和认证框架)规则2025》。新规则的核心亮点在于建立了全面的电信设备认证体系。所有电信设备和服务必须符合通知标准,涵盖从技术规格到安全要求的各个方面。任何未获得合规性评估证书的电信设备都不得在印度销售或部署,这一严格要求将显著提升电信基础设施的整体质量和安全性。
新规则特别强调公众咨询机制,要求相关部门在发布任何新标准或评估措施前,必须在专门门户网站发布草案并征求利益相关方意见,咨询期至少为60天。这一透明化举措确保了行业声音能够充分融入监管决策过程,体现了政府与企业合作共治的理念。
电信工程中心和国家通信安全中心将作为监管执行机构,负责合规性评估措施和检查程序的监督工作。制造商必须确保所有产品符合通知标准并通过合规性评估,这将带来质量控制改善、产品安全提升和消费者信心增强。

美国
America
CPSC发布针对中国产知名品牌家具防倾倒塑料套件的消费警示

“Anchor It!”是美国消费品安全委员会CPSC发起的一项公共教育活动,旨在防止家具和电视倾倒造成儿童死亡和严重伤害。预防的方法很简单,使用能将家具或者电视机固定在墙上的五金件,就能大大降低甚至杜绝幼儿攀爬家具和电视机因倾倒而导致的意外伤害风险。因此,合格的防倾倒装置/五金件显得尤为重要。
2025年9月11日,美国消费品安全委员会发布针对中国产克***(Brand Name: C***)家具防倾倒塑料套件的消费警示,原因是该款套件的塑料部件会损坏或老化,不满足针对此类产品的行业标准用于衣物衣柜的防倾倒装置标准性能规范ASTM F3096-23的要求。
ASTM F3096-23是针对此类防倾倒装置的行业标准要求,同时也是出口美国的衣柜类产品必须附带的防倾倒装置的强制性要求。
ASTM发布婴儿摇篮最新安全标准ASTM F2194-25
2025年8月1日,美国测试与材料学会(ASTM)批准了ASTM F2194的修订版,并于2025年8月发布了ASTM F2194-25。
本标准此次修订变化较大,从范围、定义到具体的性能要求和测试方法都有变更,最主要的变更是将紧凑型婴儿摇篮从范围内删除,并将婴儿摇篮的售后床垫纳入范围。额外增加了支撑面变形量,睡眠表面纵向和横向的角度,电动或电池驱动的婴儿摇篮及售后床垫的性能要求和测试方法。
如下是旧版ASTM F2194- 22e1至新版ASTM F2194-25的主要变更
1、标准范围内的产品示例:
· 条款1.3.1.1 删除compact bassinets, and compact cradles,增加 aftermarket mattresses for bassinets and cradles;
· 删除条款1.3.1.5从婴儿车上移下的Bassinet/cradle。
2、不在本标准范围内的产品:
· 增加条款1.3.2.3 Carriage positions and attachments on a carriage/stroller with occupant support surfaces less than 10° from horizontal, when attached to the carriage/stroller。
· 删除条款1.3.2.1倾斜角度大于10度的睡眠产品;
· 条款1.3.2.2 由“Enclosed travel”变更为“Travel tents”;
3. 参考文件条款2.1删除ASTM F3118;
4. 定义变更:
· 增加条款3.1.1 aftermarket mattress & 3.1.1.1 Discussion;
· bassinet bed定义由条款3.1.1.1变更条款号为3.1.2;
· false latch/lock visual indicator定义由条款3.1.1.2变更条款号为3.1.8;
· intended use orientation定义由条款3.1.1.3变更条款号为3.1.9;
· removable bassinet bed定义由条款3.1.1.4变更条款号为3.1.19;
· 删除定义条款3.1.2 bassinet/cradle accessory,将原定义3.1.4 compact bassinet/cradle变更为3.1.4 bassinet/cradle accessory并变更其定义内容;将其对应Discussion条款号由3.1.3.1变更为3.1.4.1。
5. 删除条款6.4.2 Stability – Compact bassinet/cradle及其对应稳定性测试方法7.4.2;
6. 删除Rationale条款6.8.1, 7.3.5.1, 7.4.1.4 (1), 7.10.3.2 (1);
7. 增加以下性能要求及测试方法:
· 6.12 Bassinet Structural Elements;
· 6.12.1 Side Wall Integrity and Occupant Support Integrity;
· 6.12.1.1 Side Wall Integrity 及测试方法7.13;
· 6.12.1.2 Occupant Support Integrity 及测试方法7.14;
· 6.12.2 Minimum Bassinet/Cradle Height 及测试方法7.15;
· 6.13 Head-to-Toe Sleep Surface Angle 及测试方法7.16;
· 6.14 Lateral Sleep Surface Angles (6.14.1 & 6.14.2) 及测试方法7.17 & 7.18;
· 6.15 Electrically or Battery Powered Bassinets/Cradles (6.15.1 to 6.15.5) 及测试方法7.19;
· 6.16 Aftermarket Mattress (6.16.1 to 6.16.3)。
8. 修改警语条款8.6.2.1, 8.6.2.3 to 8.6.2.6, 8.6.3, 8.6.5;
9. 增加Aftermarket mattresses警语 8.6.7 (8.6.7.1 to 8.6.7.3);
10. 修改说明书条款9.3,增加警语字体高度的要求;
11. 增加测试仪器Hinged Weight Gauge—Infant (见图25)。

澳大利亚
Australia
AEMC提议2028年起新智能电表具备实时数据传输功能
2025年9月,澳大利亚能源市场委员会(AEMC)提议从2028年1月1日起要求安装的新智能电表具有实时数据传输功能,以便通过协调实时数据为消费者提供更好的产品和服务。据悉,该建议吸收了广泛的反馈和分析,包括Oakley-Greenwood的委托研究,该研究表明,从长远来看,直接从仪表访问实时数据比通过其他接入设备更便宜。
AEMC现在正在就其建议寻求反馈,其中包括:
1.从2028年1月1日起,所有消费者都可以请求访问智能电表的实时数据。
2.使客户(第三方服务提供商)指定的代表也能够在客户同意的情况下访问数据。
3.更改电表最低服务规格,以便从2028年开始安装的所有新电表都能够传输实时数据,无需前期成本。
4.确保希望在预定电表升级之前获得实时功能的消费者可以选择以合理的价格改造或更换电表,或者安装不同的设备来访问实时数据,这与当前的做法一致。
5.消费者和网络安全保护,例如第三方认证,要求未经客户同意不得披露实时数据。
AEMC将于10月2日举行在线论坛,供利益相关者就决定草案提出问题并提供进一步反馈。
意见反馈截止日期为2025年10月23日。
澳新发布新版照明设备电磁兼容标准
2025年8月,澳大利亚标准局与新西兰标准局联合发布了AS/NZS CISPR 15:2025标准,这一最新标准于2025年8月17日正式生效,标志着两国在照明设备电磁兼容性管理方面迈出重要一步。新标准采用并修改了国际标准CISPR 15:2018,为照明行业的电磁干扰控制设立了更为严格和全面的技术规范。
与此前版本相比,新标准引入了多项重要技术改进,包括在300兆赫兹至1千兆赫兹频率范围内新增了辐射干扰限值要求,修改了负载端子限值,并采用了更加技术中性的测试方法。这些变化反映了照明技术的快速发展,特别是LED照明技术的广泛应用,以及对电磁兼容性要求的不断提高。
澳大利亚简化电动微移动设备监管标准
澳大利亚2025年8月23日在政府公报发布重要更新,宣布取消电动自行车和电动微移动设备的大部分机械要求,将产品安全标准重点转向电气安全。这一监管政策的重大调整标志着该州在平衡产品安全与市场准入方面迈出了新的步伐。
根据最新发布的政府令,现行标准将重点限制在电气安全条款,并明确规定了在新南威尔士州销售的产品必须满足的强制性安全要求。此次政策调整是对今年2月开始实施的锂离子电动微移动设备安全标准的重要完善,旨在为制造商和零售商提供更加清晰明确的合规路径。
当前,新南威尔士州家庭中已有135万台电动微移动设备,其中包括46万台电动滑板车。然而,全州只有22%的人知道在道路和街道上骑行电动滑板车是违法的,这一"监管盲点"凸显了政策完善的必要性。为响应行业反馈,政府已将电动微移动设备和电池的测试、认证和标识要求从2025年8月推迟至2026年2月实施。
澳大利亚全面升级照明产品能效监管标准
2025年9月,澳大利亚政府对照明产品能效监管体系进行重大调整,推出一系列新的监管标准和要求。根据最新发布的监管框架,LED灯供应商需要在2026年3月3日前全面符合《温室和能源最低标准(LED灯)决定2025》的各项要求。这一新标准的实施将进一步提升LED产品的能效水平,推动照明技术的创新发展。作为目前最节能的照明技术之一,LED灯的普及应用对于降低能源消耗和碳排放具有重要意义。新标准的出台将确保市场上的LED产品达到更高的质量和能效标准,为消费者提供更好的产品选择。
针对传统白炽灯的监管也将大幅收紧。从2025年10月4日起,所有白炽灯供应商必须满足《温室和能源最低标准(普通照明服务用白炽灯)决定2024》的要求。白炽灯作为能效较低的传统照明产品,其市场份额近年来持续下降。新标准的实施将加速白炽灯的市场退出进程,推动消费者转向更加节能的照明选择。
澳大利亚更新水效率标识要求
2025年9月,澳大利亚发布了水效率标识计划(WELS)的最新要求,其中最引人注目的变化是首次引入洗碗机的最低用水效率标准ISO 31600:2022。这一举措标志着澳大利亚在推动家庭节水和环境保护方面迈出了重要一步。
根据更新后的要求,从2025年8月17日起,容量少于9套餐具设置的洗碗机必须达到至少2星评级,而9套或以上餐具设置的洗碗机则需要达到至少3星评级。低于这些最低要求的产品注册申请将不再被接受,现有的低效产品注册已于 这项标准的实施将带来显著的节水效果。以容量为14套餐具设置的洗碗机为例,选择每次洗涤仅用水9.5升的6星级设备,而非用水17升的3星级设备,四口之家每年可节省3.5千升水和20澳元费用。据WELS监管机构统计,到2016年,WELS高效洗碗机在澳大利亚每年可集体节省近1200兆升水,相当于2003年至2016年间销售洗碗机总用水量减少6.5%。
澳大利亚推进商用制冰机水效率监管改革
2025年9月,澳大利亚监管当局正积极推进商用制冰机水效率管理的政策改革,目前正面向社会各界征求改进方案的建议和反馈。
澳大利亚已经根据2012年《温室气体和能源最低标准法》对商用制冰机实施了最低能源性能标准(MEPS)监管。MEPS的实施为水资源管理奠定了重要基础,使得制造商能够自愿申报设备的饮用水消耗量,以及水冷式制冰机的冷凝器用水量。这一举措不仅提高了市场透明度,也为即将推出的水效率监管措施积累了宝贵的数据支撑。
根据政策框架,未来针对商用制冰机水效率的监管措施将依据《水效率标识和标准法》(WELS Act)实施。潜在的监管措施可能包括强制性水效率信息披露和设定最低水效率标准两个层面。强制性信息披露将帮助消费者做出更加环保的购买决策,而最低效率标准则将直接推动行业技术升级,淘汰高耗水产品。

韩国
Korea
韩国RRA发布《广播通信器材等符合性评估公告》修订版
2025年8月,韩国RRA (National Radio Research Agency) 宣布修订《广播通信器材等符合性评估公告》(「방송통신기자재등의 적합성평가에 관한 고시」),该修订于2025年8月29日生效。这些修订旨在加强自我符合性声明制度、明确设备分类并统一术语。
主要更新如下:
1.明确符合设备的要求
2.修订设备豁免范围
3.措辞调整

沙特
Saudi Arabia
沙特电动洗碗机产品将开始实施能效标准第二阶段要求
2025年9月,沙特阿拉伯标准组织SASO(Saudi Standards, Metrology and Quality Organization)发出通知提醒,电动洗碗机产品的最新能效标准SASO 3029:2023将于2026年1月1日起实施第二阶段要求。

根据最新SASO通知确认,自第一阶段结束(2025年12月31日)起,只有符合SASO 3029: 2023第二阶段最低能效标准(MEPS)要求的电动洗碗机产品(参考上方图表),方可通过SABER平台申请新的产品符合性证书(PCoC)。此外,所有不符合该要求的产品证书将被取消。

阿联酋
United Arab Emirates
阿联酋实施电动汽车强制认证新规
2025年8月,阿联酋正式发布技术法规UAE.S 2698:2024,宣布将从2025年8月30日起对电动汽车及相关产品实施强制性认证要求。这一重要举措标志着阿联酋在推进绿色交通转型和规范新能源汽车市场方面迈出关键步伐,也为该地区电动汽车产业发展注入新的动力。
新法规的覆盖范围极为全面,涵盖了电动汽车产业链的核心环节。其中包括电动汽车充电基础设施的各类设备,如充电桩、连接器、耦合器和无线充电系统;电动汽车的关键动力系统组件,包括牵引电机、高压电池、充电接口、线束和转换器;以及纯电动汽车和插电式混合动力汽车整车产品。这一全覆盖式的监管架构体现了阿联酋对电动汽车产业质量和安全的高度重视。
根据新规要求,所有相关产品要想在阿联酋市场销售,必须获得ECAS LVE认证,这是进入市场的基本门槛。此外,根据产品类型的不同,还可能需要额外获得ECAS RoHS认证或AD QCC认证。值得注意的是,这些认证要求不仅适用于新上市的产品,对于已经在阿联酋市场销售的现有产品同样具有约束力,显示了政府推进标准化管理的决心和力度。

乌兹别克斯坦
Uzbekistan
乌兹别克斯坦通过电子设备有害物质技术法规
2025年9月,乌兹别克斯坦近期通过了一项新的技术法规(第517号决议),旨在限制电气和无线电电子产品中的有害物质。该法规将于2026年2月15日生效。
所有涵盖的电气和无线电电子产品在投放市场前,必须进行强制性的合格评定。符合这些要求的产品必须加贴合格标志。
根据技术法规第七章(“过渡期”)的规定,在该法规生效前所获得的证书将继续有效至其效期结束为止。

菲律宾
Philippines
菲律宾将逐步关闭2G和3G移动网络
2025年9月,菲律宾国家电信委员会(NTC)发布了《第003-09-2025号备忘录通告——关于逐步停用第三代(3G)和第二代(2G)移动网络服务》。
根据通告,所有提供3G服务的公共电信企业必须按区域逐步关闭3G网络,并在2026年12月31日之前完成全国范围的全面停用。
2G网络的关闭将遵循不同的时间表,因为部分偏远地区仍依赖该网络进行基本通信。NTC正在参考各地区政府机构的建议,以确保这些地区仍可保持通信服务。
此外,NTC还将另行发布指引,说明如何逐步淘汰支持2G和3G的设备,协助消费者和企业顺利过渡到更新的通信技术。

新西兰
New Zealand
新西兰发布住宅太阳能光伏和电池存储系统标准
2025年9月,新西兰能效保护局(EECA)联合新西兰标准学会(NZS)发布了SNZ PAS 6014:2025《住宅太阳能光伏(PV)和电池存储系统》,为业主、供应商及安装商提供光伏系统选择、并网安全与合规操作的标准化指导。该标准涵盖从组件工作原理、家庭用电评估到并网审批的全流程,强调专业安装须符合新西兰安全标准,指导用户通过电池存储提升能源韧性。新西兰气候变化部部长Simon Watts表示,该标准解决了新西兰太阳能技术普及过程中面临的前期成本高、融资复杂、缺乏独立技术指导等难题。该标准的发布将加速太阳能技术的普及,助力新西兰实现分布式能源转型。

泰国
Thailand
泰国叫停2G/3G设备认证 加速5G网络升级转型
泰国国家广播电信委员会于2025年8月9日发布重要公告,宣布从8月30日起全面终止仅支持2G和3G技术设备的型式认证和进口许可。这一里程碑式决定标志着泰国在推进移动网络现代化和数字经济转型方面迈出坚定步伐,为5G及未来6G技术的全面部署扫清道路。
此次政策调整涵盖了设备认证的各个环节。NBTC将不再为仅支持2G/3G的设备颁发B类型式认证证书,同时禁止此类产品的进口,并停止相关的自标签授权和标签购买服务。值得注意的是,同时支持2G/3G和4G或5G技术的混合设备仍可正常获得型式认证,已获认证的设备也可继续在泰国市场销售和使用。
泰国工业部要求M类和N类道路电动汽车模式三充电用电动汽车供电设备符合有关工业标准
2025年9月19日,泰国工业部工业标准研究所(TISI)向WTO组织提交通报G/TBT/N/THA/789,依据《工业产品标准法》有关规定颁布以下条例:
M类和N类道路电动汽车模式三充电用电动汽车供电设备须符合泰国工业标准TIS61851第1部分-2567(2024)《电动汽车传导充电系统第1部分:通用要求》。
本条例自在《政府公报》公告之日起满一年后生效。
意见反馈截止日期:2025年10月19日。

巴西
Brazil
巴西发布无线电频率临时使用法规
2025年9月,巴西国家电信局(Anatel)批准了《无线电频率临时使用法规》,该法规是Anatel于8月3日通过的监管简化项目的重要组成部分,旨在建立临时使用无线电频率授权的规则和程序。这一举措标志着巴西电信监管框架的重大革新,将为临时性频谱使用需求提供更加规范和高效的管理机制。
该法规的出台正值巴西频谱规划活动的关键时期。Anatel已批准了名为PRISMA-RF的无线电频率规划公众咨询,旨在扩大全国电信服务,建立关键频谱段竞标的结构化时间表,支持包容性、现代化和可持续的电信服务接入。未来几年,巴西计划拍卖900MHz、1800MHz、1500MHz、1900MHz(TDD)和4900MHz等多个频段,并确认计划在2026年前拍卖6GHz频段。
新法规还将强化对无线电频谱使用的监管力度。根据Anatel的频谱使用法规,不当或未经授权的频谱使用将受到预防性的电台运营中断以及行政处罚,包括警告、罚款(每次违规最高可达5000万雷亚尔或约900万美元)、临时暂停许可证、终止许可证等。

巴基斯坦
Pakistan
巴基斯坦PTA批准Wi-Fi 7
2025年9月26日,巴基斯坦电信管理局(PTA)批准在6 GHz频段(5925–6425 MHz)采用Wi-Fi 7,相关技术参数与此前批准的Wi-Fi 6E一致。
Wi-Fi 7具备更快的速度、更低的延迟和更高的可靠性,支持包括8K视频流、增强/虚拟现实(AR/VR)及工业自动化在内的先进应用。此次频谱开放有助于缓解现有频段的网络拥堵,提升家庭、企业及公共服务领域的连接质量。

香港
Hong Kong
香港OFCA发布NR用户设备性能规范
2025年8月,香港通讯事务管理局(OFCA)发布了HKCA 1085 Issue 1- 《新无线电(NR)用户设备性能规范》。该规范列明了NR UE的工作频率,并规定设备应符合以下(a)或(b)款中所有相关标准规定的技术要求:
(a) ETSI发布的标准:
(i) ETSI EN 301 908-1
(ii) ETSI EN 301 908-25
(b) 3GPP发布的标准(不包括上述 (a) 款中ETSI标准未涵盖的测试项目):
(i) 3GPP TS 38.521-1
(ii) 3GPP TS 38.521-2
(iii) 3GPP TS 38.521-3

马来西亚
Malaysia
马来西亚SIRIM发布陆地移动无线电设备的认证要求
2025年9月4日,马来西亚标准与工业研究院(SIRIM)发布了公告SQASI/CMCS/1/25/0005,针对马来西亚通讯及多媒体委员(MCMC)此前发布的修订版技术规范MCMC MTSFB TC T012:2025——《陆地移动无线电设备规范(第二版)》进行了补充说明。
根据新修订的技术规范,UHF LMR(传统双向无线电)设备的允许频率范围已更新为400-450 MHz,并且UHF和VHF LMR的信道间隔分配也发生了变化。MCMC为该技术规范的全面实施提供了6个月的过渡期,SIRIM则强烈建议申请人在过渡期内遵守修订后的技术规范,以确保认证的平稳过渡和连续性。详细要求如下:
1) 过渡期内的要求(2025年6月26日至2025年12月26日)
i)新申请:符合先前版本技术规范的设备将获得符合性证书(CoC),有效期最长为1年。
ii)续期申请:允许根据先前版本的技术规范延续CoC有效期;但证书有效期限制为1年。
2) 过渡期后的要求(2025年12月27日起)
i)新申请:所有新提交的申请必须完全符合修订后的技术规范MCMC MTSFB TC T012:2025。
ii)现有认证:现有认证有效期至到期日。续期后,必须遵守修订后的技术规范。

摩尔多瓦
Moldova
摩尔多瓦将认可带有CE标志的设备,无需额外测试!
为与欧盟法规协调一致,摩尔多瓦共和国于2025年8月28日修订了第235/2011号关于认证和合格评定的法律,该修订案专门针对该法律的第31条,并引入了对某些欧盟认证产品的自动认可,并计划于2026年2月28日生效。
根据修订后的第31条,凡经欧盟公告机构完成合格评定程序,符合欧盟指令要求且带有CE标志及欧盟符合性声明(DoC)的无线电设备、电气设备和电子设备,将无需经过任何额外的国家合格评定程序即可在摩尔多瓦市场销售。