
中国
China
中国国家市场监管总局发布对电动汽车供电设备实施强制性产品认证的公告
为进一步加强产品质量安全监管工作,根据《中华人民共和国认证认可条例》有关规定,国家市场监管总局决定对电动汽车供电设备实施强制性产品认证(CCC认证)管理。
有关要求公告如下:
一、2025年3月1日起,指定认证机构开始受理电动汽车供电设备(产品描述与界定见附件)CCC认证委托。承担相关认证、检测工作的认证机构和实验室另行公布。
二、2026年8月1日起,未获得CCC认证证书和标注认证标志的电动汽车供电设备,不得出厂、销售、进口或者在其他经营活动中使用。
三、指定认证机构应当依据CCC认证通用规则和对应产品实施规则制定认证实施细则,并向市场监管总局认证监管司备案后,方可开展认证工作。
四、指定认证机构和实验室应当在认证风险可控、保证认证质量的前提下,积极采信已有合格评定结果,减轻企业负担,便利企业获证。
产品描述与界定:

信息来源:
https://www.samr.gov.cn/xw/zj/art/2024/art_efd1b7251b164065a29003d3a3ed4d0e.html
中国 RoHS 第 1 号修改单和 SJ/T 11364-2024 协同实施!
2024 年 1 月 13 日,中国电器电子产品污染防治标准工作组发布了关于《电器电子产品有害物质限制使用标识要求》(SJ/T11364-2024)和《电子电气产品中限用物质的限量要求》(GB/T26572-2011)第 1 号修改单两项标准协同实施的说明通知。

与 SJ/T11364-2014 相比,SJ/T11364-2024 主要技术变化如下:
1、标准名称由“电子电气产品有害物质限制使用标识要求”调整为“电器电子产品有害物质限制使用标识要求”,且产品适用范围调整为“电器电子产品”,均与我国电器电子产品有害物质限制使用法律法规的产品适用范围相一致;
2、新增了“电器电子产品”“标识”术语;删除了“回收利用”“物流”术语;修改了“有害物质”“环保使用期限”术语;
3、删除了产品生产日期的标识方法;
4、增加了采用二维码的标识方法和要求;
5、增加了支持将网页作为标识载体的要求;
6、增加了对电器电子产品中有害物质名称及含有信息表支持文件的保存要求;
7、电器电子产品中有害物质种类新增了四类邻苯二甲酸酯类物质。
中国新版《电动自行车安全技术规范》发布
工业和信息化部等五部门组织修订的强制性国家标准《GB 17761-2024 电动自行车安全技术规范》,已于2024 年 12 月 31 日正式发布,将于 2025 年 9 月 1 日实施。
聚焦降低火灾事故隐患和危害、减少交通事故风险,新标准强化非金属材料的防火阻燃性能要求,明确电动自行车使用塑料的总质量不应超过整车质量的 5.5%。同时,增加电动机低速运行转矩、空载反电动势、电感值差异系数的要求,减小车辆最大制动距离。
防范非法改装方面,新标准完善了电池组、控制器、限速器的防篡改要求。此外,通过增加北斗定位、通信与动态安全监测功能,方便消费者实时了解电动自行车关键安全信息。
为更好满足消费者日常出行需要,新标准适当放宽了个别对安全性影响不大的指标。例如,将使用铅酸蓄电池的电动自行车整车质量上限由 55 千克提升到 63 千克,不再强制要求所有车型均安装脚踏骑行装置等。
考虑电动自行车企业开展产品设计生产并完成检测和认证需要一定的时间周期,新标准设置了 8 个月的生产过渡期。同时,新标准额外给予 2025 年 8 月 31 日及之前按照旧标准生产的车辆 3 个月的销售过渡期,便于符合旧标准电动自行车的消化。
下一步,工业和信息化部将会同有关部门强化电动自行车行业管理,加大新标准的宣传力度,进一步提高产品本质安全水平。
中国首个“温室气体排放因子数据库”正式上线
为贯彻落实《关于加快建立统一规范的碳排放统计核算体系实施方案》《完善碳排放统计核算体系工作方案》要求,生态环境部与国家统计局联合牵头建设的“国家温室气体排放因子数据库”第一版现已正式上线运行。

该数据库作为我国碳排放统计核算体系的重要组成部分,将为社会各界提供温室气体排放因子基础数据支持,推动碳排放统计核算工作,助力国家碳达峰碳中和目标。
社会各界可登陆国家温室气体排放因子数据库网站,查询相关行业温室气体排放因子并参考使用。
国家温室气体排放因子数据库网站:https://data.ncsc.org.cn/factoryes/index
中国首批产品碳足迹标识认证试点名单公布
2025 年 1 月,市场监管总局、生态环境部、国家发展改革委、工业和信息化部联合印发通知,公布了首批产品碳足迹标识认证试点名单,标志着我国产品碳标识认证制度建设正式启动。此次试点聚焦市场需求迫切、外贸压力严峻、减排贡献突出、产业链供应链带动明显的产业,选取锂电池、光伏、钢铁、电解铝、纺织品、电子电器、轮胎、水泥、磷铵、木制品 10 类重点产品开展试点,涉及全国 25 个省、自治区和直辖市。
构建产品碳标识认证制度是深化生态文明体制改革的重要内容,是党的二十届三中全会和中央经济工作会议明确的改革任务。市场监管总局等部门深入贯彻落实党中央、国务院的决策部署,积极开展产品碳足迹标识认证试点,充分发挥质量认证“传递信任、服务发展”作用,推动产品碳标识认证制度建设,服务我国经济社会发展全面绿色转型。
市场监管总局将会同有关部门进一步加强工作协同和数据共享,制定发布统一的认证目录、认证实施规则和认证标识,指导各试点地区夯实工作机制与支持政策,边试点、边建设、边总结,形成效益突出、可复制可推广的典型经验,加快构建产品碳标识认证制度,推动我国产品碳足迹管理体系建设。
转载链接:https://www.samr.gov.cn/xw/zj/art/2025/art_8b56ec722d4c4feab50a94e665820780.html

欧盟
European Union
欧盟发布玩具中的苯酚和双酚A的测试方法EN 71-18:2024和EN 71-19:2024
2024年12月18日,欧洲标准化委员会(CEN)发布了两项玩具测试方法标准:EN71-18:2024,用于测定水性材料中的苯酚含量和聚合物材料中的苯酚迁移量,以及EN71-19:2024,用于测定双酚A (BPA)迁移量。开发两项测试方法标准的目的,是检查玩具材料是否符合欧盟玩具安全指令2009/48/EC附件II附录C中的限值。
新测试方法标准EN71-18:2024和EN71-19:2024计划将被赋予CEN成员国国家标准的地位,与其相冲突的国家标准将最晚在2025年6月底被撤销。目前,EN71-10:2005和EN71-11:2005还在被欧盟玩具安全指令2009/48/EC(以及英国玩具(安全)法规2011(S.I. 2011 No. 1881)、瑞士玩具法令(VSS, SR 817.023.11)和土耳其玩具安全法规(OGY))所引用,作为这两种物质的(强制性)测试方法。未来,这些法规可能会被修订以纳入新测试方法标准。
新测试方法EN71-18:2024、EN71-19:2024与现时的EN 71-10:2005之间的一个主要区别是:前者要求将装有样品和水的瓶子直立放置在水平摇床上,并在(37±2)°C(体温)下以(150±10)下每分钟的速率摇晃180至187分钟。而后者要求瓶子在(20±2)°C(室温)下以(60±5) r/min的速率旋转(60 ± 5)分钟。此测试步骤的不同可能会导致测试结果产生差异。
欧盟禁限用原料生效
根据(EU) 2022/2195、(EU) 2024/858和(EU) 2024/996对欧盟化妆品法规的修订,2025年起,部分物质在化妆品中的禁限用条件将正式生效。
1. 限用胡莫柳酯
自2025年1月1日起,含有胡莫柳酯且不符合限制条件的化妆品不得投放欧盟市场。自2025年7月1日起,含有该物质且不符合限制条件的化妆品不得在欧盟市场销售。
2. 禁用12种纳米原料
自2025年2月1日起,含有苯乙烯/丙烯酸(酯)类共聚物(纳米级)、苯乙烯/丙烯酸(酯)类共聚物钠(纳米级)、铜(纳米级)、胶态铜(纳米级)、胶态银(纳米级)、金(纳米级)、胶态金(纳米级)、硫代乙氨基透明质酸金(纳米级)、乙酰基七肽-9胶态金(纳米级)、铂(纳米级)、胶态铂(纳米级)、乙酰基四肽-17胶态铂(纳米级)的化妆品不得投放欧盟市场。自2025年11月1日起,含有这些物质的化妆品不得在欧盟市场销售。
3. 限用α-熊果苷等6种原料
自2025年2月1日起,含有羟基磷灰石(纳米级)、染料木黄酮、大豆苷原、曲酸、α-熊果苷、熊果苷且不符合限制条件的化妆品不得投放欧盟市场。自2025年11月1日起,含有这些物质且不符合限制条件的化妆品不得在欧盟市场销售。
4. 禁用4-MBC
自2025年5月1日起,含有4-甲基苄亚基樟脑的化妆品不得投放欧盟市场。自2026年5月1日起,含有该物质的化妆品不得在欧盟市场销售。
5. 限用三氯卡班、三氯生
含有三氯卡班、三氯生的化妆品如果符合2024年4月23日适用的条件,且在2024年12月31日之前已经投放欧盟市场,可以在2025年10月31日之前继续在欧盟市场销售。
6. 限用维A衍生物
自2025年11月1日起,含有视黄醇、视黄醇乙酸酯、视黄醇棕榈酸酯且不符合限制条件的化妆品不得投放欧盟市场。自2027年5月1日起,含有这些物质且不符合限制条件的化妆品不得在欧盟市场销售。
欧盟发布多项RoHS豁免条款修订草案
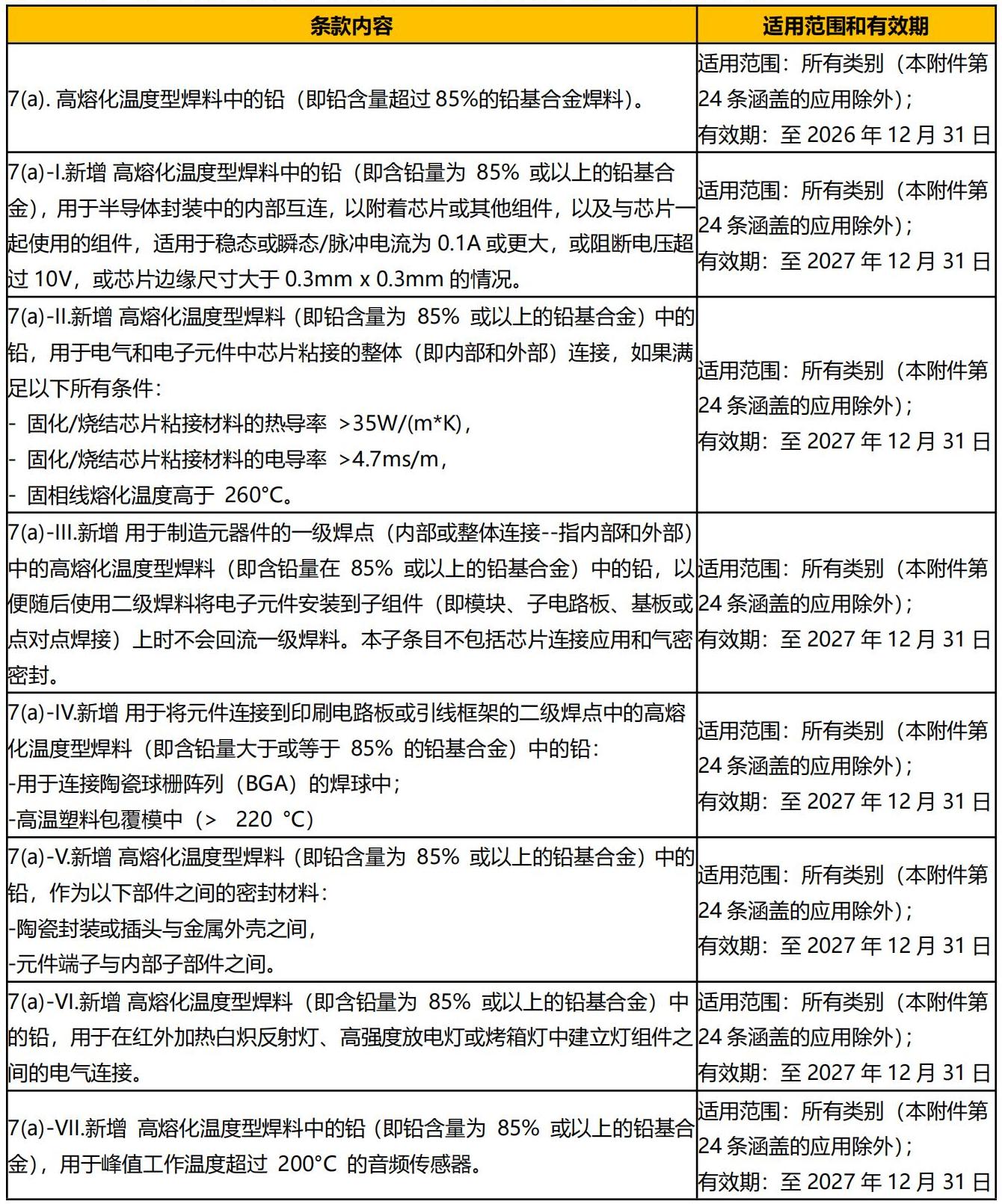
2025 年 1 月 6 日,欧盟向 WTO 提交G/TBT/N/EU/1102、G/TBT/N/EU/1103 和 G/TBT/N/EU/1104三项通知,涉及欧盟 RoHS 指令附件 III 中高频使用豁免条款的修订,包括 6(a)、6(a)-I、6(b)、6(b)-I、6(b)-II、6(c)、7(a)、7(c)-I 和 7(c)-II 关于钢合金、铝合金、铜合金、高熔化温度型焊料、电气电子元件玻璃陶瓷中的铅等条款。
修订草案目前处于为期 60 天的意见征求期,并计划于 2025 年 3 月通过。
金属合金中的铅
针对钢合金、铝合金、铜合金中的铅豁免,草案拟更新附件 III 中第 6(a)、6(a)- I、6(b)、6(b)- I、6(b)- II和 6(c)项条款。

* 该豁免不适用于供应给公众的电子电气设备(EEE),如果该设备或其可接触部件在正常或可预见的使用条件下,可能被儿童放入口中。然而,如果以下条件都能得到证明,则该豁免适用:
1.此类电子电气设备或任何可接触部件(无论有无涂层)的铅释放率不超过每小时 0.05 μg/cm2(相当于 0.05 μg/g/h)。
2.对于涂层物品,涂层足以确保在电子电气设备正常或合理可预见的使用条件下,至少两年内释放率不超过该值。
在本脚注的定义中,如果电子电气设备或其可接触部件的某一维度小于 5cm,或具有可拆卸或突出部分达到该尺寸,则视为该设备或其可接触部件可能被儿童放入口中。
高熔化温度型焊料中的铅
拟更新附件 III 第 7(a)项豁免条款,对高熔化温度型焊料中的铅的使用场景进行了说明。

电气电子元件中玻璃或陶瓷中的铅
拟修订附件 III 第 7(c)-I 和 7(c)-II 项豁免条款,并新增 7(c)-V 和 7(c)-VI 条款。

欧盟发布嗅觉板游戏玩具、化妆套具玩具和味觉游戏玩具标准 EN 71-13:2021+A2:2024
2024 年 11 月 20 日,欧洲标准化委员会(CEN)发布了玩具安全标准 EN 71-13 的修订版本:EN 71-13:2021+A2:2024《玩具安全 - 第 13 部分:嗅觉板游戏玩具、化妆套具玩具和味觉游戏玩具》。
主要技术变更如下:
修订了有关防儿童开启的容器(child-resistant container)的盖子(closure)的要求。重新引入 EN 71-13:2014 附录 C 条款 C.1 和 C.2 中的盖子测试方法,作为新的附录 E。
规定嗅觉板游戏玩具应符合易燃液体的最大含量要求。
标准 EN 71-13:2021+A2:2024 将被赋予 CEN 成员国国家标准的地位,与其相冲突的国家标准将最晚在2025 年 5 月底被取代。该标准预计将会得到欧盟委员会批准,在欧盟《官方公报》(OJEU)上发布之后,被列为欧盟玩具安全指令 2009/48/EC 的协调标准。
标准 EN 71-13:2021+A2:2024 适用于嗅觉板游戏玩具(olfactory board game)、化妆套具玩具(cosmetic kit)和味觉游戏玩具(gustative game),及其附加装置(supplementary set)。标准规定了在这些游戏玩具和套具玩具中的物质和混合物的使用,及其数量和浓度。
嗅觉板游戏玩具,是旨在帮助儿童学习辨识不同的气味或香味的玩具。其包括嗅辨和/或品尝。化妆套具玩具,是指以辅助儿童学习制作诸如香料、肥皂、面霜、洗发水、沐浴液、唇彩、口红或其他化妆品、牙膏和护发素等为目的的玩具。味觉游戏玩具(又称味觉套装玩具(gustative kit) 或食物制作套装玩具(food kit)),是指以允许儿童制作糖果或菜肴,其中涉及使用食品成分如糖果、液体、粉末和香料等为目的的玩具。附加装置是指意图设计与上面三类玩具一起使用的装置。
欧盟公告 EN 18031 网络安全标准
欧盟于 2024 年 11 月 30 日公告 EN 18031 标准,分别为 EN 18031-1:2024, EN 18031-2:2024 , EN 18031-3:2024 。将于 2025-02-28 正式 DOP,这意味着将有一个专用的 EN 标准来证明产品符合 RED 指令中的网络安全要求。
EN 18031 由三部分组成,分别是:
EN 18031-1 无线电设备的共同安全要求-第 1 部分: 连接互联网的无线电设备;
EN 18031-2 无线电设备的共同安全要求-第 2 部分: 无线电设备数据处理,即联网无线电设备、儿童无线电设备、玩具无线电设备和可穿戴无线电设备;
EN 18031-3 无线电设备的共同安全要求-第 3 部分: 通过连接互联网处理虚拟货币或货币价值的无线电设备。

欧盟新 CO2 排放法规 2025 年正式实施
2025 年 1 月 1 日,2023 年 4 月 19 日发布的法规(EU) 2023/851 和 2019 年 4 月 17 日发布的法规(EU)2019/631 针对乘用车和轻型商用车规定的新排放目标在欧盟正式实施。这些企业平均燃油经济性(CAFE)法规规定了新车的二氧化碳排放性能标准。目的是让交通运输部门参与欧洲的目标,即到 2030 年将其温室气体排放量与 1990 年的水平相比至少减少 55%,到 2050 年实现气候中和。
二氧化碳排放标准适用于首次在欧盟注册且此前未在欧盟以外注册的新乘用车(M1 类)和新货车(N1 类)。根据 2023 年 8 月 3 日委员会实施决定(EU) 2023/1623,该法规规定,自 2025 年开始,欧盟新乘用车的平均排放量目标为 95 克二氧化碳/公里,欧盟新货车的平均排放量目标为 147 克二氧化碳/公里。自 2035 年开始,目标将为 0 克二氧化碳/公里,这意味着二氧化碳排放量减少 100%由于新型热电联产汽车将不再允许在欧盟市场上销售,因此欧盟车队的整体排放量将下降,这也等同于事实上的汽油和柴油内燃机汽车销售禁令。
欧盟委员会每年都会为每家汽车制造商设定具体的年度排放目标。如果制造商的车队在某一年超过了其特定的二氧化碳排放目标,制造商必须为当年注册的每辆新车支付每克/公里 95 欧元的超额排放罚款,对于不合规的制造商来说,这笔罚款很快就会累积起来,数额非常可观。为了达到这些目标,制造商应该销售 25%的电动汽车,这一比例远高于欧洲市场的当前趋势。
CAFE 法规提供了激励和合同机制,以帮助制造商实现其特定的排放目标:
“超级积分”:零排放和低排放汽车(“ZLEV”)机制规定,当制造商在特定年份注册的新 ZLEV 比例超过基准(新乘用车为 25%,新货车为 17%)时,制造商可以获得积分。
“生态创新”:鼓励开发新的和先进的二氧化碳减排技术,制造商可以获得配备创新技术的轿车和货车的排放积分。
“联营”:制造商可以公开、透明、无歧视地与其他制造商组成联营,以合并其排放目标。联营协议只能在同种车辆类别(N1 或 M1)的制造商之间签订。
联营协议必须在共享信息以遵守 CAFE 法规和避免反垄断陷阱以遵守竞争法之间找到平衡。另一个问题与 CAFE 信用有关,这是联营和共享安排事实上产生的。此类信用不受法规定义,不能在汽车制造商之间的联营协议之外共享。然而,汽车排放信用的法律性质问题可能会在未来出现,就像过去在 CO₂问题上一样排放交易体系下的配额。经验丰富的律师可以协助制造商了解这些 CAFE 法规和相关的联营协议。
欧盟正式通过食品接触材料中 BPA 的禁令!
2024 年 12 月 19 日,欧盟委员会通过了一项禁止在食品接触材料(FCM)中使用双酚 A(BPA)的禁令,因为其可能对健康产生有害影响。BPA 是一种用于制造某些塑料和树脂的化学物质。
这项禁令意味着 BPA 将不允许用于与食品或饮料接触的产品,例如金属罐涂层、可重复使用的塑料饮料瓶、水分配冷却器和其他厨具。欧盟已经禁止在婴儿奶瓶和类似产品中使用 BPA。
对于大多数产品,将有一个 18 个月的逐步淘汰期,在没有替代品的情况下,只有非常有限的例外情况,以便让行业有时间适应并避免食品链中断。禁令还包括对生殖系统和内分泌系统有害的其他双酚类衍生物。
欧盟:6 项新物质将于 2025 年 1 月加入 SVHC 高度关注物质清单
2024 年 12 月 16 日,欧洲化学品管理局(ECHA)及其成员国委员会(MSC)审查了 6 项提议的高度关注物质(SVHC)。这 6 项提议的高度关注物质(SVHC)已获得批准,并将于 2025 年 1 月列入正式的高度关注物质(SVHC)清单。

投放欧盟/欧洲经济区市场上的物品中的高度关注物质(SVHC 物质)浓度若超过 0.1%(质量分数),则根据欧盟废弃物框架指令(WFD,指令 2008/98/EC),该物品的欧盟/欧洲经济区供应商须向欧洲化学品管理局(ECHA)进行 SCIP 通报。

印度
India
印度发布 2024 版家用衣物洗涤电器(质量控制)令
2024 年 12 月,印度工业和国内贸易促进部(DPIIT)发布了《家用衣物洗涤电器(质量控制)令,2024》,该命令取代了 2023 年版的 QCO(质量控制令)。根据这项新命令,家用洗衣机必须在 2025 年 4 月 1 日之前获得符合印度标准 IS 302(第 2 部分/第 7 节)的强制性认证。这意味着,为了确保家用电器的安全性和可靠性,洗衣机制造商需要确保其产品满足最新的质量控制标准,并在规定的时间内完成认证过程。
新命令还为旧库存提供了一年的宽限期,允许在 2025 年 10 月 1 日之前清理旧库存。对于用于研发目的进口的洗衣机,DPIIT 还提供了特别的规定,允许制造商每年进口 200 台用于研发的洗衣机,直至 2026 年 4 月 1 日,且这些洗衣机不得商业销售,只能作为废品处理。
2023 年与 2024 年的《家用电器质量控制令》(QCO)的主要区别在于:
2024 年的 QCO 正式将家用、商用及类似用途电器列入了印度标准局(BIS)的强制认证清单。这意味着,从 2024 年起,这些家用电器产品必须符合印度标准,并且需要通过认证以满足 QCO 制定的标准。此外,对于进口商品,BIS 的规定同样适用,外国制造商需要根据标准组织的外国制造商认证计划(FMCS)从 BIS 获得许可。违反 QCO 规定的行为将受到法律的处罚。
具体到家用衣物洗涤电器,2024 年的 QCO 将强制性认证的截止日期延长至 2025 年 4 月 1 日,以符合IS 标准 IS 302(第 2 部分/第 7 节)。这为洗衣机制造商提供了额外的时间来确保其产品满足新的质量控制要求。此外,对于旧库存,QCO 提供了一年的宽限期,允许在 2025 年 10 月 1 日之前清理旧库存。对于用于研发目的进口的洗衣机,DPIIT 还提供了特别的规定,允许制造商每年进口 200 台用于研发的洗衣机,直至 2026 年 4 月 1 日,且这些洗衣机不得商业销售,只能作为废品处理。
总的来说,2024 年的 QCO 在保持产品安全和质量标准的同时,也为制造商提供了一定的灵活性,以适应新的监管要求。
印度 NCCS 发布 ITSAR 安全认证更新
2024 年 12 月,印度国家通信安全中心(NCCS)发布了关于 ITSAR 安全认证的最新公告:
1. 光网络终端(ONT)和光线路终端(OLT)设备在 2025 年 3 月 31 日之前可选择进行自愿认证。自 2025 年 4 月 1 日起,这些设备将需强制符合 ITSAR 安全认证要求。
2. 云端架构的 IP 路由器和 Wi-Fi CPE 设备将暂时免于 ITSAR 安全认证,豁免期截至 2025 年 5 月 31 日为止。

国际电工委员会
IECEE
IEC 发布新版风力发电系统防雷标准
2024 年 12 月,国际电工委员会(IEC)发布了国际标准IEC 61400-24:2019+AMD1:2024,该标准专门针对风力发电机组和风力发电系统的防雷保护。这一更新标志着IEC 在提升风力发电设备安全性和可靠性方面迈出了重要一步。
IEC 61400-24 第二版及其修正案 1(2024 年 11 月发布)包含了对风力涡轮机防雷环境和风险评估的详细定义,规定了叶片、其他结构部件以及电气和控制系统针对直接和间接雷击影响的保护要求。该标准提供了验证合规性的测试方法,并为相关防雷保护、工业电气和电磁兼容性(EMC)标准提供了应用指导,包括接地指南。主要内容包括:
1.雷电环境评估:定义了风力发电机组的雷电环境,并提供了评估雷电影响频率和风险的方法。
2.风险评估:评估了风力发电机组遭受雷击造成损害的风险,并提出了相应的防护措施。
3.保护措施:针对叶片、机舱、塔筒、传动系统、电气系统等关键部件,提出了详细的雷电防护要求和测试方法。
4.接地系统:规定了风力发电机组的接地系统设计、安装和维护要求,确保接地系统安全可靠。
5.个人安全:提供了风力发电机组雷电防护方面的个人安全指南,保障人员安全。
6.文档记录:规定了风力发电机组雷电防护系统的文档记录要求,方便用户进行评估和检查。
7.检查和维护:提供了风力发电机组雷电防护系统的检查和维护指南,确保系统长期有效。
新版 IEC 61400-24 标准的发布,将有助于提高风力发电系统的防雷能力,降低雷电灾害风险,推动风电行业的可持续发展,确保风电项目在全生命周期内的安全稳定运行,为全球可再生能源发展提供有力支持。
IEC 发布新版家用和类似用途电器电机压缩机安全标准
2024 年 11 月,国际电工委员会发布了新版家用和类似用途电器安全标准 IEC 60335-2-34:2024,聚焦于电机压缩机的安全要求,旨在确保全球市场上相关电器产品的安全性与可靠性,为消费者提供更安全的使用环境。
一、修订重点
1.与IEC 60335-1:2020 保持一致:确保与通用安全标准的最新版本兼容。
2.扩大适用范围:将额定电压上限提高到600 伏,以涵盖更广泛的电机压缩机。
3.更新术语定义:例如,将“设计压力”改为“最大允许压力”,并引入了“最大负载条件(MLC)”和“跨临界背压类别”等新定义。
4.完善测试方法:修改了电气强度测试,并更新了压力测试的合规性要求。
5.新增附录:引入了关于电机转子或线圈的兼容性测试的新附录FF。
二、主要内容
1.范围:适用于额定电压不超过 250 伏的单相电机压缩机和不超过 600 伏的多相、600 伏直流电机压缩机,包括多速和变容量电机压缩机。
2.测试条件:规定了电机压缩机的测试条件,包括最大负载条件、跨临界背压类别等。
3.安全要求:对电机压缩机的结构、电气性能、机械强度、耐热和耐火性能等方面提出了安全要求。
4.测试方法:规定了电机压缩机的测试方法,包括锁定转子测试、运行过载测试、疲劳测试等。
新版 IEC 60335-2-34 标准的发布,将进一步提升家用和类似用途电器中电机压缩机的安全水平,推动行业技术进步,保障消费者权益,促进全球电器市场的健康发展。

英国
United Kingdom
英国发布有关 GPSR 在英国北爱尔兰(NI)实施指引文件
2024 年 12 月 3 日,英国政府发布了有关投放英国北爱尔兰(UK-NI)市场的产品的指引文件,表明从 2024 年 12 月 13 日起,欧盟 GPSR 法规(EU) 2023/988 在英国北爱尔兰(UK-NI)实施。
对于投放英国北爱尔兰(UK-NI)市场上的产品,英国产品安全与标准办公室(Office for Product Safety and Standards, OPSS)有能力对全国性的、新型的或有争议的案件进行基于欧盟 GPSR 法规(EU) 2023/988 的执法行动,并将在必要时,与地方机构、其他市场监管机构(Market Surveillance Authorities, MSA)和边境管制机构合作。
英国产品安全与标准办公室(OPSS)是代表英国的市场监管机构(MSA)和边境管制机构的经协调后的立场,并与不同国家市场监管机构合作的单一联络处(Single Liaison Office, SLO)。
在此建议向欧盟和英国北爱尔兰出口消费品的企业,应尽快确保已建立或指定一个欧盟(或英国北爱尔兰)境内的公司作为责任人,并检查产品标签和网站是否包含了所有必要的信息,同时对产品进行彻底的安全评估。

越南
Vietnam
越南发布新的 SAR 规定
越南信息与通信部(MIC)2025年 1月发布第 19/2024/TT-BTTTT号通告,确认了 QCVN 134:2024/BTTTT(手持和贴身无线通信设备的吸收比率国家技术规范)的技术要求,该规范专门针对手持式及穿戴式无线通信设备的吸收比率(SAR)标准。QCVN 134:2024/BTTTT 将于 2025 年 2 月 15 日正式生效。
1.相关强制认证日期:
手机类别产品:2026 年 7 月 1 日
其他设备(DECT 无绳电话、笔记本电脑和平板电脑):2027 年 7 月 1 日
2.测试标准:
依据 QCVN 134:2024/BTTTT 的要求,测试方法、程序和标准皆参考 IEC 62209-1528:2020 的国际规范。

印度尼西亚
Indonesia
印尼 SDPPI 未宣布 2025 年外国认可实验室清单
2025 年 1 月 2 日,印尼邮政和信息资源设备总局(SDPPI)发布通知,根据法规 Kepdirjen No. 109/2024,所有外国认可实验室在电信设备认证中的授权资质已于 2025 年 1 月 1 日暂时终止。
根据公告,在 2025 年认可实验室清单发布之前,SDPPI 在未来六个月内仅接受报告日期为 2025 年1 月1 日之前的外国认可实验室报告转证。
印尼计划开放 5925-6425 MHz 和WPT 频段
2024 年 12 月 17 日,印尼通信与数字部提议修订《2023 年第 2 号通信与信息技术部长条例》,以提升设备效率并加快互联网连接速度。此次修订的重点是新增开放频段,包括 RLAN 设备开放的5925-6425 MHz 频段,以及专为SRD 设备设计的 315-405 kHz 和 1700-1800 kHz 频段(主要用于无线电力传输/WPT)。
公众可在 2024 年 12 月 21 日之前提交意见。

沙特
Saudi Arabia
沙特阿拉伯SABER 平台已更新部分产品使用的海关编码
2025 年 1 月,沙特阿拉伯标准组织 SASO(Saudi Standards, Metrology and Quality Organization)在SABER电子平台上发布一则通知,内容指出自 2025 年1 月1 日起,更新部分产品的海关编码(HS CODE),此更新与沙特税务及海关总署ZATCA(the Zakat Tax and Customs Authority)的相关调整保持一致。

在此提醒从事相关产品生产和贸易的客户注意上述更新。所有管控产品在通过 SABER 平台提交申请产品符合性证书PCoC(Product Conformity Certificate)和批次证书 SC(Shipment Certificate)时都需要使用最新的海关编码。
2025 年 1 月1 日,沙特 SASO 将强制执行统一的 SASO 2870、SASO 2902 及 SASO 2927 测试报告格式!
2024 年 12 月 16 日,沙特官方再次通告并组织线上会议强调:2025 年 1 月 1 日,沙特 SASO 将强制执行统一的SASO 2870、SASO 2902 及 SASO 2927 测试报告格式!

2024 年 7 月,沙特阿拉伯标准组织 SASO 统一了照明实验室的 SASO 2870、SASO 2902 及 SASO 2927 测试报告格式并于 2024 年 7 月自愿采纳,2025 年 1 月 1 日强制执行!此次统一报告格式旨在标准化报告、提高数据的完整真实性、改善沟通、简化 SASO 的审核和批准流程以及确保产品的合规性。

从2025 年1 月1 日起,所有 SASO 授权的照明测试实验室在发布 SASO 2870、SASO 2902 及 SASO 2927 标准的报告时,必须使用新的模版去系统上递交,否则将被SASO 官方拒绝申请。
新版格式的报告主要包括以下几部分:
1. 报告目录: 各章节目录和页码。
2. 相关方信息:该部分包括实验室信息、制造商信息、工厂信息、申请人信息、报告信息。
3. 产品信息:该部分包括产品基本信息、控制装置信息、测试值、产品照片。
4. 参考标准:该部分需要勾选产品使用的测试标准。
5. 测试设备:该部分需要列明测试过程中使用的设备的名称、品牌、型号、用途。
6. 测试结果:该部分需要汇总不同样品的相关测试结果。
7. 报告说明:这部分属于实验室结论,主要描述测试是否合规、是否符合标准要求。
新版格式的报告部分截取:

沙特阿拉伯强制实施USB Type-C 充电端口规定
2025 年 1 月 2 日报道,沙特当局宣布自 2025 年 1 月 1 日起在沙特实施电子设备统一充电端口的第一阶段强制规定。
这项由通信、空间和技术委员会(CST)和沙特标准计量和质量组织(SASO)提出的举措要求在各种设备上使用 USB Type-C 作为标准充电端口,以提升用户体验、降低消费者成本并推动采用高质量的充电和数据传输技术,并减少电子垃圾以支持联合国的环境可持续发展目标(SDG)。
规定第一阶段涵盖手机、平板电脑、数码相机、电子阅读器、便携式视频游戏机、耳机、耳塞、便携式扬声器、扩音器、键盘、电脑鼠标、便携式导航系统和无线路由器。第二阶段计划于2026 年4 月1 日实施,将扩展到笔记本电脑和更广泛电子设备的充电端口。

美国
America
美国通报《中央空调和热泵测试程序法规》
2025 年 1 月 9 日,美国通报了《中央空调和热泵测试程序法规》。该法规修订了中央空调和热泵的联邦测试程序。美国能源部将最新版本的相关行业共识测试标准 AHRI210/240-2024(1-P)纳入现行测试程序(附录M1),用于测量当前的冷却和加热指标--季节性能效比 2(SEER2)和加热季节性性能系数 2(HSPF2)。此外,美国能源部通过引用将新的行业共识测试标准 AHRI1600-2024(I-P)纳入中央空调和热泵的新测试程序(附录 M2),该程序采用了两个新指标--季节性制冷和关机模式额定效率(SCORE)以及季节性制热和关机模式额定效率(SHORE)。在要求遵守基于新指标的任何修订节能标准之前,不需要对 SCORE 和 SHORE 指标进行测试。该法规的生效日期为 2025 年 2 月 6 日。从 2025 年 7 月 7 日开始,上述修订将强制用于产品测试。
美国 CPSC 发布关于 eFiling 的 16 CFR Part 1110 最终规则
2025 年 1 月 8 日,美国消费品安全委员会(CPSC)发布了 16 CFR 第 1110 部分最终规则,修订该机构的合规证书法规。最终规则将 CPSC 当前的证书规则与其他 CPSC 测试和认证规则保持一致,并对 CPSC 监管的消费品和物质的进口实施向美国海关和边境保护局(CBP)进行证书信息电子归档(eFiling)。
对于所有受最终规则约束并需要认证的 CPSC 监管的消费品和物质,除了进口到外贸区(FTZ)并随后进入消费或仓储的消费品和物质,最终规则将于 2026 年 7 月 8 日生效。
对于从外贸区(FTZ)进入消费或仓储的受 CPSC 监管的消费品和物质,最终规则将于 2027 年 1 月 8 日生效。

埃及
Egypt
埃及 NTRA 启用 eSIM 技术
2024 年 12 月 5 日,埃及国家电信管理局(NTRA)发布新闻稿,宣布在四家移动运营商完成运营该服务所需的所有技术测试后,在埃及市场推出了 eSIM 技术。这项技术是电信领域最新的数字创新之一,旨在改善埃及的用户体验。

澳大利亚
Australia
澳大利亚将三种物质列入 IChEMS 进行管控
2024 年 12 月,澳大利亚气候变化、能源、环境和水利部(DCCEEW)发布了《工业化学品环境管理(登记)修订(2024 办法第 2 号)文书 2024》,将六氯苯(HCB)、多氯联苯(PCBs)、多氯三联苯(PCTs)三种工业化学品列入化学品登记册(IChEMS)附表 7(可能对环境造成严重或不可逆转的损害且不具有必要用途的工业化学品)。
该修订案将禁止这些工业化学品的进口、制造、使用和出口,但无意痕量污染(UTC)、实验室规模的研究或作为参考标准物质、处置以及在法规生效日期之前使用的物品除外。
URL:
https://www.legislation.gov.au/F2024L01577/asmade/text

印度
India
印度 BEE 宣布延长电磁炉产品修订后的现有能效标签有效期
2024 年 12 月 30 日,印度能源效率局(BEE)发布了电磁炉 S&L 计划下针对所有制造商和许可证持有者的重要说明,内容如下:
1、最新电磁炉能效标签的有效期从 2024 年 12 月 31 日延长至 2025 年 12 月 31 日,因此,修订后的样品标签有效期为 2023 年 3 月 1 日至 2025 年 12 月 31 日。
2、申请门户网站已于 2024 年 12 月 30 日下午 18:00 上线,制造商需通过 BEE 注册门户(https://beestarlabel.com )尽快完成品牌和型号的注册。

来源:https://www.beestarlabel.com/Home/ViewallAlert
印度发布一月份 MTCTE 认证更新
2025 年 1 月,印度电信工程中心(TEC)宣布了对电信设备强制测试与认证(MTCTE)的更新。主要变化包括:
1. 延长豁免期:宽带和电信设备(如 PON 系统和移动无线集群系统等)的部份测试项目豁免期延长至2025 年 6 月 30 日。
2. ILAC 测试报告:接受非边境相邻国家 ILAC 实验室的针对特定电信产品的测试报告,报告日期应为投递时间的两年内发布。
3. MTCTE 流程修订:修订了“关联型号”的定义。

韩国
Korea
韩国 MSIT 发布移动及智能设备等广播及通信设备须配备 USB-C 型连接器技术标准草案
2025 年 1 月,韩国科学与信息通信技术部发布了移动和智能设备等广播和通信设备的充电和数据传输技术标准草案。为了保护消费者和环保目的,该技术规范规定了以下产品出口到韩国必须配备 USB-C 型插座连接器。
1.Cellular Phones 手机
2.Tablets 平板电脑
3.Digital Cameras 数码相机
4.Headphones 头戴式耳机
5.Headsets 耳麦
6.Portable Video Game Controllers 便携式电子游戏控制器
7.Portable Speakers 便携式音箱
8.E-Book Readers 电子阅读器
9.Keyboards 键盘
10.Mouse 鼠标
11.Portable Navigation Devices 便携式导航设备
12.Earphones 耳塞式耳机
13.Laptops 笔记本电脑
根据草案要求,除笔记本电脑除外,其他产品预计在 2025 年 2 月 14 日起强制实施,笔记本电脑则从 2026 年 4 月 1 日起强制实施。
强制日期之后,上述 13 类产品出口韩国,除整机需要申请 MSIP 证书外,USB-C 口还需要单独申请认证。
韩国 K-REACH 法规修订案将于 2025 年 1 月 1 日起正式实施!
2024 年 2 月 6 日,韩国 K-REACH 法规修订案对新物质相关合规要求调整如下:

修订案指出,从 2025 年 1 月 1 日起,新物质申报/注册的年吨位标准将从原先的 0.1 吨上调至 1 吨。为应对这一变化并确保新物质的安全性,申报时需要提供有害性分类标识相关证明资料。
预计 2025 年 8 月 7 日起,官方将公开申报物质的分类研究结果,旨在保障公众知情权并征集反馈意见。
随着修订案实施日期的临近,业界对修订细节仍存在诸多疑问。近日,韩国化学物质管理协会举办的研讨会上,韩国环境工团的相关负责人对此进行了一系列解答。
官方问答:
1.修订案各项内容分别的实施日期如何?
涉及申报吨位调整(0.1 吨→1 吨)和分类标识证明依据的事项,自 2025 年 1 月 1 日起执行,涉及官方有害性审查和信息公开的事项,自同年 8 月 7 日起执行。
2.此前已申报完毕的新物质是否因申报制度的变化而受到影响?
已取得了申报证书的新物质其证书依旧有效,无追加申报义务。但变更申报时(如实际年制造/进口量在0.1~1 吨)可能需要追加有害性分类依据的相关资料。
3.新物质申报时可以使用ECHA公开的分类标识来提交吗?申报是否也要像注册一样购买相关实验数据资料?
可以利用 ECHA 公开的分类标识。申报时可以利用现有数据或 ECHA 等外部来源确认的资料,但必须证明相关资料与想要申报的物质相同。
4.公开新化学物质有害性信息时,是否会同时公开申报者信息?
企业信息不公开,特定企业很难确认是否使用该物质。
对于尚未确定有害性的物质,在企业主确认没有有害性之前,业界是否有做准备设置预防措施项目,其预计施行日期是什么时候?
据悉,关于有害性未确认物质的分类和相关措施将由化学物质安全院制定,日后公开。

突尼斯
Tunisia
突尼斯 CERT 开放 Wi-Fi 6E
2024 年 12 月 13 日,突尼斯共和国通信技术部(CERT)发布了官方公报,宣布根据突尼斯频率管理局(ANF)的意见,于 2024 年 12 月 10 日对 Wi-Fi 6E 技术的使用条件做出决定,详细如下:
频率范围:5925-6425 MHz
最大辐射功率:200 mW
应用条件:仅供室内使用

马来西亚
Malaysia
马来西亚修订化妆品管制法规
2024 年 12 月 30 日,马来西亚国家药品管理局发布 3/2024 号公告,修订《化妆品管制法规》。修订的主要内容包括:
(1)将茶碱(Theophylline)等 28 种物质列入化妆品禁用成分清单,过渡期至 2026 年 11 月 19 日;
(2)修订化妆品限用物质清单、防晒剂清单,具体为新批准部分允许使用物质并规定使用要求。
该公告自发布之日起生效。
更多详情参见:
https://npra.gov.my/index.php/en/industry-news-announcements/more-recent-updates/225-english/1527686-pekeliling-bil-3-2024-makluman-berkenaan-status-kemaskini-bahan-bahan-dalam-annex-pada-guidelines-for-control-of-cosmetic-products-in-malaysia.html

玻利维亚
Bolivia
玻利维亚 ATT 发布新认证规范
2024 年 12 月,玻利维亚电信和运输监管局(ATT)发布了旨为“电信和 ICT 设备注册和认证指引”的第ATT-DJ-RAR-TL LP 539/2024 号新行政决议。
该新规范的主要变更是将认证证书的有效期由 5 年延长为 10 年。

马拉维
Malawi
马拉维 MACRA 发布认证标签要求
2024 年 11 月 27 日,马拉维通信监管局(MACRA)根据 2023 年《通信(型式批准)条例》第 7(3)条规定,发布了《型式批准授予条款和条件》。
该文件指出,型式批准证书的获得者应确保在经认可的电子设备上贴上包含以下内容的识别标记:
(a) 管理局的徽标
(b) 设备的型号
(c) 设备的型式批准识别号码
(d) 二维码
上述 MACRA 认证标签要求已于 2024 年 12 月 1 日开始生效。

加拿大
Canada
加拿大发布最终版清洁电力法规
2024 年 11 月 12 日,加拿大环境与气候变化部今日宣布了最终版的《清洁电力法规》,旨在推动加拿大电力行业进一步脱碳,并确保未来电力供应的清洁、可靠和负担得起。
主要内容
1.减排目标:该法规设定了到 2050 年电力行业温室气体排放减半的目标,并预计将在 2024 年至 2050 年间减少近 1.81 亿吨的累计排放量。
2.灵活性:法规采用了技术中立的方式,允许各省、地区和市政当局根据自身情况选择最合适的清洁电力发展路径。
3.支持措施:联邦政府将提供超过 600 亿加元的支持,包括低息贷款、投资税收抵免和激励措施,以帮助电力行业实现转型。
二、影响
1.环境效益:该法规将有助于加拿大实现其气候目标,减少空气污染,改善公众健康,并应对气候变化带来的影响。
2.经济效益:清洁电力行业发展将创造大量就业机会,促进经济增长,并使加拿大在全球清洁能源市场中更县竞争力。
3.社会效益:清洁电力将降低家庭能源成本,并使加拿大人能够享受到更清洁、更健康的生活环境。
此次清洁电力法规的发布是加拿大在应对气候变化和推动清洁能源转型道路上的关键举措,将对加拿大的环境、经济和社会产生深远影响,助力实现可持续发展目标。

智利
Chile
智利发布制冷设备技术规范
2024 年 9 月 4 日,智利能源部批准了第 35 号决议,其中概述了家用制冷设备能效的最终技术规范,并制定了相应的能效标签。
法规更新要点:
本文件的目的是介绍家用和类似制冷器具(冰箱、冰柜和冷藏冷冻柜)的能效分类和标签方法。介绍了分类计算、能源计算和能效标签的设计。
该标签的目的是让最终消费者了解由电网供电的家用制冷设备的能效水平以及对购买决策重要的其他参数。
虽然能效计算方法基于欧盟的授权法规(EU)2019/2016,但已进行修改以适应智利标签分类。
1.1 本文件规定了连接到电网运行的家用和类似制冷器具(冰箱、冰柜和冷藏冷冻柜)的能效分类和标签要求的方法。这包括Frigobars。
1.2 下列产品不受此要求限制:
a) 使用电动压缩机以外的冷却介质的制冷设备(例如,使用吸收技术或半导体电池的制冷设备)。
b) 用于销售和展示杂货的商用冷藏家具,其定义见 PE 协议第 1/28/2 号。
c) 具有以下任一特征的冷冻柜:
a. 总容积超过 650 升。
b. 三相工业电源电压 380 V~ 相间。
d) 用于保存葡萄酒的专用制冷装置(酒窖)。
e) 用于保存饮料、啤酒和类似产品的专用制冷装置。
f) 主要功能不是保存食品的制冷装置。
g) 移动制冷装置,例如机动车辆用于运输冷藏和/或冷冻货物的制冷装置;以及用于移动房屋的那些。
h) 使用电池作为电源的。
i) 采用三相交流电压的。
2. 规范性引用文件
- PE No. 1/17/2:电气产品能效分析和/或测试协议:冰箱、冰柜和冷藏冷冻柜
- IEC 62552-1:2015+AMD1:2020 家用制冷器具-特性和试验方法,第 1 部分:一般要求
- IEC 62552-2:2015+AMD1:2020 家用制冷器具-特性和试验方法,第 2 部分:性能要求
- IEC 62552-3:2015+AMD1:2020 家用制冷器具 – 特性和试验方法,第 3 部分:能耗和体积
3. 信息
标签必须印刷清晰并包含图 2 中所示的所有信息
