

中国
China
国家认监委发布 2023 年第 12 号公告《国家认监委关于完善强制性产品认证证书和标志管理的公告》
2023 年 8 月 8 日,国家认监委发布了 2023 年第 12 号公告——《国家认监委关于完善强制性产品认证证书和标志管理的公告》,旨在拓展认证领域电子证照应用的要求,充分发挥市场在资源配置中的决定性作用,具体要点如下:
(1)CCC 认证全面施行电子认证证书;认证委托人有需要的,认证机构额外颁发纸质认证证书。已颁发的有效纸质认证证书可继续使用,通过变更、到期换证等方式自然过渡到电子认证证书。纸质认证证书与电子认证证书具有同等法律效力。
(2)CCC 认证证书和标志的制作、使用应符合《强制性产品认证证书管理要求》《强制性产品认证标志管理要求》。
该公告自 2024 年 1 月 1 日起施行。国家认监委 2018 年第 10 号公告发布的《强制性产品认证标志加施管理要求》同时废止。
国家认证认可监督管理委员会发布电子产品及安全配件强制性产品认证规则
2023 年 6 月 30 日,国家认证认可监督管理委员会(CNCA)发布了电子产品及安全配件强制性产品认证规则。该规则适用于: 电视机顶盒、微型电脑、便携式电脑、与电脑一起使用的显示设备、连接到电脑的打印机、多功能打印机和复印机、扫描仪、服务器、传真机、移动用户终端、适配器、移动电源、锂离子电池和电池组。
对于一类、二类设备,需要进行型式试验和认证后监督。获证后监督包括跟踪检查、生产现场抽样检查和市场抽样检查。认证机构应当在获证产品的显着位置加施认证标志。对于受尺寸限制的锂离子电池,允许以适合电池外部尺寸的字体大小印刷“CCC”缩写。
本规则所涵盖的产品认证证书的有效期为 5 年。
该规则于 2023 年 8 月 1 日生效。
8 项强制性国家标准、9 项推荐性国家标准 8 月 1 日起实施
2023 年7 月消息,自2023 年8 月1 日起,8 项强制性国家标准、9 项推荐性国家标准开始实施,具体标准名单如下:
8 项强制性国家标准

9 项推荐性国家标准

广东省能源协会发布《配电网混合式直流断路器交接试验规范》团体标准
2023 年7 月28 日,广东省能源协会根据《团体标准管理规定》及《广东省能源协会团体标准管理办法(试行)》的相关要求,批准发布《配电网混合式直流断路器交接试验规范》(标准编号:T/GDEA 001-2023)团体标准,自2023 年 8 月1 日起实施。
该文件规定了10kV 及以下直流配电网混合式直流断路器交接试验和标准。
该文件适用于直流配电网工程新安装的、按照国家相关出厂试验标准试验合格的10kV 及以下直流配电网混合式直流断路器交接试验。
《生成式人工智能服务管理暂行办法》8 月15 日起施行
国家网信办联合发改委、教育部、科技部、工信部、公安部、广电总局公布《生成式人工智能服务管理暂行办法》,自2023 年 8 月15 日起施行。《办法》提出了促进生成式人工智能技术发展的具体措施,明确了训练数据处理活动和数据标注等要求。规定了生成式人工智能服务规范,明确生成式人工智能服务提供者应当采取有效措施防范未成年人用户过度依赖或者沉迷生成式人工智能服务,按照《互联网信息服务深度合成管理规定》对图片、视频等生成内容进行标识,发现违法内容应当及时采取处置措施等。此外,还规定了安全评估、算法备案、投诉举报等制度,明确了法律责任。
市场监管总局将对充电宝、锂电池等实施CCC 认证管理
市场监管总局发布公告,自2023年8月1日起对锂离子电池和电池组、移动电源实施CCC 认证管理。自2024年8月1日起,未获得CCC 认证证书和标注认证标志的,不得出厂、销售、进口或者在其他经营活动中使用。
广东省机械工程学会发布《高压动力电池检测系统技术规范》等2 项团体标准
广东省机械工程学会发布《高压动力电池检测系统技术规范》等2 项团体标准
2023年7月25日,广东省机械工程学会根据《广东省机械工程学会标准制定工作管理办法》的规定,批准《高压动力电池检测系统技术规范》(标准编号:T/GDMES 0042-2023)、《基于微网直流总线的锂电池化成分容测试要求》(标准编号:T/GDMES 0043-2023)两项团体标准,自2023 年7 月26 日起实施。
(1)T/GDMES 0042-2023 《高压动力电池检测系统技术规范》
该文件适用于输出电压≥1000V,输出功率≥50kW 的动力电池高压大功率智能检测系统,最终会将测试数据上传至检测系统工控机和工厂MES 系统实现智能化。
该文件规定了动力电池检测系统的术语和定义、型式与组成、要求、检验方法、检验规则、包装、随机文件、运输、储存。
(2)T/GDMES 0043-2023 《基于微网直流总线的锂电池化成分容测试要求》
该文件应用于锂离子电池的化成分容的生产测试。本文件适用于微网直流总线电压等级700V、1 200V 的锂电池化成分容测试系统,其他电压等级可参考此标准应用。
该文件规定了锂电池化成分容微网直流总线测试系统的术语和定义、技术要求、试验方法、检验规则、标志、运输
和储存等内容。
深圳市绿色产业促进会发布《数智化中央大厨房日常运营管理规范》等两项团体标准
2023 年7 月20 日,深圳市绿色产业促进会依据《深圳市绿色产业促进会团体标准管理办法》的有关规定,经专家审定通过,正式发布《数智化中央大厨房日常运营管理规范》(标准编号:T/SGIPA 025—2023)和《数智化中央大厨房微生物污染控制技术规范》(标准编号:T/SGIPA 026—2023)两项团体标准,自2023年7月31日起实施。
(1)T/SGIPA 025—2023 《数智化中央大厨房日常运营管理规范》
该文件适用于数智化中央大厨房新建和日常运营的管理。
该文件规定了数智化中央大厨房日常运营管理规范,包括数智化中央大厨房、数字化管理、智能化运行、餐食安全管理和绿色低碳要求。
(2)T/SGIPA 026—2023 《数智化中央大厨房微生物污染控制技术规范》
该文件适用于数智化中央大厨房的微生物污染控制。
该文件规定了数智化中央大厨房微生物污染控制技术规范的适用范围、术语和定义、一般要求、微生物污染控制关键节点及控制措施、微生物检测方法及标准、微生物检测数智化管理等方面的内容。
广东省电源行业协会发布《电动自行车用车载充电器安全技术要求》团体标准
2023 年 7 月 5 日,广东省电源行业协会根据《团体标准管理规定》(国标委联〔2019〕1 号)及《广东省电源行业协会团体标准管理办法》(第二版)的有关规定,经审查,批准发布《电动自行车用车载充电器安全技术要求》团体标准(标准编号:T/GDDY 008—2023),自 2023 年 7 月 6 日起实施。
本文件规定了电动自行车用车载充电器的防触电保护类别、安全性、标志、警示语和说明书技术要求,描述了相应的试验方法。
CQC 修订了CQC11-465001-2016《照明产品蓝光危害等级认证规则》
2023年5月26日,IEC发布通知废止IEC/TR 62778:2014 Application of IEC 62471 for the assessment of blue light hazard to light sources and luminaires。为此,CQC 修订了CQC11-465001-2016《照明产品蓝光危害等级认证规则》,涉及产品类别:010032,认证依据标准由IEC/TR 62778:2014 更改为GB/Z 39942-2021《应用GB/T 20145 评价光源和灯具的蓝光危害》(等同 IEC/TR 62778:2014)。
自通知发布之日起,CQC将采用GB/Z 39942-2021实施认证并出具认证证书,不再颁发IEC/TR 62778:2014标准认证证书。
对于已按IEC/TR 62778:2014 获证的产品,认证证书持有人应于2024 年12 月31 日之前,向CQC 提交转换GB/Z 39942-2021 认证证书的申请,可直接进行标准转换,认证证书转换工作最迟应于2025 年3 月31 日前完成,逾期未完成转换的,CQC 将予以暂停;2025 年7 月 1 日仍未完成转换的认证证书,CQC 将予以撤销。

欧盟
European Union
欧盟更新碳排放交易体系(ETS)内容
2023 年 8 月消息,作为“Fit 55”一揽子计划的一部分,欧盟修订《排放交易计划指令》(ETS),使其符合《欧洲气候法》中设定的新目标,即到 2030 年将温室气体净排放量减少 55%(与 1990 年的水平相比)。
此次修订涉及如下内容:
(1)更新碳排放交易体系(ETS)的排放监测和报告规则;
(2)更新了排放交易体系(ETS)《拍卖条例》中有关排放配额拍卖的时间、管理和其他方面的规定;
(3)更新了《登记条例》,引入了海事部门(截至 2024 年)以及建筑和运输部门(截至 2027 年)的规则。
欧盟 RoHS 新增 PVC 中铅的豁免
2023 年 7 月 24 日,欧盟在其官方公报上发布指令(EU) 2023/1526,在欧盟 RoHS 指令(2011/65/EU)附件Ⅳ中新增第 41a 项关于铅的豁免条款。该指令将在欧盟官方公报公布后 20 天正式生效。
根据(EU)2023/1437,欧盟 RoHS 指令附件 IV 中新增第 41a 条豁免:

欧盟食品接触材料塑料法规新增一项授权物质
2023 年 8 月 11 日,欧盟委员会在其官方公报发布修订案(EU)2023/1627,以修订食品接触材料塑料法规(EU)10/2011 附件 I,新增 1,4-环己烷二羧酸二异辛酯(DEHCH)的授权。该修订案将于2023年8月31 日生效。
主要修订内容如下:

欧盟个人防护装备(PPE)法规中游泳辅助产品协调标准已更新
2023 年 8 月消息,欧盟官网 OJ(The Official Journal of the European Union)正式发文,将游泳浮
力辅助设备相关标准 EN 13138-1:2021 & EN 13138-1:2021/AC:2022 纳入欧盟法规 EU Regulation for Personal Protective Equipment 2016/425 的协调标准清单。即从 2023 年 5 月开始,新的认证申请必须以最新的协调标准 EN 13138-1:2021 和 EN 13138-1:2021/AC:2022 进行。
协调标准的更新,意味着产品出口至欧盟或英国需满足最新的标准要求,并且需要由欧盟官方授权的公告机构按照欧盟法规(EU) 2016/425 Category II 类 PPE, 进行 Module B 的型式检验认证,在产品上使用 CE 和(或)UKCA 标志后,才能在欧盟及英国销售。受影响的游泳辅助设备包括但不限于:臂圈、儿童浮力泳衣等等。
EN 13138-1:2021 对比旧版标准更新重点
(1)修订了突出物、产品颜色可见性及警语的要求;
(2)特别新增了水中性能测试,针对不同年龄段使用的产品,将采用不同年龄段的假人模拟实际使用时的水中性能,极大的避免了实际使用时可能存在的头朝下脚朝上的溺水风险。
在德国就发生过中国产游泳臂圈被召回的案例。原因是该臂圈上孔洞的尺寸对于 2—5 岁的儿童来说太大,而且臂圈上的止回阀不起作用,有令儿童溺水的危险,违反了 EN13138-1 标准要求。也有案例通报提及设计缺陷,连接臂圈的两个可充气室的上部焊接可能不够充分,在使用过程中会撕裂,而被欧盟国家召回。
欧盟发布产品安全法规新义务
欧盟产品安全条例(GPSR)现已公布,该条例将在过渡期结束后,从 2024 年 12 月 13 日起对欧盟市场上的非食品类消费品进行监管。因此,GPSR将取代第2001/95/EC号指令,并在一定程度上取代ProdSG。
在这种情况下,“消费品”一词的定义更为精确:消费品是指“任何物品,无论是否与其他物品相互连接,无论是否有偿提供或提供,包括在提供服务的情况下,供消费者使用,或在合理可预见的条件下,即使不是供消费者使用,也有可能被消费者使用”。
因此,B2B 产品和独立软件不包括在内。此外,还列出了其他例外情况,如食品、活体动植物、古董等。
和以前一样,所谓的协调领域的要求具有优先权,例如符合以下标准的产品:
(1)机械指令(2006/42/EC)
(2)低电压指令(2014/35/EC)
(3)无线电设备及废除指令(2014/53/EC)
欧盟修订有关香料过敏原的化妆品法规
2023 年 7 月 26 日,欧盟委员会发布了第(EU)2023/1545 号法规,对化妆品法规(EC)1223/2009附件 III 中有关化妆品中香料过敏原的个别标签要求进行了修订,增加了新物质,并更新了对某些已列入清单的香料过敏原的限制。
香料物质被用于各种产品(包括化妆品)中,为产品提供一种特有的、令人愉悦的气味,但它们可能会引起人的接触过敏和过敏反应。根据《化妆品管理条例》第 19(1)条第(g)点,用作香料的成分在标签上标注为"parfum"或"aroma"。不过,对于被视为香料过敏原的物质,如果这些物质在免洗产品中的浓度超过 0.001%,在冲洗产品中的浓度超过 0.01%,则必须单独标注。在第 2023/1545 号修正案(欧盟)公布之前,《化妆品条例》附件 III 中仅列出了 24 种需要单独标签的香料过敏原。
欧盟委员会要求消费者安全科学委员会(SCCS)研究更多适用单独标签要求的香料过敏原。SCCS 通过了 SCCS/1459/11 号意见书(2012 年 6 月 26-27 日),确定了另外 56 种物质,这些物质会导致人体过敏,但尚未制定单独标签要求。根据 SCCS 的意见,第 2023/1545 号修正案(欧盟)扩大了需要单独标签的香料过敏原清单,并将其纳入《化妆品法规》附件 III。
此外,可被氧化或生物活化并转化为已知过敏原的前香精和前香精等物质应被视为等同于香料过敏原,并具有相同的标签要求。为方便经济经营者和国家当局的工作,还有必要更新《化妆品法规》附件 III 中香料过敏原的某些现有条目,增加个别异构体,并将物质的通用名称与最新版本的《通用成分词汇》(产品标签上列出的成分名称--第(EU)2022/677 号决定)中的名称保持一致。如果存在多个通用成分名称,则在个别标签要求中规定应使用哪个名称,从而使标签更方便消费者,更简洁。
条例(欧盟)2023/1545 于 2023 年 8 月 16 日生效,直接适用于所有成员国。由于可能会产生重大变化,如调整产品配方、容器、撤销不符合规定的产品以及发布新标签,因此新产品的合规过渡期为2026年7月31日,现有产品的合规过渡期为2028年7月31 日。
欧盟修订和纠正建立欧盟化妆品和动物护理产品生态标签标准的决定
2023 年 7 月 26 日,据欧盟官方公报消息,7 月 25 日,欧盟委员会发布实施条例(EU)2023/1540,修订和纠正建立欧盟化妆品和动物护理产品监态标签标准的决定。有关修订和纠正的内容包括:
根据该条例附件 I 对附件 I 进行了修订和更正:根据该条例附件 II 对附件 II 进行了修订和更正。
在框架部分,定义(1)替换为以下内容:“有效成分(AC)是指产品中以克为单位的有机内含物质的总和,以最终产品的完整配方为基础计算,但不包括成分的含水量和有机摩擦剂/研磨剂”。
标准 4“排除和限制物质”修改如下:
在第(4)(a)(i)点中,第一段由以下内容取代:“除非表 5 中另有规定,或第(4)(a)(i)点中有豁免,否则产品中的物质含量不得超过 0.0100%(按重量计)(冲洗型产品)和 0.0010%(按重量计)(免洗型化妆品),这些物质应符合表 4 中列出的危害等级、类别和相关危害说明代码的分类标准;对化妆品包装要求进行修订。”
该条例适用于成员国,自 2023 年 7 月 26 日起适用。
欧盟 JRC 发布第四版食品接触厨具测试条件指南
2023 年 7 月,欧盟联合研究中心(Joint Research Centre , JRC)发布第四版食品接触厨具测试条件指南。指南中例举了塑料类、金属类、硅胶和橡胶类、纸和纸板类的厨具产品的测试条件。

指南更新背景
此次更新的指南,是由欧盟参考实验室(European Union Reference Laboratory for Food Contact Materials , EURL-FCM)和部分成员国国内参考实验室(National Reference Laboratories , NRLs)经过探讨达成的。
他们就一系列的测试条件(即接触温度和接触时间)达成了一致,以确保法规 Regulation (EU) 2017/625 要求下测试结果的可比性。
指南内容概览
指南中例举了塑料类、金属类、硅胶和橡胶类、纸和纸板类的厨具产品的测试条件。
测试要求:
其中,塑料类产品的测试条件参照法规 Regulation (EU) 10/2011 的要求。
在欧盟层面目前尚无针对其他材料类型的产品统一法规,相应的测试要求可参考成员国的法规。
此外,该指南还规定了不同样品的前处理方法及浸泡的面积体积(Surface-to volume)比建议。
类目表格:
指南中建议的测试条件主要通过表格形式展示,其中,表 2 至表 5 分别展示了塑料类、金属和合金类、硅胶和橡胶类及纸和纸板类制品的测试条件。
表 6 解释了为以上材料类型的制品选择特定测试条件(时间和温度)的基本原理。表 7 中列出了本指南中与之前版本相比做出的更改。
该指南中的测试条件仅适用于家用产品,但同时也可用于确立某些工业级食品加工设备的测试条件。
原文链接:https://www.reach24h.com/food-contact-material/industry-news/jrc-cookware-fcm
欧盟 7 月关于食品接触塑料法规的修正案已生效
2023 年 7 月 11 日,欧盟官方公报发布了欧盟第 10/2011 号条例关于食品接触塑料和物品的第16次修正案。
法规 EU2023/1442 修订了 EU10/2011 附件 I 中的授权物质清单。修改了五种邻苯二甲酸酯的比迁移限(SML):邻苯二苯二甲酸苄丁酯(BBP,CAS 85-68-7)、邻苯二酸二丁酯(DBP,CAS 84-74-2)、邻二甲酸二(2-乙基己基)酯(DEHP,CAS 117-81-7)、邻酸二异癸酯(DIDP,CAS 68515-49-1)和邻苯二异壬酯(DINP,CAS 28553-12-1)。SML 减少如下:
(1)DEHP 从 1.5mg/kg 降低至 0.6mg/kg;
(2)DBP 从 0.3mg/kg 降低到 0.12mg/kg;
(3)BBP 从 30mg/kg 降低到 6mg/kg;
(4) DINP 和 DIDP 的总和从 9mg/kg 降低到 1.8mg/kg。
此次新规定进一步取消了水杨酸(FCM 号 121)和未经处理的木粉和纤维(FCM 号 96)的授权使用。
此外,它将五种新的授权物质添加到欧盟名单中。
新规定已于 2023 年 8 月 1 日生效。符合 2023 年 8 月 1 日之前适用的第 10/2011 号法规的规定,并且在 2025 年 2 月 1 日前首次投放市场的塑料和物品,可以继续投放市场,直到库存耗尽。
欧盟批准塑料食品接触材料及制品条例修订案将 DEHCH 添加到附录 I 正面清单中
2023 年 8 月消息,欧盟委员会批准修订案(EU)2023/1627,以修订(EU)No 10/2011 关于塑料食品接触材料和物品的条例。该修订案将于 2023 年 8 月 31 日生效。
(EU)No 10/2011 附录 I 正面清单新增第 1079 项物质:双(2-乙基己基)环己烷-1,4-二甲酸酯(DEHCH)。详见以下:

欧盟委员会正式将 PFHxS 纳入 POPs 法规管控
2023 年 8 月 8 日,欧盟委员会在其官方公报上发布欧盟 POPs 法规(EU)2019/1021 的修订法案(EU)2023/1608,正式将全氟己烷磺酸(PFHxS)及其盐类和相关物质纳入欧盟 POPs 法规附件Ⅰ中管控,该修订案将于官方公报发布后的第 20 天起生效。至此,欧盟 POPs 法规附件Ⅰ禁用物质清单增至 29 项。
本次修订,POPs 法规附件Ⅰ增加的条目及限制要求如下:

欧盟批准添加全氟己基磺酸(PFHxS)及其盐类和相关化合物至持久性有机污染物(POPs)法规
2023 年 8 月 8 日,欧盟委员会批准和发布了授权法规(EU)2023/1608,修订欧盟持久性有机污染物(POPs)法规(EU)2019/1021 附录 I 第 A 部分,增加有关全氟己基磺酸(PFHxS)、其盐类和 PFHxS 相关化合物(CAS 号:355-46-4 等)的新限值项。修订将于 2023 年 8 月 28 日生效。
详情如下:
限制
禁止生产、投放市场和使用全氟己基磺酸(PFHxS)、其盐类和 PFHxS 相关化合物,无论是其本身,还是在混合物或物品中,除非在物质、混合物或物品中:
1.PFHxS 及其任何盐的浓度均≤0.025mg/kg(0.0000025%)(以重量计);
2.所有 PFHxS 相关化合物的浓度之和≤1mg/kg(0.0001%)(以重量计)
豁免
对于将用于或正用于生产其他消防泡沫混合物的浓缩消防泡沫混合物,其 PFHxS、其盐和 PFHxS 相关化合物的浓度应均 ≤0.1mg/kg(0.00001%)(以重量计)。
定义
“全氟己基磺酸(PFHxS)、其盐类和 PFHxS 相关化合物”是指:
(1)全氟己基磺酸,包括其任何带支链的异构体;
(2)其盐类;
(3)PFHxS 相关化合物,就《斯德哥尔摩公约》而言,是指其结构中含有化学基团 C6F13S-,并可降解为 PFHxS 的任何物质。
全氟己基磺酸(PFHxS)、其盐类和 PFHxS 相关化合物,被发现应用于消防泡沫、金属镀层、纺织品、皮革和垫衬物、抛光剂和清洁/洗涤剂、涂层、浸渍/防护(用于防潮、防霉等)、电子产品和半导体制造等应用中。其他潜在用途种类可包括杀虫剂、阻燃剂、纸张和包装、石油工业和液压油。
欧盟就《废弃电气和电子设备指令》(WEEE)征求意见
欧盟委员会已启动一项公众咨询,以收集有关《废弃电气和电子设备指令》(WEEE)进展情况的反馈意见。电器产品销售商可在 2023 年 9 月 22 日前向欧盟委员会提交反馈意见。
欧盟委员会已宣布将评估《废弃电气和电子设备指令》的进展情况。欧盟委员会正在征求这项法律是否实现了目标,以及该指令在多大程度上支持循环经济和废弃电子电气设备的无害环境管理。
《废弃电子电气设备指令》于 2002 年首次提出,旨在防止或减少废弃电子电气设备对环境和人类健康的不利影响。此后,欧盟委员会于 2012 年对该指令进行了全面修订。该指令规定了严格的收集和回收/再循环目标。
废弃电子电气设备是欧盟增长最快的废弃物流之一,如果不加以适当处理,就会变成有害废弃物。此外,废弃电气和电子设备含有珍贵和关键的原材料,回收这些原材料对于实现更加循环的经济至关重要。
预计未来几年,消费增长和技术进步/数字化将带来挑战。《WEEE 指令》的评估工作不仅要提供《指令》是否仍然适用的证据,还要探索任何尚未开发的简化和减负潜力,并帮助确定是否需要进行审查——最终制定新的规则。
评估将对与 WEEE 指令相关的五项评估标准进行评估:有效性、效率、相关性、一致性和欧盟附加值。评估将特别关注在实施过程中遇到特别挑战的方面,例如实现 WEEE 收集目标,确保适当处理废弃电子电气设备,适用“生产者延伸责任”要求(尤其是在线销售),在整个 WEEE 管理过程中打击非法活动和不合标准的做法。
同样,评估将考虑和收集与废弃电子电器设备的产生和管理有关的所有相关法律(如法律连贯性和与相关立法的一致性)、环境、经济、社会、就业、健康和技术方面及发展的证据。评估所涵盖的期间,将由现行指令 2012/19/EU 生效(即 2012 年 8 月 13 日)起计。
提交意见截止日期为 2023 年 9 月 22 日。
欧盟发布玩具安全新法规提案
2023 年 7 月 28 日,欧盟委员会发布《玩具安全法规提案》。法规提案修订了现行规则,以保护儿童免受玩具潜在风险的伤害。提交反馈意见的截止日期为 2023 年 9 月 25 日。
目前,欧盟市场上的玩具受关于玩具安全的第 2009/48/EC 号指令监管。该指令的适用于“为 14 岁以下儿童游戏而设计或设计的产品,无论是否专门用于 14 岁以下儿童游戏”,指令规定了一系列玩具安全标准,涉及物理和机械特性、易燃性、化学特性、电气特性、卫生和放射性等方面。
化学品:为了更好地保护儿童免受有害化学品的危害,法规提案不仅将保留目前禁止在玩具中使用致癌、致突变或对生殖有毒物质(CMR)的规定,还将建议禁止使用影响内分泌系统(内分泌干扰素)的化学品,以及对特定器官(包括免疫、神经或呼吸系统)有毒的化学品等。这些化学品可能干扰儿童的荷尔蒙、认知发展,或影响他们的健康。
产品护照和数字化:制造商将被要求为玩具创建一个产品护照,包括相关的合规信息,这将取代欧盟的合格声明。引入包含合规信息的产品护照有望有效减少欧盟市场上不合规玩具的数量,包括通过网络销售的玩具。未来的法规将确保任何向海关提交的玩具只有在具有相应的产品护照的情况下,才能被放行自由流通并进入欧盟市场。虽然产品护照的引入将导致企业在建立系统和创建数字护照方面的成本,但欧盟委员会称,这也将在以数字方式而非纸质方式制作必要文件以及应对当局检查时节省成本。产品护照将满足与《可持续产品生态设计法规》(ESPR)中建议的产品护照相同的技术要求,以避免行业数字化工作的重复,并确保与根据其他欧盟法规创建的产品护照的互操作性。
预计合格声明、产品技术信息和玩具技术档案的数字化将提高合格评定程序的效率,同时不会妨碍市场监督活动。
取代“警告”一词:拟议的法规用一个通用象形图取代了“警告”一词(目前需要翻译成成员国的语言)。这将在不影响保护儿童的前提下简化行业。因此,根据该法规,在适用的情况下,CE 标志后将有一个象形图(或任何其他警告),表示特殊风险或用途。
产品范围:除了吊索和弹射器不再被排除在拟议法规的范围之外,被豁免的产品仍与现行指令相同。
欧盟新电池法规(EU) 2023/1542 要点分析
2023 年 7 月,欧盟官方公报正式颁布了关于电池和废旧电池的法规(EU)2023/1542,修订指令2008/98/EC 和欧盟法规 2019/1020,同时取代及废除了原电池指令 2006/66/EC。
几个重要节点:
新法规正式通过欧盟官方公报(Official Journal)发布时间:2023-7-28
新法规生效时间:2023-8-17
新法规正式强制实施时间:待欧盟进一步相关文件通告
由于法规各个章节的内容实施时间未最终确定,所以需要等欧盟进一步通知。但法规内容已经确定,相关产业和企业应尽早准备。
跟原电池指令相比的异同:
(1)管控电池类型范围的增加:新电池法规适用于欧盟范围内投放市场或投入使用的所有类型电池(除军事、航天、核能等特种用途外),且分为以下 5 类电池
a.便携式电池(portable battery):密封式,5kg 以下,且不属于其他类别的电池
b.启动用,照明用与汽车点火用电池(SLI,starting, lighting and ignition battery):用于车辆点火,灯光,或启动等用途;或者用于车辆、其它运输或机械运输设备上的辅助或备用电池
c.轻型动力电池(LMT,light means of transport battery):密封式,25kg 以下,驱动 L 型车辆(如常见的电动自行车等两轮车)且不属于汽车动力电池
d.汽车动力电池(EV,electric vehicle battery):用于混动或纯电动汽车牵引用电池;或者用于 L 型轻型车辆,但重量在 25kg 以上的电池
e.工业电池(industrial battery):为工业用途设计的电池,且包含重新利用后用于工业用途的电池;或者其
它超过 5kg,不属于以上 b,c,d 类别的电池
(2)要求的增加或者加严(各要求将会在欧盟进一步明确通知之后分阶段强制实施):
• 产品碳足迹的计算要求(针对汽车动力电池,轻型动力电池以及可充电工业电池)
• 再生材料的使用要求(针对汽车动力电池,工业电池以及启动用,照明用与汽车点火用电池)
以上两点要求在法规中要求必须通过欧盟公告机构(Notified Body)进行评估。电池护照等
(3) 欧盟指令升级成欧盟法规带来的强制性变化:
• 指令(Directives)是一项法律法案,由欧洲议会、欧盟部长理事会和欧盟委员会作出的对特定成员国有拘束力的,并责成该特定成员国通过国内程序将其内容转换为国内立法,以履行其所承担的条约义务的立法性文件。
• 法规(Regulation)是欧盟的一项法律法案,在所有成员国可立即作为法律强制执行。法规是更为直接的立法,无需或不允许就欧盟法规的实施进行进一步审议。
总结:
从电池指令 2006/66/EC 到如今颁布的法规(EU)2023/1542,说明了欧盟针对电池以及其配套产业在低碳经济背景下的重视。作为我国的重点支柱产业,行业整体以及各大企业应尽早确保自身满足最新的法规要求,保障自身在欧盟的健康发展。
欧盟 REACH 法规更新 CMR 物质清单
2023 年 6 月 9 日,欧盟发布了第 2023/1132 号法规,修订了附录 1(1A 类致癌物质)、2(1B 类致
癌物)、5(1A 类再毒性物质)和 6(1B 类再毒性)中的致癌、致畸、致突变(CMR)物质清单。此最新修订:
修订附录 1(砷及其盐类,索引编号 033-005-00-1)、附录 2(耐火陶瓷纤维,索引编号 650-017-00-8)和附录 5(铅化合物,索引编号 082-001-00-6)中的一个条目以及附录 6 中的两个条目;
在附录 2 中添加四个新条目;
在附录 6 中插入 20 个新条目,包括两种二丁基锡类似物,双酚 S(BPS)和全氟庚酸。
该法规已于 2023 年 6 月 29 日生效,关于新增物质的规定将于 2023 年 12 月 1 日生效。
欧盟公布对 RoHS 指令的最新修订
2023 年 7 月 11 日,欧盟对 RoHS 指令的进行了最新修订并对外公布,在监测和控制仪器(包括工业监测和控制仪器)的电子电气设备类别下增加了汞的豁免。
RoHs 指令限制在电气和电子设备中使用某些可以被更安全的替代品取代的有害物质。RoHS 指令目前限制在欧盟销售的电气和电子设备中使用铅、汞、镉、六价铬、多溴联苯和多溴联苯醚。它还限制四种邻苯二甲酸酯:邻苯二甲酸二酯(2-乙基己基)、邻苯二甲酸丁酯、邻苯二甲酸二丁酯和邻苯二甲酸二异丁酯,其中限制适用于医疗器械、监测和控制仪器。这些要求“不适用于附件三和四所列的申请”(第 4 条)。
2011/65/EU 指令由欧盟于 2011 年发布,被称为 RoHS-recast 或 RoHS 2。最新修订于2023年7月 11 日公布,并修订附件 IV,即豁免第 4(1)条中针对医疗器械和监测和控制仪器的限制的应用。在类别9(监测和控制仪器)“温度超过 300°C 和压力超过 1000 bar 的毛细管流变仪用熔体压力传感器中的汞”项下增加了汞的豁免。"
给予豁免是由于符合第 5 条第(1)款(a)项规定的条件之一,即在这一特定用途中消除或替代汞在科学或技术上是不可行的。这项豁免的有效期限制到 2025 年底。
行业可以申请豁免或续期豁免。评估程序的一个重要的第一步是技术和科学评估研究,该研究由欧洲委员会承包的 ko-Institut 进行。豁免程序最长可达 2 年。
该修订指令 2023/1437 将于 2023 年 7 月 31 日生效。各成员应在 2024 年 1 月 31 日前通过并公布。
欧盟发布有关家具、物品、道路车辆内部的甲醛释放法规
2023 年 7 月 17 日,欧盟委员会发布了法规(EU)2023/1464,修订欧盟 REACH 法规(EC)No 1907/2006 附录 XVII,增加第 77 项限制项,以限制家具、物品和道路车辆内部释放的甲醛(CAS 号:50-00-0)。该修订将于 2023 年 8 月 6 日生效,并将于 2026 年 8 月 6 日后实施。
限制具体如下:
1. 2026 年 8 月 6 日后,在规定的测试条件下,若从物品中释放的甲醛浓度超过以下限值,则该物品不得
投放市场:
(1)0.062 mg/m3(对于家具和木质物品);
(2)0.080 mg/m3(对于除家具和木质物品外的其他物品)。
上述限制不适用于:
a.当甲醛或甲醛释放物质仅天然地存在于材料中,且由该材料生产的物品;
b.在可预见的条件下仅用于户外的物品;
c.建筑物中的物品,且其仅在建筑外壳和隔汽层外使用,并不会释放甲醛至室内空气;
d.仅用于工业或专业用途的物品,除非在可预见的使用条件下,一般公众可接触到从这些物品中释放的甲
醛;
e.REACH 法规(EC)No 1907/2006 附录 XVII 第 72 项范围内的物品;
f.法规(EU)No 528/2012 范围内属于生物杀灭产品的物品;
g.法规(EU)2017/745 范围内的(医疗)器械;
h.法规(EU)2016/425 范围内的个人防护装备;
i.法规(EC)No 1935/2004 范围内的意图直接或间接与食品接触的物品;
j.二手物品。
根据附录 14(Appendix 14),物品中的甲醛释放测试,应在以下的测试条件的气候箱中进行:
a.温度:(23 ± 0.5)°C;
b.相对湿度:(45 ± 3)%;
c.承载率:(1 ± 0.02) m2/m3(对于木质板材)(对于其他材料或产品,若此承载率在可预见的使用条件
下明显不现实,则可使用 EN 16516 第 4.2.2 节中的承载率);
d.空气置换率:(1 ± 0.05) h-1;
e.测试时长:应足够长以确定稳定状态下的甲醛浓度,但不得超过 28 天。
2. 2027 年 8 月 6 日后,在所规定的测试条件下,若道路车辆内部甲醛浓度超过 0.062 mg/m3,则不得投放市场。
上述限制不适用于:
a.仅用于工业或专业用途的道路车辆,除非在可预见的使用条件下,一般公众可接触到这些车辆内部的甲
醛;
b.二手车辆。
附录 14(Appendix 14)所规定的测试方法为 ISO 12219-1 或 ISO 12219-10。

印度
India
印度要求进出口相关化学品强制申报 IUPAC 名称和 CAS 号
2023 年 8 月消息,印度中央间接税和海关委员会(CBIC)发布了第 15/2023 号通知-海关,要求提交几种化学品相关产品的部分信息,这些产品此前一直由进口商自愿申报。根据多个行业协会代表以及化学品和石化部的要求,该强制性声明原定于 2023 年 7 月 1 日生效,现已延长至 2023 年 10 月 1 日。
该 15 号文要求进出口报关附加限定条件如下:
对于进口:进口《1975 年关税法》中规定的化学品或相关行业的产品时,须声明化学成分的 IUPAC 名称和 CAS 编号,包括:
第 28 章:无机化学品,贵金属、稀土金属、放射性元素或同位素的有机或无机化合物
第 29 章:有机化学品
第 32 章:鞣制或染色提取物;单宁及其衍生物;染料、颜料和其他着色剂;油漆和清漆;腻子和其他胶粘剂;油墨
第 38 章:杂项化学产品
第 39 章:塑料及其制品
对于出口:申报的各种信息包括:
第十二章药用植物——油籽和含油果实、杂粮、种子和果实;工业或药用植物;秸秆和饲料
第 30 章-药品下不同药物的配方名称
第 84 章核反应堆、锅炉、机械和机械器具出口各种产品中与化学品接触的表面材料
该强制性声明是与化学和石化部、AYUSH 部(阿育吠陀、瑜伽和自然疗法、尤纳尼、悉达和顺势疗法)以及对外贸易总局(DGFT)等多个部委协商的结果。附加要求旨在减少查询并提高评估效率,因为化学产品可能与许多通用名称或品牌名称相关联,从而给海关官员造成混乱并造成清关延误。使用 IUPAC 名称和CAS 编号(每种化学物质的唯一标识)逐渐与其他全球大多数要求保持一致。
印度发布电子预包装产品最新修正案
2023 年 7 月消息,印度消费者事务、食品和公共分销部下属的消费者事务部发布了电子预包装产品的最新修正案。
该修正案修改了 2022 年 7 月 14 日发布的先前通知的特定部分。根据 2023 年 6 月 23 日修订的通知,现在允许实体通过二维码提供以下未包含在产品包装中的信息:
(1)制造商/包装商/进口商地址;
(2)通用名称;
(3)尺寸和尺寸;
(4)其他相关信息。
印度 TEC 宣布多种产品的豁免项目
印度电信工程中心(TEC)于 2023 年 7 月 7 日发布公告,宣布豁免电信设备强制测试和认证(MTCTE)中的特定测试参数和接口。豁免范围涵盖多种设备类别,包括以下 MTCTE 的产品类别:

豁免有效期最长至 2023 年 12 月 31 日,或者直至另行通知为止。
印度 TEC 发布有关 PON ER 的最新豁免信息
2023年7月20日,印度电信工程中心(TEC)发布了关于PON ER在电信设备强制测试和认证(MTCTE)要求下的最新豁免信息,详情如下:


美国
United States of America
美国宣布成立新的国家标准与技术研究院(NIST)人工智能公共工作组
6 月 22 日,拜登政府宣布成立新的国家标准与技术研究院(NIST)人工智能公共工作组。该小组将以NIST 的风险管理框架为基础,重点关注技术开发,应对快速发展的生成式人工智能的风险。该公共工作组将帮助解决与可以生成代码、文本、图像、视频和音乐等内容的人工智能相关的机遇和挑战。公共工作组还将帮助 NIST 制定关键指南,以帮助组织解决与生成人工智能技术相关的特殊风险。
美国发布造影术质量标准法案
美国食品药品监督管理局(FDA)发布一项最终法案,以更新根据 1992 年《乳腺 X 光检查质量标准法》(MQSA)和《联邦食品、药品和化妆品法》(FD&C 法案)发布的乳腺 X 光摄影法。
FDA 对法案进行了三个方面的改进:解决乳腺 X 光检测技术变化的改进;加强质量标准的执行;以及乳腺 X 光检查结果的分类、报告、保留和提供给患者和医疗保健者方式的改进。具体内容如下:
(1)更新了法案中的一些设备和质量控制条款,以应对当前的技术,包括数字乳腺 X 光检查;
(2)要求提交供判读的乳腺 X 光片以最初制作的模式呈现,而不是原始图像的拷贝或数字化,这可能会对判读的准确性产生不利影响;
(3)禁止认证机构在最近一次认证失败后 1 年内,接受连续三次未能获得认证的机构的认证申请;
(4)增加国家认证机构,帮助检测质量问题;
(5)要求乳腺 X 光检查报告包括机构名称和位置(至少包括机构的城市、州、邮政编码和电话号码),以确保医疗保健提供者能够获得必要的信息,使他们能够帮助患者做出医疗保健决定;
(6)要求向患者和医疗保健提供者报告,包括对乳房密度的评估,以便向他们提供关于他们的乳腺 X 光检查和扫描结果的潜在局限性的额外信息,以便患者和他们的医疗保健提供者能够通过以下方式做出明智的医疗保健决策;
(7)在患者总结中保留了两类密度,但将措辞从比较术语“高密度”和“低密度”更改为“密集”和“不密集”,以符合临床实践并提高患者认知的清晰度。
该法案生效日期为 2024 年 9 月 10 日。
美国电视机DOE 规则及测试方法最新要求
背景:
自从2013 年10 月的最终规则(EERE–2010–BT–TP–0026)公布后,电视机技术已经发生了显著的发展。2022 年9 月,DOE 提议将ANSI/CTA-2037-D 纳入10 CFR 430.3,以便使测试程序更能代表电视机的平均能耗。
ANSI/CTA-2037-D涉及许多以前在appendix H中,当前DOE测试程序的开发中未考虑的技术,例如UHD, HDR等,并且还指定了这些技术配置和设置要求,以提高 appendix H 中当前 DOE 测试程序的代表性,ANSI/CTA-2037-D 中规定的屏幕亮度和功耗测试与appendix H 中当前的 DOE 测试程序相比,该测量结果更能代表电视的平均使用时间。
执行时间:
新规则EERE-2016-BT-TP-0023 已于2023 年4 月14 日起生效,自2023 年9 月11 日起,产品测试将强制执行该程序。
适用范围:
(1)产品旨在产生动态视频,包含封装在产品外壳内的内部电视调谐器,并能够从有线或者无线源接收动态视觉
内容,包括但不限于广播信号、显示信号特定数据连接、媒体存储设备和网络连接设备。
(2)屏幕对角线尺寸至少为 15 inches 的电视机产品
(3)由市电供电的电视机产品(包括带有辅助电池的电视,但不包括带有主电池的电视)
新规则目的和主要要求:
新规则的目的旨在确保当前电视机使用的情况产生能源消耗测量值具有代表性,并且不会造成过度的负担。对测试信号和设备提出了新的要求,简述如下:
测试信号要求:
(1)SDR(标准动态范围)最亮模式和默认模式测试信号:
Standard definition:
IEC_Broadcast_SD_5994p_SDR_HEVC_AAC.mp4
High definition:
IEC_Broadcast_HD_5994p_SDR_HEVC_AAC.mp4
(2)HDR(高动态范围)默认模式测试信号:
High definition:
IEC_Broadcast_HD_5994p_HDR10_HEVC_AAC.MP4
Ultra-high definition:
IEC_Broadcast_UHD_5994p_HDR10_HEVC_AAC.MP4
设备要求:
使用动态相机光度计替换传统静态亮度计
使用 Smart Speaker 和Smart Phone 等相关智能测试设备
对于带有自动亮度控制功能的设备,测试设备使用LED 反射灯代替白炽灯
美国俄勒冈州将禁止在食品容器中使用 PFAS 和聚苯乙烯发泡塑料
2023 年 5 月 8 日,美国俄勒冈州州长将 SB 543 签署为法律,以规范用于食品包装用途的聚苯乙烯(PS)发泡容器以及食品容器中的全氟烷基和多氟烷基化合物(PFAS),该法规将于 2025 年 1 月 1 日起生效。
这一政策的实施将推动企业向更环保和可持续的生产方式转型,并为企业提供更多的发展机遇。
新法规中对全氟烷基和多氟烷基化合物、聚苯乙烯发泡容器等定义进行了解释,下面列出了新法规的要点内容:

截至目前,对于发泡 PS 所制成的食品容器已在全球范围内逐渐淘汰。此外,美国各州对 PFAS 政策要求频繁更新,不断加码,对于有出口美国业务的食品接触制品企业而言,需要按照出口地的要求对产品做好合规审查。
原文链接:
https://www.reach24h.com/food-contact-material/industry-news/pfas-fcm-ps-foam
加利福尼亚对加州 65 号提案消费品中化学品进行调整
2023 年 7 月 11 日,据 SGS 报道,加利福尼亚已就一系列含有 65 号提案化学品的消费品进行调整。
加州 65 号提案即《1986 年饮用水安全与毒性物质强制执行法》,1986 年 11 月,加州居民以压倒性票数通过了该法案。它要求该州公布已知会导致癌症、出生缺陷和/或生殖伤害的化学品清单。该清单于1987年首次公布,目前已发展到 900 多种化学品。
在第 65 号提案中,除非获得豁免,否则在化学品被列入清单的 12 个月后,禁止企业在没有事先发出明确和合理警告的情况下,故意让个人接触该化学品。
此次提出的多项解决方案包括六价铬、铅、n-亚硝基二乙胺和邻苯二甲酸酯类,具体邻苯二甲酸酯类品种如下:

六价铬的解决方案如下:

美国能源之星最新嵌入式筒灯 V1.0 第 2 版草稿版解读和标准发布进度
新版能源之星嵌入式筒灯规范 V1.0 执行时间表
针对各大厂商重点关注的美国能源之星认证嵌入式筒灯 V1.0 的最新规范发布进度和执行时间表详见如下:

新版能源之星嵌入式筒灯规范 V1.0 修订进展
● 美国环保署于 2023 年 3 月 13 正式宣布能源之星灯泡, 灯具,以及吊扇灯套件 Sunset 计划;
● 2023 年 3 月 23 日发布嵌入式新的筒灯能源之星 V1.0 规范 Draft1 版;
● 2023 年 6 月 29 日,美国环保署 EPA 发布了能源之星嵌入式筒灯 V1.0 规范第 2 版草稿版,针对 Draft1
中收到有价值提议的反馈,作了重大变更;
● 2023 年 7 月 12 日,EPA 针对 draft 2 变更内容举办了一场网络研讨会,详细讨论标准规范和规范进展;
● 2023 年 7 月 28 日,EPA 截止收集嵌入式筒灯能源之星 V1.0 规范 Draft2 版的 Comment;
● 2023 年 8 月,嵌入式新的筒灯能源之星 V1.0 规范 Draft3 版发布和征求 comment;
● 2023 年 9 月,拟定发布嵌入式新的筒灯能源之星 V1.0 规范正式 final 版本;
● 2023 年 12 月,EPA 不再认证新型号的 Luminaires V2.2;
● 2025 年 1 月 1 日,EPA 移除所有 Luminaires V2.2 列名。
能源之星嵌入式筒灯 V1.0 规范 draft 2 主要变更概要:
产品范围
Draft2 扩大了认证产品范围,可认证的筒灯类型不局限于嵌入式安装,以下几种安装方式的筒灯或筒灯套件也被纳入:
● 线缆安装
● 吊装
● 半嵌入式
● 表面安装
● 墙壁安装

测试要求
(1)Partners 需确保对于所有已认证产品的固件、软件或其它变更后仍能满足规范要求;
(2)对于调功率调色筒灯,EPA 再次澄清,所有测试和评估基于白光最大功率状态。
系列原则
基于 draft 1 中有关光效和产品变化的反馈,新的系列认证方法聚焦于能耗使用:
(1)主测型号为系列产品中最大功率的型号;
(2)所有型号测试功率必须小于宣称功率;
(3)允许系列型号光通量和/或光效低于主测的情况,只要其仍满足规范最低光输出要求。
流明维持和寿命要求
(1)不再区分光源是否可替换,对所有产品流明维持及光源寿命要求统一为 25000 小时;
(2)同时接受 IES LM-80-08 and its Addendum A、IES LM-80-15、ANSI/IES LM-80-21 标准的 80 报告,要求采用 IES 官网发布的最新 ANSI/IES TM-21-21 计算表格评估寿命;
(3)因极少采用流明维持中 Option 2 采用 LM-84 测试和 TM-28 寿命推算方法认证,已移除流明维持中 Option 2 的认证方法。
包装要求
(1)针对仅线上销售的产品,可以通过提供一份涵盖所有包装要求的补充性概述文件进行认证或提供给线上经销商;
(2)此外,删除了 Type IC 和 airtight 包装要求,由于安规标准已涉及此类安装方式要求。

沙特阿拉伯
Saudi Arabia
沙特阿拉伯将对手机及电子设备的充电端口标准化为USB Type-C
沙特阿拉伯王国决定从2025 年1 月1 日起对手机和电子设备的充电端口进行标准化。USB Type-C 将作为唯一的标准化连接器。
沙特标准、计量和质量组织(SASO)以及通信、空间和技术委员会(CST)发布最新公告,宣布了沙特市场统一手机和电子设备充电端口的强制性阶段。
该决定的强制执行将分如下两个阶段实施:

上述受影响的电子设备大部分为SASO IECEE 认可证书(SIRC)管控对象,其余产品也须申请SASO 批准的合格评定机构颁发的强制性产品符合性证书(P-CoCs)和装运合格证书(S-CoCs)。

国际电工委员会
IECEE
IEC 发布电子空气净化器具性能测量方法标准
2023 年7 月21 日,国际电工委员会(IEC)发布标准 IEC 63086-1:2020+AMD1:2023《家用和类似用途的电子空气净化器具-性能测量方法-第1 部分:一般要求》
IEC 63086-1:2020+AMD1:2023标准适用于额定电压电路单相交流输入不超过250V和直流输入不超过48V的电动家用和类似用途空气净化器。若将该标准中的测试方法用于具有空气净化功能的组合产品(空调、加湿器、除湿器、加热器等),则该方法在测试时仅针对其空气净化功能。该标准还涵盖电池供电设备。双电源器具,无论是电源供电还是电池供电,在电池模式下运行时一律视为电池供电设备。
该标准不适用于:
-专供工业用途设计的器具;
-用于医疗场所的器具,例如手术室、实验室、医疗室等。
-家用抽油烟机或烹饪设备用排烟器具–参照 IEC 61591 标准。
该第一版标准取消并替代了2008 年的IEC PAS 62587 标准。
IEC 发布无绳干式真空吸尘器性能测量方法标准
2023 年7 月20 日,国际电工委员会(IEC)发布标准IEC 62885-4:2020《表面清洁器具-第4 部分:家用或类似用途的无绳干式真空吸尘器-性能测量方法》的合并版。
IEC 62885-4:2020+AMD1:2023 标准适用于在家庭或家庭类似条件下使用的无绳干式真空吸尘器的性能测量。依据该标准得到的测量结果能够与依据IEC 62885-2 标准中接电线式真空吸尘器得到的测量结果进行比较。
该标准旨在明确备受使用者关注的无绳干式真空吸尘器的主要性能特征,并规定其性能测量方法。除非该标准另有规定,该标准将会与其所参照并适用的IEC 62885-2:2016 标准一并阅读。
IEC 发布电子电力设备连接器产品要求
2023 年7 月19 日,国际电工委员会(IEC)发布标准IEC 61076-3-106:2023《电子电气设备用连接器 产品要求-第3-106 部分:矩形连接器-与 IEC 60603-7 系列标准接口结合的工业环境用的8 道屏蔽和非屏蔽连接器的防护外壳的详细规范》。
IEC 61076-3-106:2023 规定了用于频率高达600MHz 数据传输的 8 道连接器的详细产品规范,涵盖了防护外壳,该外壳优化了现有的8 道屏蔽和非屏蔽连接器,根据 IEC 60529 标准要求,使用 IEC 606003-7 系列标准明确的接口来完成工业环境用的IP65/IP67 评级。
根据该标准,防护外壳涵盖了多种不同的锁定机制以及IEC 60603-7 系列详细描述的多种不同的安装配置和终端类型。
IEC 60603-7 标准中规定了所有变体的通用配接配置。第3 条的防护壳配接尺寸满足了 IEC 60603-7 标准中的配接条件。该标准提及的完全组装变体(连接器)包含完全符合IEC 60603-7 系列标准规定的固定和自由连接器。
IEC 发布固体绝缘材料的表面电阻和表面电阻率标准
2023 年7 月14 日,国际电工委员会(IEC)发布标准IEC 62631-3-2:2023 PRV《固体绝缘材料的介电和电阻特性-第3-2 部分:电阻特性的测定(直流电法)-表面电阻和表面电阻率》的预发布版本。该标准规定了施加直流电压下确定电绝缘材料表面电阻和表面电阻率的测试方法。
与旧版相比,新版标准有以下重大技术变更:
a) 明确了电极装置的说明;
b) 增加了对导电方式的新说明;
c) 增加了新的资料性附录B,概述了使用不同电极装置进行表面电阻率比较验证研究的结果。
IEC 发布电子电气设备用连接器标准
2023 年7 月14 日,国际电工委员会(IEC)发布标准IEC 61076-8-106:2023《电子电气设备用连接器--产品要求--第8-106 部分:电源连接器--额定电压直流400V 额定电流为16A、带熔断器的两极推拉式耦合矩形连接器详细规范》。该标准适用于额定电压为直流400V,额定电流为16A,带熔断器的两极推拉式和卡扣锁紧电源式矩形电源连接器,自由式和固定式均可,包括外形尺寸、接口尺寸、技术参数、性能要求和测试方法。
该标准中的连接器指的是依据IEC 61984 标准要求具有分断能力(CBC)的连接器,主要用于电气和电子设备领域的直流电源传导。
IEC 发布能源效率系统-简易外部消费者显示器标准
2023 年6 月23 日,国际电工委员会(IEC)发布IEC 63345:2023 PRV 标准《能源效率系统-简易外部消费者显示器》的预发布版本,该标准规定了一个将计量世界抽象为一个简易外部消费者显示器的数据模型。该数据模型,通过本标准含有的功能模块来描述,规定了简易外部消费者显示器可以访问的计量数据格式。该数据接口往往是电表通信功能的一部分,由简易外部消费者显示器通过显示器和电表通信功能之间的CEN/CLC/ETSI TR 50572的H1 接口访问。
IEC 发布建筑工地用低压成套设备标准
2023 年6 月30 日,国际电工委员会(IEC)发布标准IEC 61439-4:2023《低压成套开关设备和控制设备组件 第 4 部分:对建筑工地用成套设备(ACS)的特殊要求》的预发布版本,对ACS 的具体要求定义如下:
(1)额定电压交流不超过1000V 或直流不超过1500V 的成套设备;
(2)ACS 中变压器的标称初级电压和标称次级电压在上述规定的限值内;
(3)计划用于室内和室外建筑工地,即公众一般不进入的临时工作场所,以及建筑施工、安装、维修、改建或地产(建筑物)拆除、土木工程(公共工程)、挖掘或任何其他类似的地方工作场所;
(4)可运输的(半固定式)或可移动的带外壳的成套设备。
该第二版标准构成了技术修订,取消并替代了2012 年第一版IEC 61439-4:2012。与旧版相比,新版标准使得其结构和技术内容与 IEC 61439-1:2020 标准保持一致,如适用的话。
IEC 发布电子显示器闪烁对比度测试标准
2023 年6 月22 日,国际电工委员会(IEC)发布标准 IEC 62977-3-9:2023《电子显示器-第3-9 部分:光学性能评估--显示器闪烁对比度》。
该标准明确规定了用于确定直视型显示器闪烁对比度的标准测量条件和方法,“直视型显示器”包括用于在扁平面板上呈现真实2D 图像的矩阵式显示元件和防眩光涂层。该标准不包括通过涂层和油漆中的反射薄片进行镜面反射而有意获得的闪烁测量。

加拿大
Canada
加拿大ISED 将 LE-LAN 设备频段扩展到5850-5895MHz
2023 年8 月 3 日,加拿大创新、科学和经济发展部(ISED)更新 RSS-247 的版本至issue3,将LE-LAN 设备可用的频率扩展到5850-5895MHz。
新规已于2023 年 8 月3 日正式生效。为确保新旧版的顺利切换,ISED 设置了6 个月的过渡期。过渡期内可以使用RSS-247, issue2 或者issue3 来认证。在过渡期后,只接受RSS-247 issue3,并且在过渡期后,在加拿大制造、进口、分销、租赁、出售或销售的设备都要符合RSS-247 issue3。
RSS-247 issue3 主要更新内容:
(1)增加澄清语句:6.2 节“测试产品的无用发射的EIRP 应该用PEAK 值,除非在设备工作频率范围的相应章节中规定了另一种测量方法;”
(2)新增6.2.5 章节:引入了对工作在5850-5895MHz 设备, 包含跨5850MHz 信道设备的要求(如5725-5895MHz)。
加拿大更新无线电标准 RSS-199 Issue 4
2023 年7 月20 日,加拿大创新、科学和经济发展部(ISED)更新发布了标准RSS-199 Issue 4,取代旧版RSS-199 Issue 3 标准。
无线电标准规范RSS-199, 2500-2690 MHz 频段运行的宽带无线电业务(BRS)设备的第 4 期,取代了2016年 12 月发布的RSS-199, 2500-2690 MHz 频段运行的宽带无线电业务(BRS)设备的第 3 期。
主要变更如下:
(1)在表 1 和表2 中分别增加了2500-2690 MHz 频段的配对和非配对频谱计划;
(2)在表 3 中增加了固定台和基站的最大发射功率要求,适用于非有源天线系统(AAS);
(3)在表 3 中增加了固定台和基站的非有源天线系统(AAS)和有源天线系统(AAS)设备的最大发射功率要求;
(4)在第5.6 节中增加了无用发射的总辐射功率要求;
(5)增加了定义,以明确所用术语;
(6)进行了更新,以反映当前的RSS结构;
(7)酌情进行了编辑改动和澄清。
该规定自公布之日起六个月的过渡期。在此期间,将接受根据RSS-199 第4 或第3 期提出的核证申请。在此期间之后,仅接受第4 期 RSS-199 设备的认证申请,并且在加拿大制造,进口,分销,租赁,提供销售或销售的设备应符合本问题。
ISED 同时还发布了标准无线电系统计划SRSP-517 Issue 2 标准,规定了宽带无线电服务(BRS)有效使用2500-2690 MHz 频段的最低技术要求。
关于 RSS-199
RSS-199 是工作在2500-2690MHz 频段的宽带无线电(BRS)设备认证标准(Broadband Radio Service (BRS)
Equipment Operating in the Band 2500–2690 MHz)
NRCan 公布计算机服务器能源之星4.0 最终版实施日期
近日,NRCan(加拿大能源部)发布了计算机服务器能源之星4.0 最终版本,并公布此版本将于 2024 年 1 月 12 日正式生效;
4.0 版本规范将识别市场上性能最好的计算机服务器产品。“能源之星”认证的计算机服务器启用电源管理后,平均能耗将比标准计算机低38%左右。
在先前作为对最终草案规范的问卷调查,收到了有限的意见,这些意见集中在改进规范的清晰度上,这些意见已经在最终文档中得到了解决。具体来说,对存储重型服务器Storage Heavy Server (SHS)、辅助处理加速器Auxiliary Processing Accelerator (APA)和高端和低端性能配置的定义进行了非常适度的澄清。新的定义包括现场可编程门阵列和数据处理单元(Field Programmable Gate Array and Data Processing Units),以支持 APA定义的变化。此外,修改了与电源相关的备注,明确服务器使用的电源值应为230V/60Hz,而不是115V/60Hz。
最后,对范围做了一些小改动,以排除那些没有APA 就永远不会销售的产品。
版本4.0 过渡时间线:
以下时间表旨在促进从一个“能源之星”规范到下一个规范的顺利过渡,满足消费者的期望,并确保标有“能源之星”的产品在其生效日期完全符合新要求。
●立即生效,制造商可以选择让他们的认证机构(CB)根据4.0 版本的要求认证合格的产品。
●CB 必须上传第4.1.2.v 节规定的所需 SERT 文件。在一个待确定的位置向环境保护署提交,该位置将在最终QPX
表格发布后与CB 共享。
●2023 年8 月30 日之后,CBs 将被指示停止认证新产品提交到3.0 版本。然而,请注意,现有的V3.0 认证在2024年1月12日之前仍然有效。
●自2024 年 1 月12 日起生产的任何计算机服务器必须满足4.0 版本要求才能获得能源之星标志。对于“能源之星”而言,所有符合3.0 版本规范的产品认证无效,CBs 只能提交4.0 版本认证的产品。

南非
South Africa
南非 NRCS 移除单端荧光灯及白炽灯的安全强制规范
2023 年7 月消息,南非 NRCS 移除VC 9091(单端荧光灯)及VC 8043(白炽灯)的安全强制规范,并以 VC 9110(一般照明灯) 取代。一般照明灯除了需符合安规VC 9110的规范,也需符合能效 VC 9109 的要求。
安规 VC 9110 规范将于2024 年 5 月23 日开始强制,而能效 VC 9109 规范会分为以下两个强制阶段:
第一阶段: 最终通知发布后12 个月,为期 2 年,即2024 年5 月23 日至2026 年5 月 23 日。
第二阶段: 最终通知发布后36 个月,即2026 年5 月24 日。

印度尼西亚
Indonesia
印度尼西亚计划对电信设备引入SAR 要求
2023 年7 月底,印度尼西亚邮政和信息技术资源与设备总局(SDPPI)举办了在线会议,旨在讨论在电信设备认证中 SAR 要求和标准的问题。SDPPI 已透露计划在2023 年12 月 1 日至2025 年 8 月 1 日期间逐步实施特定产品的 SAR 要求。受影响的产品包括手机、手持电脑和平板电脑、VR 设备、笔记本电脑和发射功率超过20 mW的可穿戴设备。
印尼就SRD 技术标准进行公众咨询
印度尼西亚通信与信息技术部(SDPPI)就电信和SRD 技术标准的新法规提出公众咨询。新法规内提到了各种SRD 设备,如蓝牙、NFC、RFID、LR-WPAN IEEE 802.15.4、无绳电话、无线电力传输 (Wireless Power Transmission)、智能交通系统、UWB、功率10mW 以下的无线设备等的最新标准。

智利
Chile
智利 SEC 发布影音视频电子产品安全评估协议草案
近期,智利电力和燃料监管局(SEC)发布题为《PROTOCOL FOR ANALYSIS AND/OR ELECTRICAL PRODUCT SAFETY TESTS》的第8/11:2023 号草稿协议。
该协议规范了音频和视频电子产品的认证流程,若产品的主要功能是通过内置调谐器显示电视传输,且尺寸对角线长度小于或等于165.1 厘米(65 英寸),则皆适用该协议的规范范围。
此外,若系列产品有共同的材料特性、制造方法、生产工厂(地理位置)、相似的部件,且以下参数亦同,其系列认证会依需要认证的型号数量而有不同的样机数量要求:
(1)屏幕类型和技术
(2)屏幕尺寸
(3)电源
(4)防触电保护(I 类或 II 类)

越南
Vietnam
越南信息通信部更改认证要求
2023 年8 月消息,越南信息与通信部(MIC)更改了型式批准认证要求。今后,型式批准证书将列出制造商和工厂(OEM)的全部详细信息,详情如下:
(1)如果有多家工厂,则每家工厂都需要各自的型式批准证书和样品装置。
(2)如果工厂不属于制造商,则需要提供更多的文件要求,并可能进行虚拟工厂检查。
越南科技部发布能效标准新决议
越南科技部(Ministry of Science and Technology of Vietnam,简称 MOST)于2023 年5 月24 日发布了第14/2023/QD-TTg 号决议。该决议定于2023 年7 月15 日起正式生效,取代2018 年5 月发布的第24/2018/QD-TTg 号决议。
该决议规定了淘汰(禁止进口和国内生产、销售)低效设备清单和禁止开发应用的低效发电机组清单。暂时进口、再出口以及修理、更换、检查能效的设备,不适用本决议。
决议要点如下:
(1)管控范围新增七类产品,强制日期为2025 年 4 月1 日

(2)更新目前已列管的五类产品能效标准,将于2025 年 4 月1 日强制实施最新版

越南MIC更新TA认证规则
近期,越南电信部 MIC 针对 TA 认证规则进行了更新,详细要求如下:
一、针对 MIC 证书持证人,可以是海外制造商,或者越南当地公司,但需满足以下条件:
(1)如果海外制造商作为持证人,该制造商需要在越南设有当地代表处,并且代表处需要向 MIC 确认生产工厂信息。
(2)如果是进口商作为持证人,需要满足下列两种情形。
产品制造商及OEM/ODM 工厂同属一个集团时,MIC 可签发 3 年TA 证书。
若产品制造商及OEM/ODM 工厂不属于同一个集团,需要提供工厂的ISO9001 证书以及生产线视频到MIC进行评估,条件满足的情况下MIC 可签发3年TA证书。
二、证书上会列明制造商以及工厂信息(含原产国),如果有多家工厂,每家需要有独立的TA 证书,因为测试样板也是基于工厂数量来准备的。
三、制造商越南代表处可以直接使用制造商的测试报告。而进口商需要有制造商当地代表处的LOA 授权才能使用相关报告。
四、MRA 实验室出具的报告需要显示越南QCVN 当地标准而不是ETSI EN 国际标准。对于当地不具备测试条件的无线通信技术,比如5G NR,可根据MIC 正式通告来确定是否接受非 MRA 实验室出具的测试报告。
此外,在前期 2 月更新的越南强制产品认证草案已在 5 月31 日正式发布通告:04/2023/TT-BTTTT,取代旧版02/2022/TT-BTTTT,生效日期:2023 年7 月15 日。除了草案相关更新内容外,正式发布的法规中需要留意下列两点:
(1)自2024 年7 月1 日起,陆地移动终端设备(非手机)必须具备4G 功能。仅支持 2G、2.5G、3G 的陆地移
动终端设备(非手机)型式认可证书在2024 年 6 月30 日之前依然有效;
(2)5G NR 终端设备必须同时支持SA 和 NSA。 仅具有 5G SA 或5G NSA 的5G 设备的型号核准证书在2024年6 月30 日之前仍然有效;

英国
United Kingdom
英国政府宣布延长对CE 标志的认可期限
2023 年8 月 1 日,英国政府商业和贸易部(DBT)宣布,打算在2024 年12 月之后无限期延长CE 标志在英国市场上销售的认可期限。
作为更广泛的智能化法规的一部分,该延期旨在通过减少障碍和繁文缛节来减轻企业负担并帮助经济增长。在与行业广泛沟通后,除了UKCA 标志之外,英国公司也能够继续使用CE 标志。
此项延期公告将使得企业可以更灵活地选择使用 UKCA 标志或CE 标志标记在英国销售的产品。
这些更新适用于商业和贸易部(DBT)下属的18 项法规,包括以下产品:
• 玩具
• 烟火
• 休闲船只和个人水上摩托
• 简单压力容器
• 电磁兼容
• 非自动称重仪器
• 测量仪器
• 测量容器瓶
• 升降机
• 用于潜在爆炸性环境的设备 (ATEX)
• 无线电设备
• 压力设备
• 个人防护设备 (PPE)
• 燃气设备
• 机械
• 户外使用设备
• 气雾剂
• 低压电气设备
医疗器械、建筑产品、电缆、可运输的压力设备、无人驾驶飞机系统、铁路产品、船用设备和生态设计、受有害物质RoHS法规管控的产品另有不同的规定。涉及这些领域的相关部门已经或将在适当的时候通报相关计划。
英国发布 2023 版REACH(修订)法规
2023 年7 月19 日,REACH(修订)法规2023,SI 772 生效。该法规于2023 年6 月 28 日由环境、食品和农村事务卫生部制定,旨在修订保留的关于化学品注册、评估、许可和限制的第1907/2006 号法规(以下简称"REACH 法规")第41条。
根据保留的英国REACH 法规赋予该局的职能和权力已分配给安全执行局(HSE)。2023 年修订条例第3条修订了《REACH 法规》第41(5)条,并延长了 HSE 对某些类型注册档案的最低百分比进行合规性检查的最后期限。
其中包括以下内容:
(1)截止到2027 年10 月27 日,不少于该局收到的第127P(4B)(a)条所述物质注册档案的20%;
(2)2030 年10 月27 日之前,不少于该局收到的第127P(4B)(b)条所述物质注册档案的20%;
(3)截止到2035 年10 月27 日,不少于该局收到的第127P(4B)(c)条所述物质注册档案的20%。
第127P(4B)条规定的向HSE提交注册信息的后实施期(IP)完成期限已经延长,因此本实施细则不再规定2020年12 月12 日实施期结束后的天数,而是确定了提交信息的具体日期。根据第127B、127L 和127M 条,HSE 是英国指定的评估和审查物质注册信息的机构。
任何总部设在英国的法人实体,如打算在英格兰、苏格兰和威尔士生产或进口某种物质,且该物质的年产量达到或超过 1 吨,则必须向 HSE 提交该物质的注册资料。由于混合物不需要注册,因此需要注意的是,如果混合物中任何一种物质的总进口量达到或超过每年1 吨,则构成混合物的物质必须注册。
信息提交的截止日期如下:
2026 年10 月27 日:
(i)2023 年12 月31 日或之前,根据REACH 法规第59(1A)条被列入候选清单的物质;
(ii)根据(EC) No. 1272/2008 法规(CLP 法规)被归类为1A 类或1B 类致癌、致突变或生殖毒性的物质,且在大不列颠生产或进口,每个生产商或进口商每年的进口量达到或超过一吨,至少在IP 完成日之后提交一次;
(iii)根据(EC) No. 1272/2008 法规(CLP 法规)被归类为水生慢性1 类(对水生生物有剧毒且影响持久)或水生急性1 类(对水生生物有剧毒),且在大不列颠生产或进口,每个生产商或进口商每年数量达到或超过100 吨的物质,在IP 完成日之后至少一次;
(iv)在大不列颠制造或进口的物质,每个制造商或进口商每年的数量达到或超过1,000 吨,在IP 完成日之后至少一次。
2028 年10 月27 日:
(i)自2024 年1 月 1 日起至2026 年10 月27 日止期间,除根据第59(1A)条加入第59(1)条所述候选清单的物质;
(ii)在大不列颠制造或进口的物质,每个制造商或进口商每年的数量达到或超过100 吨,在IP 完成日之后至少一次。
2030 年10 月27 日:
在大不列颠制造或进口的物质,每个制造商或进口商每年的数量达到或超过1 吨,在 IP 完成日之后至少一次。

新加坡
Singapore
新加坡将关闭 3G 网络
自2024 年7 月31 日起,新加坡运营商M1、Singtel 和 StarHub 宣布将关闭所有3G 服务,包括语音、信息和数据,这些服务在新加坡已不再广泛使用。3G 网络关闭后,移动运营商计划重新利用腾出的部分频谱来改善5G 服务。

澳大利亚
Australia
澳大利亚就禁止四种持久性有机污染物进行评议
2023 年8 月,澳大利亚气候变化、能源、环境和水资源部(DCCEEW)就禁止进口、出口和使用联合国关于持久性有机污染物的斯德哥尔摩公约 (POPs)所列的四种化学品进行评议。
DCCEEW 建议从2025 年 7 月1 日起将全氟辛酸(PFOA)、全氟辛烷磺酸(PFOS)、全氟己烷磺酸(PFHxS)及其盐类和相关化合物加入《工业化学品环境管理标准》附表7,并从2024 年7 月一日起将五氯苯(PeCB)加入。附表 7 所列化学品可能对环境造成严重或不可逆转的危害,在没有必要用途豁免的情况下被禁止使用。PFOA、PFOS 和PFHxS 具有多种用途,包括:不粘和防污产品、食品包装、消防泡沫和工业过程。五氯苯已被用于灭火泡沫和杀虫剂制造的中间体。
对于进口、出口和使用PFOA、PFOS 和PFHxS 及其相关化合物和含有这些化合物的物品,允许无意的微量污染达到以下水平,DCCEEW 将在2027 年7 月1 日前对其进行审查:
(1)PFOA、PFOS 和 PFHxS 及其盐类≤0.025mg/kg;
(2) 单个PFOA、PFOS 和 PFHxS 相关化合物≤1mg/kg;
(3)液体燃料蒸汽消防泡沫中存在的PFOA、PFOS 或PFHxS 及其盐≤0.1mg/kg;
对于五氯苯和含有五氯苯的物品,限制位该化学品含量为无法被有意义地使用的水平。
澳大利亚发布《小型电器产品和太阳能光伏系统条例草案》
2023 年6 月20 日,澳大利亚气候变化、能源、环境和水资源部发布《小型电器产品和太阳能光伏系统条例草案》,为小型电气和电子设备以及太阳能光伏(PV)系统制定一项产品监管计划。该监管计划将减少垃圾填埋,增加可重复使用材料的回收,支持澳大利亚向更加循环的经济过渡,并促进在监管产品的整个生命周期内共同承担责任。该草案征求意见期为 2023 年6 月20 日至7 月23 日。
一、小型电子电气设备(SEEE)
草案建议的SEEE 包括重量不超过20 千克的家庭和小型企业中的大多数小型电子电气设备,以及国家电视和电脑回收计划(NTCRS)目前涵盖的所有产品。该计划将包括这些产品中的任何嵌入式电池,但不建议涵盖散装电池(如 AAA 电池)。
针对 SEEE,计划管理者必须履行以下目标和义务:
1.每年必须回收特定数量电子废弃物的义务。
2.回收产品中必须回收用于再制造的材料比例的义务。
3.有义务为家庭和小型企业提供最低水平的无障碍投放服务。
4.鼓励最大限度地重复使用产品的义务。
5.关于再利用和维修的教育和宣传义务,如何在可行的情况下让产品远离废弃物流,以及如何选择更可持续的产品。
二、小型光伏系统
与可再生能源目标计划一致,该部门建议将小型太阳能光伏系统定义为容量不超过100 千瓦的系统。草案建议小型光伏系统包括所有太阳能电池板、逆变器、附属电缆和支架。它还可能包括家用储能电池。这些系统的安装和退役需要合格的电工,不合格人员不得尝试。因此,光伏系统废弃物投放服务将只提供给行业参与者,而不提供给公众。
仅限行业参与者使用废弃物投放服务有一个例外。这就是处理“即插即用”光伏产品。“即插即用”光伏产品包括露营、汽车、船舶和其他不需要合格电工进行安装和退役的系统。公众可使用这些产品的投放服务。
该部门建议该计划收集在计划开始前安装的小型系统产生的废弃物(遗留废弃物)。
拟议的计划有三类目标和义务,计划管理者应履行与小型光伏系统有关的目标和义务。
1.必须回收用于再制造的可回收产品材料比例的义务。
2.建立一个适合澳大利亚太阳能光伏发电装机容量的免费光伏废弃物处理网络。
3.对消费者进行教育,提高他们对光伏产品可持续性的认识。
三、大型光伏系统
该部门建议将大型太阳能光伏系统定义为容量超过100 千瓦的系统。拟议的计划将允许责任方有更多的选择来管理大型光伏系统产生的废弃物。
拟议计划将不承担回收或管理大型光伏系统遗留废弃物的经济责任。此外,还建议将大型系统所用产品的责任从光伏产品的进口商和生产商转移给大型系统所有者。
建议通过《RAWR 法》下的一项强制性规则来解决大规模遗留废弃物的过渡安排问题。这将要求在计划开始之前投入使用,并在计划开始之后退役的大型光伏系统的所有者向计划管理者提供有关这些系统废物管理的信息。计划中的规则将要求这些信息足以让计划管理者确保其不承担在计划开始之前投入使用的大型系统的任何报废管理费用。

埃及
Egypt
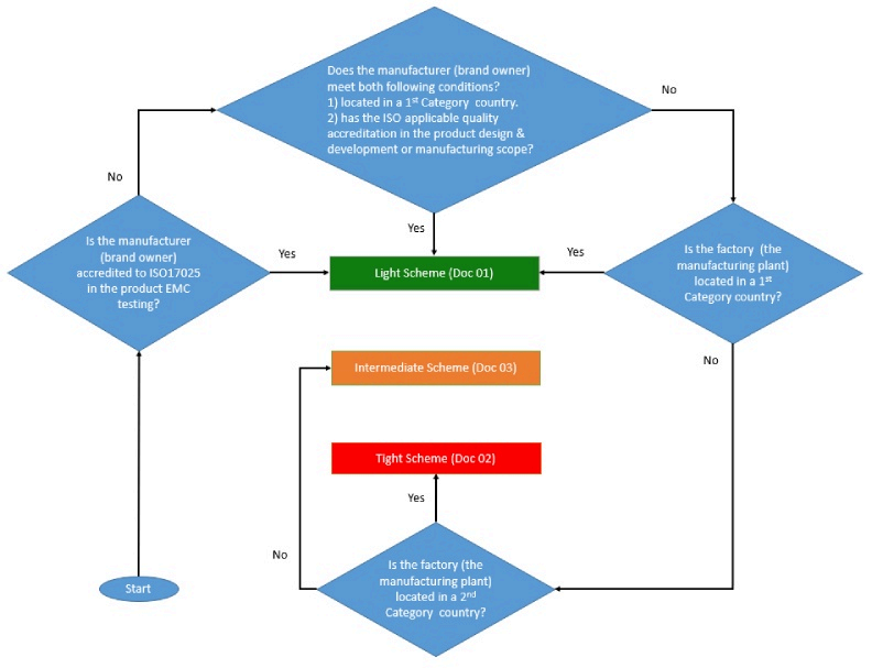
埃及 NTRA 更新认证模式及流程
埃及国家电信管理局(NTRA)于2023 年 5 月底在TRA 官网更新了认证模式及流程图。NTRA 的认证依据制造商来确定适用模式,针对品牌制造商所在下列地区分别适用NTRA 三种认证模式:Light, Tight 及Intermediate Scheme。
(1)Category 1 类:欧盟,UK, 瑞士,挪威,冰岛,澳洲,新西兰,USA,加拿大,俄罗斯,日本,韩国,新加
坡,中国台湾.
(2)Category 2 类:中国,印度
(3)Category 3 类:其他国家及地区
根据流程图界定的认证模式梳理如下:

详细判定流程可以参考Chart 图:


日本
Japan
日本总务省发布对《无线电法实施条例》等的修正案
2023 年7 月 7 日,日本总务省提出了对《无线电法实施条例》(1950 年第14 号条例)、《无线电设备条例》(1950 年第18 号条例)和《频率分配表计划》(2020 年第 411 号公告)的修正案。该修正案旨在扩大DECT 和TD-LTE 数字无绳电话的频段。
上述条款中的1895.616MHz 频率改为1885.248MHz。
目前该草案正在搜集意见中。
日本修订无线电设备相关条例
2023 年7 月 5 日,日本内政和通讯部通过WTO 对外发布TBT 通报G/TBT/N/JPN/775、G/TBT/N/JPN/775/Corr.1,拟修订关于无线局域网无线电设备系统(2.4gz 波段)的条例。这一修改的原因是要使用无线局域网系统更新2.4gz 波段。
修正案主要内容:

拟议生效日期:2023 年10 月
拟议通过日期:2023 年10 月
日本更新化学品分类清单
2023 年6 月29 日,日本国立技术与评价研究所(NITE)根据全球化学品统一分类和标签制度(GHS)第六次修订版,公布或修订了170 种物质的分类清单。
最新公布的清单共3327 种物质,包括47 种新分类的物质,和123 种重新分类的物质。
NITE 已放宽对公司向其GHS 项目提交信息的要求。经济、贸易和工业部(METI)、卫生、劳动和福利部(MHLW)和环境部(MoE)负责对这些物质进行分类,列出这些物质供公司在编制GHS 标签和安全数据表(SDS)时参考。
公司可以使用GHS 混合物分类和标签创建系统(NITE Gmiccs)搜索物质,该系统可以创建英语和日语标签。

新西兰
New Zealand
新西兰发布无线电通信法规第2023号
自2023 年8 月1 日起,新西兰最新的无线电通信法规第2023 号,取代了旧版的第2020 号。新法规自2023年7月1日生效,其中新增了产品分类,规定了不同产品类别适用的标准、合规等级(level of conformity)以及豁免符合性声明(DoC)的产品清单。

马来西亚
Malaysia
马来西亚 SIRIM 再次延长不带Wi-Fi 接口的IPv6 蜂窝设备的临时型式认证
2023 年7 月13 日,马来西亚标准与工业研究院(SIRIM)发布了公告 SQASI/CMCS/1/23/0004。
该公告宣布将不带Wi-Fi 接口的IPv6 蜂窝设备的临时型式认证申请再延长一年。因此,在2024 年7 月10 日之前,对于所有没有Wi-Fi 接口的 IPv6 蜂窝设备的新申请和符合性证书(CoC)的更新,最长有效期为一年。
公告自2023 年7 月10 日起生效,直至SIRIM 另行通知。

俄罗斯
Russia
俄罗斯宣布 EAC 简易认证方案延长至 2024 年9 月
2023 年7 月17 日,俄罗斯发布第1133 号决议,将EAC 简易认证方案的实施日期延长至2024 年9 月1 日。
在这个日期之前,产品可以在不贴标签的情况下进口到俄罗斯。依照新决议,简易认证方案的申请人可以决定是否在政府网站上公布相关的认证(EAC DoC)信息。如果不公布,这类产品就不能于市场上贩卖。此外,如果公布信息,申请人必须在简易EAC DoC 有效期结束前,依照常规的方案完成相关认证。

科威特
Kuwait
科威特CITRA 宣布暂停进口仅支持2G 和/或 3G 的电信终端设备
2023 年6 月11 日,科威特通信和信息技术监管局(CITRA)发布了第297/2023 号决议,宣布从2023 年9月开始,暂停为仅支持2G 和/或3G 的电信终端设备发放进口许可证。

萨尔瓦多
El Salvador
萨尔瓦多 SIGET 允许使用Wi-Fi 6E 技术
2023 年7 月 9 日,萨尔瓦多电力和电信总监管局(SIGET)发布了第T-0408-2023 号新决议,以批准免许可证使用Wi-Fi 6GHz。
新决议将5925-7125 MHz 定义为非管制频段,其运行条件如下所示,并仅允许应用于室内低功耗设备。


俄罗斯
Russia
俄罗斯宣布 EAC 简易认证方案延长至 2024 年9 月
2023 年7 月17 日,俄罗斯发布第1133 号决议,将EAC 简易认证方案的实施日期延长至2024年9月1日。
在这个日期之前,产品可以在不贴标签的情况下进口到俄罗斯。依照新决议,简易认证方案的申请人可以决定是否
在政府网站上公布相关的认证(EAC DoC)信息。如果不公布,这类产品就不能于市场上贩卖。此外,如果公布信息,申请人必须在简易EAC DoC 有效期结束前,依照常规的方案完成相关认证。

巴西
Brazil
巴西国家电信局发布IPv6 协议合规性评估技术要求
2023 年7 月 6 日,巴西国家电信局(ANATEL)在官网刊发了第7971号决议,批准了电信产品中IPv6 协议合规性评估的技术要求。该法案自公告日起生效,于2024 年1 月8 日起强制执行。
该法案更新了WWAN、xPON、xDSL 和DOCSIS 产品对 IPv6 的要求。此外,该标准还有以下主要变化:
(1)针对移动服务(WWAN),将IPv6 标准RFC 2460 更改为新的 RFC 8200。
(2)正式规定,对于使用已获 ANATEL 批准的WWAN 模块的产品,如果整个IPv6 协议是在WWAN 模块中实施(而不是由主机实施),则可以只进行IPv6 协议验证,或只进行 RFC 8200 测试,就足以证明主机符合ANATEL IPv6 要求。此外,制造商需要签署一份声明,告知IPv6 协议已完全集成在模块中。
不过,对于主机软件/固件已完全或部分采用IPv6 协议的产品(如在操作系统中采用),则需要重新执行所有IPv6 测试。在测试方面,与实际 IPv6 要求相比,新法案的主要变化是用RFC 8200 取代了 RFC 2460 标准。其他测试要求保持不变。下表列出了每种技术所需的IPv6 标准:

注:WWAN 2G 和5G NR 不需要 IPv6 测试。
巴西 ANATEL 为智能电视盒发布第9281 号新法案
近日,巴西国家电信局 (ANATEL) 发布了第9281号法案,针对智能电视盒类产品建立合格评定技术要求。
新法案旨在规范智能电视盒类型产品,若终端设备具备通过互联网连结视听内容,并将其显示在另一个带屏幕的设备上,皆需符合此新法案的规范。除此之外,个人电脑、电视、手机、平板电脑和有线电视设备则不属于此分类。
该法案将自2023 年9 月11 日起开始实行。