

中国
China
工业和信息化部关于启用和推广新型进网许可标志的通告
2023 年 6 月 29 日,中华人民共和国工业和信息化部发布“关于启用和推广新型进网许可标志的通告”,以逐步取代原纸质标志。
生产企业可以根据产品特点,采取以下一种或多种方式加施新型进网许可标志:
(一)电子显示。在电信设备操作系统或管理软件中设置、呈现新型进网许可标志。
(二)实物印制。在电信设备产品的外体、铭牌或包装等相关位置上,采取印刷、喷绘、模制或蚀刻等方式,印制新型进网许可标志。
(三)标签粘附。在电信设备产品的外体、铭牌或包装等相关位置上,粘贴、附加印制了新型进网许可标志的标签。
(四)符合规定的其他情形。
2023 年 7 月 1 日起,正式启用新型进网许可标志。2023 年 7 月 1 日至 12 月 31 日期间,生产企业可以向工业和信息化部(电信设备认证中心)申请使用新型进网许可标志,也可以继续申领、使用原进网许可纸质标志。
2024 年 1 月 1 日起,全面推广新型进网许可标志。届时,将不再核发原进网许可纸质标志,此前已核发的纸质标志在进网许可有效期内仍然有效,可继续使用。
台湾拟修订玩具法定检验要求
2023 年 6 月消息,中国台湾地区经济部下属的标准、计量和检验局(BSMI)正在对玩具的法定检验要求提出修正,以提高玩具的安全性,确保符合最新的标准。
BSMI 拟采用 CNS 和 ISO 8124-1:2022 的更新版本作为检验标准,特别是飞行玩具。通过实施这些更新的标准,BSMI 寻求改善与玩具相关的安全措施。
BSMI 建议将两类玩具,即填充玩具和积木,从监测检查(MI)或产品认证注册(RPC)的产品名单中删除。这些产品被认为是低风险的,而将接受符合性声明(DOC)的合格评估程序。DOC 程序要求在指定的实验室进行测试,并签发符合性声明,以确认符合相关的检验标准。
这些修正案的拟议实施日期为 2024 年 1 月 1 日。
香港发布能源标签《产品能源标签实务守则》第五版
2022 年6 月,香港机电工程署发布了强制性能源效益标签计划第四阶段《产品能源标签实务守则》的修订咨询文
件,该文件指出《产品能源标签实务守则》第五版修订本将于2023 年第二季(暂定)生效,第五版修订本将加入发光二极管(LED)灯能源效益标签要求。
该法规针对LED 灯泡的详细技术要求请见如下:
15、发光二极管(LED)灯能源效益标签
15.1、范围
15.1.1、除署长另有规定外,守则第15 段适用于条例所定义的发光二极管灯(即第15.1.2 和15.1.3 段所指明的产品)
15.1.2、除守则第15.1.3 段另有规定外,发光二极管灯所指的产品——
(a)属一种具有单灯头定向或非定向的发光二极管灯;
(b)属整合式发光二极管灯;
(c)用作一般照明用途;以及——
(i)使用市电作唯一电源;以及
(ii)最高额定瓦数值为60 瓦;
不论是否具可调校光暗设计。
15.1.3、发光二极管(LED)灯不包括:
(a)发光二极管光管;
(b)只产生有色或彩色的发光二极管灯;或
(c)有机发光二极管灯
15.3、要求进行的测试
本段订明的测试必须根据 IEC 62612 或署长批准的其他同等国际标准进行,以查验发光二极管灯的能源效益及功能特性。根据条例第6 条须呈交署长的测试报告,须体现以下测试的结果:
(a)测量光通量(初始值);
(b)测量功率消耗量(初始值);
(c)测量待机功率消耗量(初始值);
(d)测量显色指数(初始值及在6000 小时结束时的数值)
(e)测量颜色一致性(初始值及在6000 小时结束时的数值)
(f)测量位移因数(初始值);
(g)测量开关循环次数;
(h)测试6000 小时后的流明维持率;以及
(i)测试6000 小时后的存活率。
15.4.2、测试系列划分
(d)若多盏发光二极管灯有相同特性但不同色温,因其能源效益表现不同,所以必须分开测试。若多盏发光二极管灯有相同能源效益及功能特性(包括色温),但具有不同灯头,则它们可视作同一型号系列,可使用同一测试报告。
15.5、能源效益评级
15.5.1、发光二极管灯的能源效益级别须按照表15.1 来确定,第1 级表现最好,第5 级则表现最差。
15.5.2、要根据守则第15.5.3 段以确定能源效益级别,在守则第15.4 段所获得的测量出的发光效率(Em)必须与以下的额定发光效率(Er)作出比较,额定发光效率是按同一产品型号的额定光通量和额定瓦数来确定的——

能源效益级别是利用测量出的电灯发光效率(Em)或额定电灯发光效率(Er),两者中以较低者来确定。
表15.1—能源效益级别的确定

注:X=测量出的电灯发光效率(Em)或额定电灯发光效率(Er),两者中以较低者来确定
15.5.3、上述测量出的发光效率指发光二极管灯在稳定期结束时所测量出的平均数值(包括光通量及功率消耗量)。
15.5.4、上述测量出的流明维持率指发光二极管灯在稳定期结束时所测量出的平均数值。
15.5.5、除非另有指示,守则所订定的规定适用于以最大功率运作而不可调校光暗的发光二极管灯及/或可调校颜色的发光二极管灯。
15.6、相关规定
15.6.1、在依据条例第6 条向署长呈交的测试报告中,根据CIE 84、IEC 62612、IEC 62301 或署长批准的其他同等国际标准进行测试的结果必须显示有关型号的发光二极管灯符合以下表现规定——
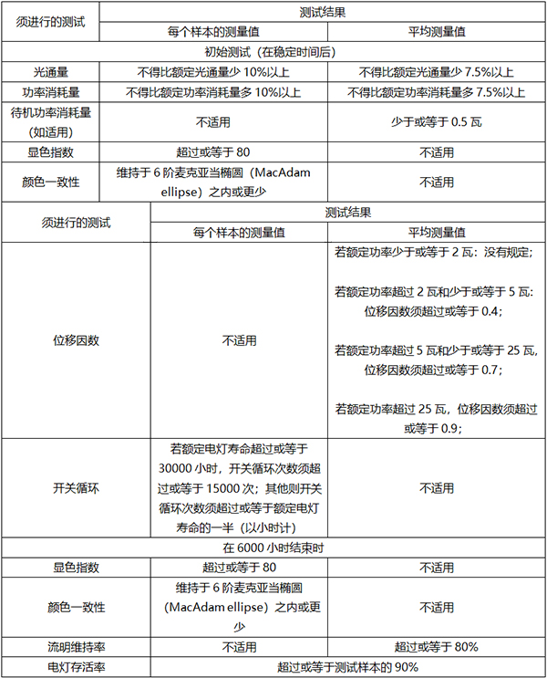
(a)样本中每个单独测试的发光二极管灯所测量出的初始光通量不得比额定光通量少10%以上。所有受测试的灯所测量出的初始光通量的平均值不得比额定光通量少7.5%以上。
(b)样本中每个单独测试的发光二极管灯所测量出的初始功率消耗量不得比额定功率消耗量多10%以上。所有受测试的电灯所测量出的初始功率消耗量的平均值不得比额定功率多7.5%以上。
(c)在待机模式时,其电灯所测量出的初始待机功率消耗量的平均值不得多于0.5 瓦。
(d)样本中每个单独测试的发光二极管灯所测量出的显色指数(初始值及在6000 小时结束时的数值)均不得少于80。
(e)样本中每个单独测试的发光二极管灯所测量出的色度分布(初始值及在6000 小时结束时的数值)须维持于6 阶麦克亚当椭圆(Mac Adam ellipse)之内。
(f)若额定功率超过2 瓦和少于或等于5 瓦,平均位移因数不得低于0.4;若额定功率超过 5 瓦和少于或等于25 瓦,平均位移因数不得低于0.7;若额定功率超过25 瓦,平均位移因数不得低于0.9。
(g)对于额定电灯寿命超过或等于30000 小时的发光二极管灯,每个单独测试的发光二极管灯的开关循环次数须超过或等于15000 次。对于额定电灯寿命少于30000 小时的发光二极管灯,每个单独测试的发光二极管灯的开关循环次数须超过或等于额定电灯寿命的一半(以小时计)。
(h)在6000 小时后测量出的流明维持率平均值不得低于80%。
(i)在6000 小时后测量出的电灯存活率不得低于90%。
15.6.2、生产商或制造商声称的额定功率消耗量、额定光通量、额定色度坐标、额定显色指数、额定位移因数及额定电灯寿命,均须符合守则第15.6.1 段的要求。
15.8、测试样本的数量
15.8.1、根据条例第 6 条呈交某型号的产品资料时,必须呈交该型号的多个样本的测试报告。表15.2 显示测试样本的最少数量。
表15.2—测试样本的最少数量

(注:进行以上测试时,须使用相同样本。用于开关循环测试的灯不得用于其它测试。)
15.8.2、样本的测试结果必须按表15.3 的规定来确定及符合守则第15.6 段的表现规定。
表15.3—测试结果判定

15.8.3、测量发光效率必须按光通量的平均值和功率消耗量的平均值(两者按守则第15.4 段确定)所计算的比率来确定。得出的商数须调整至最接近的整数(流明/瓦)。
15.10 测试结果符合规定
15.10.1、在署长进行的监察测试中,如发光二极管灯某表列型号的测试结果符合以下准则,则该表列型号会获接纳为符合有关规定:
(注:样本的最少数量及测试结果的确定分别显示在表15.2 及表15.3。)
(a)样本中每个单独测试的发光二极管灯所测量出的初始光通量不得比额定光通量少10%以上。所有受测试的灯所测量出的初始光通量的平均值不得比额定光通量少7.5%以上。
(b)样本中每个单独测试的发光二极管灯所测量出的初始功率消耗量不得比额定功率消耗量多10%以上。所有受测试的电灯所测量出的初始功率消耗量的平均值不得比额定功率多7.5%以上。
(c)在待机模式时,其电灯所测量出的初始待机功率消耗量的平均值不得多于0.5 瓦。
(d)样本中每个单独测试的发光二极管灯所测量出的显色指数(初始值及在6000 小时结束时的数值)均不得少于80。
(e)样本中每个单独测试的发光二极管灯所测量出的色度分布(初始值及在6000 小时结束时的数值)须维持于6 阶麦克亚当椭圆(MacAdam ellipse)之内。
(f)若额定功率超过2 瓦和少于或等于5 瓦,平均位移因数不得低于0.4;若额定功率超过 5 瓦和少于或等于25 瓦,平均位移因数不得低于0.7;若额定功率超过25 瓦,平均位移因数不得低于0.9。
(g)对于额定电灯寿命超过或等于30000 小时的发光二极管灯,每个单独测试的发光二极管灯的开关循环次数须超过或等于15000 次。对于额定电灯寿命少于30000 小时的发光二极管灯,每个单独测试的发光二极管灯的开关循环次数须超过或等于额定电灯寿命的一半(以小时计)。
(h)在6000 小时后测量出的流明维持率平均值不得低于80%。
(i)在6000 小时后测量出的电灯存活率不得低于90%。
(j)在监察测试中所计算出的能源效益级别,相等于指明人士向署长呈交的测试结果所确定的能源效益级别或较该级别为佳。
15.10.2、如署长有合理理由相信有关发光二极管灯不符合向署长呈交的指明资料或指明文件,或它们的最新资料,署长可从记录册上删除该发光二极管灯表列型号的参考编号。有关指明人士可就产品未能通过第 15.10.1段所订明的监察测试提供解释,并申请为有关型号作进一步测试,以供署长考虑。
15.10.3、如取得批准可作进一步测试,则指明人士须根据守则内表 15.2 所示相同型号样本的数量进行测试及承担一切费用,并且须根据表 15.3 所示测试结果的确定方法。如发光二极管灯某表列型号的进一步测试结果符合以下准则,则该表列型号会获接纳为符合有关规定:
(a)样本中每个单独测试的发光二极管灯所测量出的初始光通量不得比额定光通量少10%以上。所有受测试的灯所测量出的初始光通量的平均值不得比额定光通量少7.5%以上。
(b)样本中每个单独测试的发光二极管灯所测量出的初始功率消耗量不得比额定功率消耗量多10%以上。所有受测试的电灯所测量出的初始功率消耗量的平均值不得比额定功率多7.5%以上。
(c)在待机模式时,其电灯所测量出的初始待机功率消耗量的平均值不得多于 0.5 瓦。
(d)样本中每个单独测试的发光二极管灯所测量出的显色指数(初始值及在 6000 小时结束时的数值)均不得少于 80。
(e)样本中每个单独测试的发光二极管灯所测量出的色度分布(初始值及在 6000 小时结束时的数值)须维持于 6 阶麦克亚当椭圆(MacAdam ellipse)之内。
(f)若额定功率超过 2 瓦和少于或等于 5 瓦,平均位移因数不得低于 0.4;若额定功率超过 5 瓦和少于或等于25 瓦,平均位移因数不得低于 0.7;若额定功率超过 25 瓦,平均位移因数不得低于 0.9。
(g)对于额定电灯寿命超过或等于 30000 小时的发光二极管灯,每个单独测试的发光二极管灯的开关循环次数须超过或等于 15000 次。对于额定电灯寿命少于 30000 小时的发光二极管灯,每个单独测试的发光二极管灯的开关循环次数须超过或等于额定电灯寿命的一半(以小时计)。
(h)在 6000 小时后测量出的流明维持率平均值不得低于 80%。
(i)在 6000 小时后测量出的电灯存活率不得低于 90%。
(j)在进一步测试中所计算出的能源效益级别,相等于指明人士向署长呈交的测试结果所确定的能源效益级别或较该级别为佳。

欧盟
European Union
欧洲议会通过《人工智能法案》草案
2023 年 6 月 14 日,欧洲议会以 499 票赞成、28 票反对和 93 票弃权的压倒性结果通过了关于《人工智能法案》(AI 法案)谈判立场,若通过立法,或成为全球首个关于人工智能的法案。
欧洲议会的投票是正式立法前的最后步骤之一,接下来将进入欧洲议会、欧盟成员国和欧盟委员会三方“谈判”阶段。新的法案将可能在 2026 年对相关公司产生影响。AI 法案通过后,在极端情况下,违规公司可能被处以高达 3000 万欧元(合 3300 万美元)的罚款,或公司全球年收入的 6%,也就是说对于谷歌和微软等大型科技公司而言,其罚款可能高达数十亿欧元。
被禁止的人工智能做法
AI 法案遵循基于风险的方法,将 AI 及其相关应用划分为四种等级,分别为被禁止、高风险、有限风险以及低风险,并针对不同类型制定供应商和利用 AI 系统的一方相应的监管规则。AI 法案将会禁止对人们安全带来不可接受程度的风险的 AI 系统,例如那些用于社交评分的系统(根据人们的社会行为或个人特征进行分类)。
欧洲议会扩大了被禁止的人工智能做法清单,涵盖了禁止人工智能的侵入性和歧视性使用,如:
• 在公开可利用空间的“实时”远程生物识别系统;
• “事后”远程生物识别系统,除非是用于起诉严重犯罪的执法行为,而且必须经过司法授权;
• 使用敏感特征(如性别、种族、民族、公民身份、宗教、政治倾向)的生物识别分类系统;
• 预测性警务系统(基于特征分析、定位或过去的犯罪行为);
• 执法、边境管理、工作场所和教育机构的情绪识别系统;
• 从互联网或闭路电视录像系统中无差别地采集面部图像,以建立面部识别数据库(侵犯人权和隐私权)。
高风险的人工智能
被欧洲议会列入高风险分类的应用涵盖对人们的健康、安全、基本权利或环境构成重大危害的 AI 系统。
高风险列表中还包括:对选民和选举结果有影响的 AI 系统以及社交媒体平台(有超过 4500 万用户)使用的推荐模式。
通用人工智能的义务
欧洲议会也对通用 AI 提出了新的透明度要求——基于这些模型的生成型 AI(例如 ChatGPT)必须对 AI 生成的内容进行标注(明示内容是由 AI 生成的,也有助于区分所谓的深度造假图像和真实图像),并确保防止生成非法内容的保障措施,还需要对外公开提供其用于培训的有版权数据的详细摘要。
AI 法案要求基础模型的提供者须评估和减少潜在风险(对健康、安全、基本权利、环境、民主和法治),并在欧盟市场上发布之前在欧盟数据库中完成其模型注册。
支持创新和保护公民的权利
为了促进 AI 创新和支持中小企业,欧洲议会增加了对研究活动和根据开源许可证提供的 AI 组件的豁免。
最后,欧洲议会希望鼓励公民对 AI 系统行使投诉权,并鼓励公民获得对基于高风险 AI 系统的决策的解释,该决策将对他们的基本权利带来重大影响。欧洲议会还改革了欧盟人工智能办公室,让其负责监督人工智能规则手册的实施情况。
欧盟《通用产品安全法规》正式生效
欧盟《通用产品安全法规》(GPSR)于 2023 年 6 月 12 日起正式生效,新法规力求解决过去二十年来影响消费品安全的主要社会变革问题,如日益加速的数字化、新技术发展和全球化的供应链。新《通用产品安全法规》旨在保证欧盟市场上所有消费产品的安全,包括线下及线上销售的非食品类产品。具体通过以下途径:
• 消费品安全评估中的关键因素,如产品的不断发展的特性或其相互关联性;
• 改善线上和线下销售之间的产品安全条件;
• 为线上市场制定具体的产品安全要求,以保护消费者远离线上市场销售的危险产品;
• 扩大所有进口到欧盟的非协调产品的义务,令其在欧盟拥有负责产品安全问题的经济运营商;
• 为欧盟国家机构提供必要工具,以强化其执法权力;
• 通过公告要求消费者与标准化召回直接联系,确保产品召回的有效性。
欧盟食品接触塑料法规(EU)10/2011 第 16 次修订
2023 年 7 月 12 日,欧盟委员会发布食品接触用塑料法规(EU)10/2011 的最新修订法规(EU)2023/1442,主要修订内容是撤销“未经处理的木粉和木纤维”和“水杨酸”两项许可物质,加严对邻苯类塑化剂的要求,修改已许可物质的使用要求并新增许可物质。生效日期为 2023 年 8 月 1 日。

撤销两项许可物质
撤销第 96 号 FCM 物质(未经处理的木粉和木纤维)和第 121 号 FCM 物质(水杨酸, CAS No 0000069-72-7)
的许可。
加严邻苯类塑化剂的要求
(1)加严 DBP、BBP、DEHP、DINP 的限制性要求,与旧版的比较见表 1;
(2)第 7 组中增加 FCM1081 号物质(见表 3);
(3)第 26 组 SML(T)限值由 9mg/kg 降低至 1.8mg/kg;
(4)第32组增加 FCM1078 号和 1085 号物质,FCM1085 号物质 DIBP 增加说明:DIBP 未被列为(EU)
No10/2011 法规附件 I 表 1 中的许可物质,由于用作聚合助剂,它可能与其他邻苯共存,因此 DIBP 被列入第 32 组限制中;
(5)新增 36 至 38 的三项分组编号,其中第 36 组规定四种邻苯(DBP、BBP、DEHP 和 DIBP)的总和以DEHP 计,计算公式为:DBP×5+DIBP×4+BBP×0.1+DEHP×1,SML(T)=0.6mg/kg。

▲表 1 修订邻苯二甲酸酯类塑化剂的要求
修改已许可物质的使用要求

新增许可物质

过渡期
(1)新法规(EU)2023/1442 将于官方公报公布后第二十天(2023 年 8 月 1 日)生效。
(2)符合新法规生效前适用的(EU)10/2011 法规的塑料材料和制品,在 2025 年 2 月 1 日前首次投放市场的,可以继续在市场上销售直到库存用完。
(3)用于制造塑料材料和制品的中间材料和产品,符合本法规生效前适用的(EU)10/2011 法规,并在2024年5 月1日后首次投放市场,但不符合本法规,该中间物质或产品的符合性声明应表明其不符合本规定,且只能用于制造将于2025年2月1日之前投放市场的塑料材料和物品。
(4)使用水杨酸(FCM121)或者使用未经处理的木粉和纤维制造的塑料材料和物品,在满足以下条件下,可在2025 年 2 月 1 日后继续首次投放市场:
·在 2024 年 8 月 1 日之前,已根据(EC)1935/2004 法规第 9 条向主管当局提交了该物质的许可申请;
·使用该物质制造的塑料材料和物品,仅限于申请中所表述的预期使用条件;
·根据(EC)1935/2004 法规第 9(1)(b)条向管理局提供的信息中包括一项声明,说明该申请是根据本段提出的申请;
·管理局认为申请书有效。
欧盟 RoHS 新增熔体压力传感器中汞的豁免
2023 年 7 月 11 日,欧盟委员会发布指令(EU)2023/1437,在欧盟 RoHS 指令 2011/65/EU 附录 IV 中新增第 49 项关于汞的豁免条款。该新指令将在欧盟官方公报公布后 20 天正式生效。
根据(EU)2023/1437,欧盟 RoHS 指令附件 IV 中新增第 49 条豁免:

欧洲理事会和成员国通过欧盟新电池法
欧盟新电池法规于本周一(7 月 10 日)扫清了立法进程中的最后障碍,成员国投票通过了旨在使欧盟生产的电池更具可持续性和竞争力的新规则。接下去欧洲议会和理事会签字,并在欧洲公告上发布,那么 20 天后即可生效。
欧洲议会和理事会的法规将适用于所有电池,包括所有废旧便携式电池、电动汽车电池、工业电池、启动、闪电和点火(SLI)电池(主要用于车辆和机械)以及轻型交通工具电池交通(例如电动自行车、电动助力车、电动踏板车)。
循环经济
新规则旨在通过监管电池的整个生命周期来促进循环经济。因此,该法规规定了报废要求,包括收集目标和义务、材料回收目标和扩大的生产者责任。
该法规为生产者设定了废旧便携式电池收集目标(到 2027 年底达到 63%,到 2030 年底达到 73%),并引入了轻型交通工具废电池的专门收集目标(到 2030 年底达到 51%)。2028 年底,到 2031 年底将达到 61%。
该法规设定了到 2027 年底废电池中锂回收率达到 50%、到 2031 年底达到 80%的目标,该目标可以根据市场和技术发展以及锂的供应情况通过授权行为进行修改。
该法规规定了工业电池、SLI 电池和电动汽车电池的强制性最低回收含量水平。钴的含量最初设定为 16%,铅的含量为 85%,锂的含量为 6%,镍的含量为 6%。电池必须包含回收内容文档。
镍镉电池回收效率目标设定为到 2025 年底达到 80%,其他废旧电池到 2025 年底达到 50%。
该法规规定,到 2027 年,最终用户应可拆卸和更换电器中的便携式电池,从而为运营商留出足够的时间来调整其产品的设计以适应这一要求。这对于消费者来说是一项重要的规定。轻型运输工具的电池需要由独立的专业人员更换。
对所有运营商的公平规则
新规则旨在改善电池内部市场的运作,并根据安全性、可持续性和标签要求确保更公平的竞争。
这将通过性能、耐用性和安全标准、对汞、镉和铅等有害物质的严格限制以及有关电池碳足迹的强制性信息来实现 。
该法规引入了标签和信息要求,其中包括电池组件和回收成分,以及电子“电池护照”和二维码。为了给成员国和市场上的经济参与者足够的时间做好准备,标签要求将在 2026 年实施,二维码将在 2027 年实施。
减少环境和社会影响——新法规旨在减少电池整个生命周期的环境和社会影响。为此,该法规为运营商制定了严格的尽职调查规则,运营商必须核实市场上电池所用原材料的来源。该法规规定中小企业可以免受尽职调查规则的约束。
防止童工
根据新的尽职调查规则,大型运营商必须核实市场上电池所用原材料的来源,以防止童工和虐待工作条件的发生。2016 年,国际特赦组织发布的一份报告揭露了 35,000 名童工在世界领先的钴生产国刚果民主共和国的钴矿工作,震惊了科技行业。
该报告引起了立法者和消费者的严厉批评,行业誓言解决供应链中的滥用行为。根据新规定,所有在欧盟市场投放电池的公司都必须制定尽职调查政策,以解决原材料供应中的此类滥用行为。该立法要求第三方验证,符合经合组织的指导方针。
代表电池行业的组织 RECHARGE 对该法规的通过表示欢迎,并表示它将致力于塑造“具有竞争力和可持续的电池价值链的未来”。
该行业协会在一份声明中表示:“碳强度和尽职调查条款不仅有可能阻止性能不佳的电池进入欧盟市场,而且有可能真正致力于实现欧盟的气候中和和可持续发展目标。”
下一步
理事会今天的投票结束了通过程序。该法规现将由理事会和欧洲议会签署。该协议随后将在欧盟官方公报上发布,并于 20 天后生效。
背景
电池法规旨在通过针对电池生命周期的所有阶段(从设计到废物处理)创建电池行业的循环经济。这一举措非常重要,特别是考虑到电动汽车的大规模发展。到 2030 年,电池需求预计将增长十倍以上。
新法规将取代现行的 2006 年电池指令,并完善现有立法,特别是在废物管理方面。
欧盟委员会于 2020 年 12 月 10 日提出电池监管提案。理事会于 2022 年 3 月 17 日通过了总体方案。欧洲议会于 2022 年 3 月 10 日在全体会议上通过了其谈判立场。经过机构间谈判,达成了一项临时协议理事会主席与欧洲议会谈判代表达成的协议。该协议的结果于 2023 年 6 月 14 日在欧洲议会全体会议上获得通过。
欧洲发布首个电池护照行业标准
2023 年 7 月消息,超过 120 家公司组成的联盟计划联合推出基于区块链的“电池护照”,全球电池护照是一种数字凭证,包含有关电池成分、健康状况、历史记录等关键信息让车主能够追踪电池的历史记录。该联盟的成员包括本田和福特等汽车制造商,还有日产、马自达、通用汽车、Stellantis 和宝马等知名车企。
从 2026 年起,欧盟将要求电池使用数字护照。这些护照将提供该电池供应链的详细数字记录,并说明其材料的来源、回收组件的百分比、与之相关的二氧化碳排放量以及各种人权保护。美国和印度等其他主要市场正在考虑实施类似的法规。
参与这项工作的全球公司已与亚马逊网络服务和日立起草了标准,其中每个电池都将在区块链上分配一个识别号。该联盟被称为移动开放区块链计划(MOBI),还希望追踪电池中每个电池的生产过程,以计算其碳足迹。此外,日经亚洲指出,MOBI 计划实时跟踪电池的状况。建议采用去中心化的方法,以使可追溯性更容易,有助于保存供应商名称等敏感的公司信息,并防止涉及中心化参与者的串通。通过创建开放的可互操作标准,它希望防止供应商锁定和单点故障。
欧洲议会认为,电池护照的推出将使其能够更好地执行电池材料的回收要求。这些计划出台之际,全球电动汽车销量猛增,以至于到 2022 年,约 60%的锂需求将用于电动汽车,较 2017 年的 15%左右大幅增长。
动开放区块链计划希望欧洲以外的其他当局采用其标准,并计划很快发布这些标准。一个名为 Catena-X 的竞争对手联盟也在起草电池护照标准,成员包括大众汽车和西门子等。
即将正式发布生效的欧盟新电池法对电池护照进行了详细描述,根据该法规要求,欧盟将强制要求多类型电池提供电池护照作为市场流通和回收的数字身份证。
欧盟提议修订 REACH 法规限制以全氟己酸(PFHxA)及其盐类和相关物质
2023 年 6 月,欧盟委员会提议修订欧盟 REACH 法规(EC)No 1907/2006 附录 XVII,增加有关全氟己酸(PFHxA)、其盐类和 PFHxA 相关物质的新限制项。
提议法规计划在 2023 年第四季度被采纳并发布。提议法规拟对不同的产品给予从 18 个月至 5 年的过渡期。详情如下:
限制

豁免
(1)含有直接连接至一个硫原子的全氟烷基 C6F13-的物质;或
(2)自本法规生效之日起 24 个月之前已投放市场的物品。
定义
“全氟己酸(PFHxA)、其盐类和 PFHxA 相关物质”指:
(1)含有一个直链或支链全氟戊基 C5F11-直接连接至另一个碳原子上,作为其结构元素之一的;
(2)含有一个直链或支链全氟己基 C6F13-。
不包括以下物质:
(1)C6F14;
(2) C6F13-C(=O)OH, C6F13-C(=O)O-X′或 C6F13-CF2-X′(当 X′=任何基团,包括盐类);
(3)含有一个全氟烷基 C6F13-直接连接至非末端碳原子上的一个氧原子的物质。
“PFHxA 相关物质”指根据其分子结构,被认为有可能会降解或转化为全氟己酸(PFHxA)的物质。
欧盟修订 POPs 法规降低 PTFE 微粉中 PFOA 及其盐类的限值
2023 年 4 月 28 日,欧盟委员会发布了法规(EU) 2023/866,修订 POPs 法规(EU) 2019/1021。该修订法规已于 2023 年 5 月 18 日生效,并将于 2023 年 8 月 18 日起执行。
该修订主要是在 2023 年 8 月 18 日后,将聚四氟乙烯(PTFE)微粉中的全氟辛酸(PFOA)及其盐类的含量限值降低至 0.025 mg/kg (0.0000025%)。现时1 mg/kg (0.0001%)的限值仅继续适用于将被运输或处理的PTFE 微粉,以将 PFOA 及其盐类的浓度降低至 0.025 mg/kg (0.0000025%)以下)。
下表比较了修订前后,法规对全氟辛酸(PFOA)、其盐类和全氟辛酸相关物质的要求:


欧盟发布手机和平板电脑新能效标签要求
2023 年 6 月 16 日,欧盟委员会提出新的规则建议,补充欧洲议会和理事会第(EU)2017/1369 号《关于智能手机和平板电脑能源标签的规定》,以帮助消费者在购买手机和无绳电话以及平板电脑时,根据现有的欧盟能源标签条例做出明智和可持续的选择。该措施有助于使欧盟的经济更加循环,节约能源,减少碳足迹,支持循环商业模式,并为消费者提供欧洲绿色交易的好处。
到 2030 年,根据这些规则生产的手机和平板电脑每年将节省近 14 兆瓦时的一次能源。这相当于目前这些产品一次能源消耗的三分之一。新规则还将有助于优化关键原材料的使用,并促进其回收。
根据新的能源标签条例,投放到欧盟市场的智能手机和平板电脑将必须显示其能源效率、电池寿命、防尘防水和抗意外跌落等信息。这也是第一次要求投放到欧盟市场的产品显示可修复性得分。新产品将使用现有的A-G 级欧盟能源标签,欧盟范围内的数据库欧洲能源标签产品登记处(EPREL)将提供有关产品的额外信息。
此外,新批准的《生态设计条例》为投放到欧盟市场的移动和无绳电话及平板电脑规定了最低要求,包括:
(1)抵抗意外跌落或划伤,防止灰尘和水,并使用足够耐用的电池。电池应能承受至少 800 次的充电和放电循环,同时至少能保持 80%的初始容量。
(2)关于拆卸和维修的规则,包括生产商有义务在 5-10 个工作日内向维修人员提供关键的备件,并在该产品型号在欧盟市场上的销售结束后 7 年内提供。
(3)提供操作系统升级的时间更长:在产品投放市场后至少 5 年。
(4)专业维修人员不受歧视地获得更换所需的任何软件或固件。
欧洲议会通过修订欧盟可持续产品生态设计框架的立场
2023 年 6 月 14 日,欧洲议会环境、公共卫生和食品安全委员会(ENVI)以 68 票赞成、12 票反对和8票弃权通过了其关于修订欧盟可持续产品生态设计框架的立场。
该框架拟禁止制造商不得通过设计功能限制产品的使用寿命,必须在适当的时间内提供软件更新、消耗品、备件和配件。产品也应易于维修,消费者应可获得维修指南。
产品只有在附有“产品护照”的情况下才能出售,其中包含准确和最新的信息。这种护照将使消费者和企业在购买产品时能够做出明智的选择,促进维修和回收,并提高他们所购买的产品对环境影响的透明度。欧洲议会希望消费者能够通过一个在线平台来比较产品护照。
销毁未售出商品的经济运营商将必须报告他们每年丢弃的产品数量和百分比及其原因。根据这些信息,欧洲议会议员希望委员会确定应引入销毁禁令的产品。此外,报告要求在法律生效一年后,禁止销毁未售出的纺织品和鞋类以及电气和电子设备。
欧洲议会希望委员会在新规则生效后三个月内通过的第一个工作计划中,优先考虑一些产品组。这些优先产品包括铁、钢、铝、纺织品(特别是服装和鞋类)、家具、轮胎、洗涤剂、油漆、润滑剂和化学品。
该报告计划在 2023 年 7 月的全体会议上通过,并将构成议会与欧盟政府就立法的最终形式进行谈判的立场。

印度
India
印度 TEC 规定了强制 Wi-Fi CPE 和 IP 路由器的安全测试
印度电信工程中心(TEC)宣布了新的强制性安全测试,具体内容如下:
(1)从 2023 年 7 月 1 日开始,Wi-Fi CPE 和 IP 路由器产品类别将强制进行安全测试。
(2)生效日期后提交的申请必须包括符合相应 ITSAR(印度电信安全保证要求)中指定的安全参数以及这些产品的基本要求 (ER) 中列出的其他参数的测试报告。
印度 TEC 宣布 MTCTE 下的第五阶段新产品
2023 年 6 月 23 日,印度电信工程中心(TEC)发布通知,公布了属于 MTCTE 第 5 阶段的产品。列出的产品包括:
(1)5G 蜂窝网络基站
(2)5G 核心网
(3)管理程序
(4)E 频段固定无线电中继系统
(5)融合多服务应用接入设备 (C-MSAAE)
(6)IP 终端
(7)混合机顶盒
这些产品将于 2023 年 7 月 1 日开始接受申请,强制认证截止日期为 2024 年 7 月 1 日。ILAC 认可实验室针对这些产品技术参数出具的测试报告仅在 2024 年 6 月 30 日之前接受。
印度电信工程中心宣布更新 MTCTE 强制日期和 Phase 5 相关信息
2023 年 6 月 23 日,印度电信工程中心(TEC)针对电信设备强制测试和认证(MTCTE)Phase 3, 4, 5进行了以下更新:
(1)推迟强制认证日期:
a.MTCTE Phase 3, Phase 4 中有 32 类产品(ER)的强制认证日期推迟 3 个月,从 2023 年 7 月 1 日推迟至2023 年 10 月 1 日。
b.MTCTE Phase 3, Phase 4 中有 12 类产品(ER)的强制认证日期推迟 6 个月,从 2023 年 7 月 1 日推迟至2024 年 1 月 1 日。
(2)接受 ILAC 测试报告:
对于 MTCTE Phase 3, Phase 4 下的 10 类特定产品(ER),能够接受 ILAC 认可实验室测试报告的日期延长了6 个月。即,对于这 10 类产品(ER),TEC 在 2023 年 12 月 31 日前可接受 ILAC 认可实验室测试报告。
(3)MTCTE Phase 5:
关于 MTCTE Phase 5 的 7 类产品 (ER) 进行了以下更新:
a.MTCTE 将于 2023 年 7 月 1 日开始接受 Phase 5 产品的认证申请。
b.强制认证时间将从 2024 年 7 月 1 日开始(2024 年 6 月 30 日前,TEC 可接受 ILAC 报告)。

美国
United States of America
美国 EPA 发布 ENERGY STAR® 电动汽车供电设备 EVSE V1.2 版本
2023 年6 月20 日,美国EPA 发布ENERGY STAR®电动汽车供电设备EVSE V1.2 版本。目前经过认证的 DC 和AC 产品不会受到此更新的影响,该版本自2023 年6 月2 日开始执行。EPA 收集相关意见和建议,并对最终规范进行了适度更新,更新详见如下:
一、定义的更新
(1)EPA 收到利益相关者的反馈,尽管充电站的计量满足公用事业公司对精度、噪音、环境条件等的要求,但通常不符合 ANSI C-12 要求。因此,EPA 更新了收入等级计定义,以与 NIST 手册44 的要求保持一致,EPA 认为产品确实满足这些要求。
(2)利益相关者要求EPA 更新信用卡读卡器定义,以允许按照加州空气资源委员会(CARB)的要求使用EMV CHIP信用卡,本文件最终也这样做了。详见如下法规原文截图:

(3)利益相关者提到表2至表4中的“使用中”一词不清楚。EPA 添加了一个定义,阐明了使用中功能的含义。
二、阐明如下问题点
(1)EPA 希望提醒利益相关者,在能源之星测试过程中,EVSE 站照明(包括状态灯和显示屏除外)可能会通过硬件或软件关闭或禁用,因为照明与 EVSE 功能无关。
(2)利益相关者指出,市场上的一些EVSE 需要同时启用Wi-Fi、蜂窝网络和以太网。因此,EPA 允许在启用任何或
所有网络连接的情况下测试产品。然而,按照测试方法中提到的顺序,只能为一个连接申请津贴。
(3)为了支持在可选连接标准中添加ISO 15118 功能,EPA 明确了品牌所有者如果希望其型号被认可为具有能源之星连接功能,应如何证明合规性。
美国华盛顿州通过《消费品安全产品限制和报告规则》
2023 年5 月31 日,华盛顿州生态部通过了一项新规则,即第173-337 WAC 章《消费品安全产品限制和报告规则》。这一新章节实施了一项监管计划,以减少消费品中的有毒化学品,提高产品成分的透明度,并在2023 年 7 月1日开始生效。
一、报告范围
从2024 年1 月1 日开始,以下实体需要遵守报告要求,最迟在2025 年 1 月31 日或之前进行首次通知:
——户外用皮革和纺织品家具和装饰品的PFAS;
——拟在户外使用的带有塑料外罩的电气和电子产品中的有机卤素阻燃剂;
——聚氨酯制成的娱乐用墙面衬垫中的阻燃剂(EHDPP、IPTPP、TNBP、TCP 和TPP);
——食品罐内衬中的双酚类物质。
二、对产品中化学品限制的新要求
(1)从2025 年1 月1 日起:
——在售后防污和防水处理中不得故意添加PFAS;
——地毯中不得故意添加PFAS;
——在美容产品和个人护理产品的香料中不故意添加邻苯二甲酸盐;
——乙烯基地板中的邻苯二甲酸盐不得超过1000ppm(总);
——室内使用的电视和电子显示屏的塑料外罩中不得故意添加有机卤素阻燃剂;
——由聚氨酯泡沫制成的其他娱乐产品中的阻燃剂(EHDPP、IPTPP、TNBP、TCP 和 TPP)不得超过1000ppm;
——洗衣粉中的烷基酚聚氧乙烯醚(APEO)不得超过1000ppm(总)。
——饮料罐衬里中不得含有双酚,TMBPF 除外;
——热敏纸中的双酚含量不得超过200ppm(总)。
(2)从2026 年1 月1 日起
——皮革和纺织品家具及室内用家具中无故意添加的PFAS;
——热敏纸中无故意添加的双酚类物质;
(3)从2027 年1 月1 日开始
第1类(大型企业)的电气和电子产品的塑料外罩中无故意添加的有机卤素阻燃剂。
(4)从2028 年1 月1 日起
第2组(小型企业)的电气和电子产品的塑料外罩中不得故意添加有机卤素阻燃剂。
注:(3)、(4)中故意添加量是指总溴(Br)和总氯(Cl)分别高于1000ppm,总氟(F)高于1000ppm,总磷(P)小于5000 ppm。

沙特阿拉伯
Saudi Arabia
SASO 发布电子电气设备的待机和睡眠模式能耗要求的技术法规
沙特标准、计量和质量组织(SASO)最新发布了电子电气设备的待机和睡眠模式的能耗要求的技术法规。该法规
2023 年4 月 6 日被批准,并于5 月19 日在官方公报上发布。
2024 年7 月1 日起将强制实施,届时供应商须按照法规的要求准备符合性自我宣告的文件(Supplier Declaration
of Conformity)。
所涵盖的产品清单及实施日期可参见法规附录(1-A)。

附录(1-B)为不适用待机和睡眠法规要求的产品范围。

SASO 符合性认证新增管制产品范围
沙特标准、计量和质量组织 (SASO) 近日发布公告,针对已发布的技术法规,将扩大管制产品的范围,新增产品品类涉及包装,食品接触材料,个人防护设备,纺织品,建筑材料,汽配,机械安全,低电压电气设备和通讯设备等,具体产品如下:
一、包装

二、纺织产品

三、建筑材料

四、食品安全相关的厨房工具和器具

五、个人防护设备和服装

六、汽车零部件

七、机械安全

八、通信安全

九、低电压产品

从2023 年6 月1 日起,新增管制产品需满足沙特相关技术法规的要求并在符合性认证系统SABER 内获取相应符合性证书方可顺利进入沙特市场。

韩国
Korea
韩国或将铅化合物和苯被列为限制物质
近日,韩国环境部根据《化学品注册与评估法案》(以下简称K-REACH)第27 条,对铅化合物及苯进行了详细流通现状调查、危害性评价及社会经济性分析,并计划将铅化合物和苯指定为限制物质。
2022 年5 月,七国集团(G7)气候、能源和环境部长发表联合声明,确认了“对环境减少铅的坚定承诺”。此外,为了营造更安全健康的生活环境,韩国环境部不仅将加强铅及其化合物特定用途的限制;由于涂料中含有的苯也具有挥发性和致癌性,其部分用途也将被加以限制。
一、什么是限制物质
根据韩国K-REACH 法规第27 条规定,若化学物质被认定在某特定的用途上具有较大的使用危害时,该相关用途的使用将被禁止,且该化学物质将会被列为限制物质。
因此,为了搜集产业界(相关化学物质处理企业)的意见,将募集相关企业来一起参加会议讨论,利益相关者可积极参与反馈。
二、拟被指定物质的基本物质信息
相关物质及受到限制的相关用途如下:

铅化合物和苯的有害性信息如下:

关于铅和苯:
据研究表明,铅可能会对神经系统、消化系统和血液系统产生严重影响,尤其是对儿童。铅作为一种累积性毒物,具有高毒性、多暴露途径等特性,近年来引起了国际社会的普遍关注,各国家/地区也陆续发布了相关限制规定。
为了增强涂料的色彩和性能,在生产涂料时加入含铅颜料的情况一直存在。部分含铅化合物具有干燥、催化的功能,所以涂料生产往往也会用到这些含铅化合物。可见铅铬类颜料仍然被广泛应用于涂料生产,含铅涂料的替代工作也需进一步推进。
韩国发布《效率管理设备操作规范》修订草案
2023 年5 月11 日,韩国贸易、工业和能源部(MOTIE)发布了《效率管理设备操作规范》的修订草案。该草案扩大了效率管理评级体系(MEPS)下的目标,并加强了某些产品类别的能效标准。具体变化如下:
(1)草案预计将洗碗机和移动空调纳入效率管理评级体系目标并扩大烘干衣机的管控范围;
(2)草案预计将降低待机功率和高效能认证的计算机、多功能设备(例如:复印机、打印机、扫描机)、LED 灯管、
水泵转入效率管理评级体系(MEPS);
(3)草案预计将空气净化器、电饮水冷/暖器、除湿机、机顶盒等现有效率管理设备的能效标准要求加强。
这些产品的拟议修订生效日期分别为2024 年1 月 1 日与2024 年7 月 1 日。

国际电工委员会
IECEE
ISO 发布纺织品洗涤过程中的材料损失测试标准
人类活动(如洗衣服)可产生纤维碎片,这些碎片会会通过下水道流入河流,并最终进入海洋,对环境和人类健康造成潜在危害。为了解决纤维碎片的影响,各国际标准组织已制定了相关测试标准,如ISO 4484-1、AATCC TM 212和TMC,以确定标准化洗涤条件下织物的材料损失。
2023 年5 月,国际标准化组织(ISO)推出了 ISO 4484-3《纺织品来源的微塑料——第3 部分:通过家庭洗涤方法测量纺织品释放的材料质量》。该标准提供了一种标准化的方法:按照ISO 3758 护理标签或某国家自己的护理标签系统洗涤的纺织品,用连接在洗衣机出口软管上的过滤袋收集洗涤过程中脱落的纤维并进行称重,来测量在洗涤过程中释放的物质质量。
此外,ISO 还有两个相关的标准/项目:
ISO 4484-1:2023《纺织品来源的微塑料——第1部分:测定洗涤过程中织物的材料损失》
ISO/FDIS 4484-2《纺织品来源的微塑料——第2部分:微塑料的定性和定量分析》

加拿大
Canada
加拿大ISED 收费重大更新
2023 年7 月消息,加拿大 ISED 收费有重大更新,并于2023 年9 月 1 号实施。
加拿大于2023 年 7 月5 号通知,ISED 无线设备列名费$50/Listing 将被废除,产生新的设备注册费,费用分为以下两种:
1.全新申请注册【The Terminal Apparatus Register or and Radio Equipment List (New single or New family applications)】费用为$750;
2.变更申请注册(包括C1PC,C2PC,C3PC,C4PC,Multiple listings and Transfer of certification)费用为$375。

由于认证周期的原因,考虑测试和发证周期,建议实验室更早的更新报价避免超过该强制时间。
加拿大修订《辐射发射装置法规》
2023 年7 月 5 日,加拿大发布通报,修订《辐射发射装置法规》。
本次修订将法规要求扩大到包括演示激光和激光扫描仪在内的所有激光设备(医疗器械除外)。该法规将通过引用IEC 60825-1:2014 的相关内容,引入“激光产品”的 IEC 分类系统,根据其危险程度对设备进行排名并建立测试方法和规则,以支持合规性监测、验证和相关执法活动,并帮助购买和使用激光产品的个人做出更明智的购买决策。
该法规评议期截止至2023 年 9 月14 日。

南非
South Africa
南非ICASA 为WiFi 服务发布更多频谱
2023 年6 月消息,南非独立通信管理局在较低的6GHz 频段上为Wi-Fi 服务释放了更多频谱,具体如下:
(1)较低的6GHz 频段是指南非国家无线电频率规划中分配的5925–6425MHz 无线电频率范围。
(2)无线电管理局还纳入了用于无线电本地接入网络(RLAN/Wi-Fi)应用的关键较低 6GHz 频段(从5925 至
6425MHz),以及范围应用于非特定短波通信的122–246GHz 频段。
(3)相关应用类型的电磁兼容性和安全要求仍然是强制性的,并且必须参考管理局官方监管标准清单中的规定标准。

印度尼西亚
Indonesia
印度尼西亚修订《药品、生物制品和医疗器械清真认证法规》
2023 年7 月11 日,印度尼西亚发布通报,修订《药品、生物制品和医疗器械清真认证法规》。该法规规定,在印度尼西亚境内交易的产品必须持有宗教事务部清真产品保证组织机构(BPJPH)颁发的清真证书。药品、生物制品
和医疗器械属于受清真义务监管的产品,必须经过清真认证才能在印度尼西亚境内流通和交易。
该法规评议期截止至2023 年 9 月 9 日。

秘鲁
Peru
秘鲁能效法规准入要求
法规背景
为实现能源的有效利用,避免能源过度开发造成的环境恶化,同时强化国家经济实力,保护消费者的权益,秘鲁能源矿产部(MINEM)于2017 年 4 月 7 日批准了第DS-009-2017-EM 号最高法令,针对九类产品强制实施能效标签要求。该法令于2018 年4 月7 日起生效。管控产品自正式强制实施日起,必须通过秘鲁第三方发证机构获得能效符合性证书(CoC),产品上才允许张贴能效标识进入秘鲁市场销售。
管制目录

能效标签样式


智利
Chile
智利通报电池充电器安全认证程序议定书草案
2023 年6 月 6 日,智利电力和燃料监管局(SEC)向WTO 通报了一份关于家用和类似用途的手动工具、草坪和园艺机械电池充电器安全认证程序的议定书草案(DRAFT PE N°1/40:2023)。
范围如下:
a)外部电池充电器,其电池用于手动工具、草坪和园林机械的内部或外部充电;
b)电池充电器,无论是作为配件或备件单独出售,还是与手动工具、草坪和园艺机械一起出售;
c)所有在市场上销售、即便没有特定用途但也用于为手动工具、草坪和园艺机械的电池充电的电池充电器。
如果产品包含的公插头的配置不同于标准化表S10、S11、S16、S17、SPA11、SPA17、SPB11、SPB17 (CEI 23-50)或 2.5A CEI EN 50075(CEI 23- 34),适配器必须随产品一起提供,并通过当前适配器协议认证。
目前该草案正在搜集意见中。

泰国
Thailand
泰国延长标签管制商品标签特征的生效日期
2023年6月13日,泰国标签委员会发布通知,延长2022 年12 月26 日(B.E.2022)关于标签管制商品标签特征的第 3 号通知的生效日期。
第3 号公告新施行日期为2023 年10 月15 日,本公告规定的新标签过渡期截止至2024 年 2 月12 日。
该修正案主要改进了管制产品标签上必须显示的信息内容。标签必须包含以下信息:
(1)产品类别或类型的名称;
(2)在泰国注册并在泰国销售的制造商的名称或商标;
(3)订购或进口产品到泰国进行销售的人在泰国注册的名称或商标;
(4)如果是进口商品,则为制造国名称;
(5)制造商/进口商的位置;
(6)产品的大小、尺寸、数量、容量或重量 (视情况而定),其中计量单位可以采用全名、缩写或符号;
(7)产品用途的描述;
(8)使用或储存的安全说明;
(9)与背景颜色形成对比的颜色的警告、禁止或注意;
(10)制造日、月、年;
(11)到期日、月、年 (如果适用);
(12)价格以泰铢或其他货币表示。
产品标签的内容必须清晰可见、可辨认。标签上显示的字体高度必须至少为2 毫米。但是,面积小于35cm2 的标签的字母高度可以至少为1.5mm。

阿曼
Oman
阿曼发布符合性计划技术法规产品列表
2023年7月消息,阿曼苏丹国标准与计量总局 (DGSM) 发布了符合性计划技术法规中第二阶段 (A) 的产品列表,将于2023 年12 月8 日开始实施,详情如下:
(1)OS 1651/2022 电动洗衣机–能效、水效和能效标签;
(2)OS 1652/2022 热水器能效、测试和能效标签要求;
(3)OS 1653/2022 冰箱、冰箱-冰柜和冰柜–能效、测试和能效标签要求。

越南
Vietnam
越南MOST 发布能效第 14/2023/QD-TTg 号新决议
越南科技部MOST 于2023 年5 月24 日发布了第14/2023/QD-TTg 号决议。
该决议规定了淘汰(禁止进口和国内生产、销售)低效设备清单和禁止开发应用的低效发电机组清单。暂时进口、再出口以及修理、更换、检查能效的设备,不适用该决议。
第14/2023/QD-TTg 号决议定于2023 年 7 月15 日起正式生效,届时将取代2018 年 5 月发布的第24/2018/QD-TTg 号决议。
决议要点如下:
管控范围新增七类产品,强制日期为2025 年4 月 1 日。
越南MIC 发布第04/2023/TT-BTTT 号通知
2023 年6 月消息,越南信息通信部发布了第04/2023/TT-BTTT 号通知,该通告将取代第02/2022/TT-BTTTT号通知。
要点如下:
(1)新标准清单:
QCVN 130:2022/BTTTT–无线音频设备的 RF EMC 标准
QCVN 131:2022/BTTTT – RF Standard for EUTRA NB-IoT
QCVN 132:2022/BTTTT–平板电脑、台式机和笔记本电脑、DECT 电话、机顶盒和电视机的安全标准(该标准将从2024年1月1日起强制执行)
QCVN 18:2022/BTTTT–76-77 GHz 和5G 雷达的RF EMC 标准
(2)QCVN 65:2013/BTTTT 将失效,QCVN 65%:2021/BTTT 将强制执行。
(3)NFC 13.56MHz,SRD 5.8GHz 已移至附件2 中。只有符合性声明才是强制性的。
(4)5G NR 设备必须同时支持SA 和 NSA。仅具有5G SA 或5G NSA 的5G 设备的型号批准证书在2024 年 6 月30 日之前仍然有效。
根据新的《通知》,型式认证证书必须更新为新标准,并获得新安全或EMC 标准的测试报告。新的《通知》将于2023年7月15日起生效。

更新目前已列管的五类产品能效标准,将于2025 年 4 月1 日强制实施最新版。


英国
United Kingdom
英国颁布 UK REACH 修订版法规,注册截止期延长3 年
2023 年6 月28 日,英国 HSE 官方网上正式发布UK REACH 2023 No.722 修订版法规,宣布UK REACH 注册的过渡性条款将在现有基础上延期三年,该法规将于2023 年7 月19 日正式生效。即自 2023 年7 月19 日起,不同吨位物质注册卷宗提交日期分别延长至2026 年10 月、2028 年10 月和2030 年10 月(以下简称“新缓冲期”)。
什么是 UK REACH 法规
UK REACH(化学品注册、评估、授权和限制)法规是英国监管化学品的主要立法之一,法规规定英国境内生产制造、销售以及进口分销化学品,都需要符合UK REACH 的规定,但北爱尔兰则继续适用欧盟的REACH 法规。
UK-REACH 规定在英国制造或进口到英国的化学物质必须在HSE(健康与安全局)注册,注册内容包括该物质的危害、用途和暴露信息等。注册信息被HSE 用于监管目的,也可用于注册者为自己和供应链下游用户确定适当的风险管理措施。
UK-REACH 法规包含过渡性条款,以减少从欧盟REACH 转向新制度时对行业造成混乱。这些条款允许公司提交初始的“申报”数据以继续进行贸易,后续需要提供完整的注册数据。修订版法规正式生效(2023年7月19日)后,完成过渡性注册程序的最后期限为:
2026 年10 月:对于在 UK-REACH 法规生效前(2020 年 12 月31 日)已列入欧盟 SVHC 清单的物质;每年制造或进口数量在1 吨或以上的CMR 物质;每年制造或进口数量在100 吨或以上对水生生物有剧毒的物质;以及每年制造或进口数量在1,000 吨或以上的所有物质。
2028 年10 月:对于在上一提交截止期(2026 年10 月27 日)结束之前列入UK SVHC 名单的物质;以及每年生产或进口数量在100 吨以上的所有物质。
2030 年10 月:对于每年生产或进口量为 1 吨或以上的所有物质。
2023 No.722 修订版法规主要内容
1.修订目的
1.1 延长注册人向HSE 提交完整数据信息的缓冲期。同时为UK 政府提供足够的时间进行开发和引入新的过渡注册模型。
1.2 修订了 HSE 进行合规性检查的日期
2.适用范围
英格兰,威尔士和苏格兰。
3.修订内容
3.1 修改了 Article 127P(4B) 中““relevant post-IP completion period”的定义,从 2023 年10 月、2025 年10 月和2027 年10 月分别延长至2026 年10 月、2028 年10 月和2030 年10 月。
3.2 延长了 HSE 进行合规性检查的时间。明确在相应的三个截止期之后,HSE 需要在2027 年10 月27 日,2030年10月27日以及2035年10月27日,完成对20%的卷宗进行合规性审查。

新加坡
Singapore
新加坡信息通信媒体发展局就《短距离设备技术标准草案》展开公众咨询
2023 年6 月30 日,新加坡信息通信媒体发展局(IMDA)就《短距离设备技术标准草案(IMDA TS SRD Issue 1 Revision 3)》展开了公众咨询。
此公众咨询是2023 年 4 月25 日结束的征询的延伸。通过本次公众咨询发布的短距离设备技术标准草案就上次公众咨询新增了Wi-Fi 6E 频段。
最新短距离设备技术标准草案(IMDA TS SRD Issue 1 Revision 3)与现行新加坡短距离设备技术标准(IMDA TS SRD Issue 1 Revision 2)相比主要有如下变化:
1.新增Wi-Fi 6E 频段5.945-6.425GHz;
2.新增频段57-63GHz、122-123GHz、244-246GHz;
3.将频段从920-925MHz 增加到917-925MHz。

澳大利亚
Australia
澳大利亚 ACMA 更新LIPD 类别许可证
2023 年7 月消息,澳洲 ACMA 发布了新法规《无线电通信LIPD(低干扰潜在设备)类许可证变更2023(第2号)》,以此更新原有的《无线电通信LIPD(低干扰潜在设备)类许可证2015》。对比旧法规,新法规有以下更新:
(1)提高现有5150–5250MHz 频段功率限值,并允许在该频段运行的设备进行室外操作;
(2)增加“室内”的定义;
(3)对在较低6 GHz 频段运行的 RLAN 设备实施带外发射限制。
澳大利亚通信和媒体管理局 ACMA 更新供应商合规声明模板
2023 年7 月消息,澳大利亚通信和媒体管理局(ACMA)修订了供应商合规声明(SDoC)模板,此次更新有一些措辞更新,但重点变更集中在法规信息方面,请参考重点如下表。


埃及
Egypt
埃及国家电信管理局(NTRA)更新技术规程
2023 年6 月消息,埃及国家电信管理局(NTRA)更新了《技术规程》,增加了以下要求:
1.标签要求更新了增加了外箱标签,如下:

2.流程图更新:

3.只有触摸屏的产品允许使用二维码电子版的说明书,但二维码必须是客户无需互联网连接即可离线访问的。