EU RoHS指令近期更新动态
RoHS指令 Annex IV 新增汞豁免条款
2023年7月11日,欧盟官方公报发布了指令(EU)2023/1437,在RoHS指令附件IV中新增第49条关于汞的豁免条款,针对第9类产品 - 监测和控制设备,包括工业监测和控制设备,将于发布后的20天后生效。

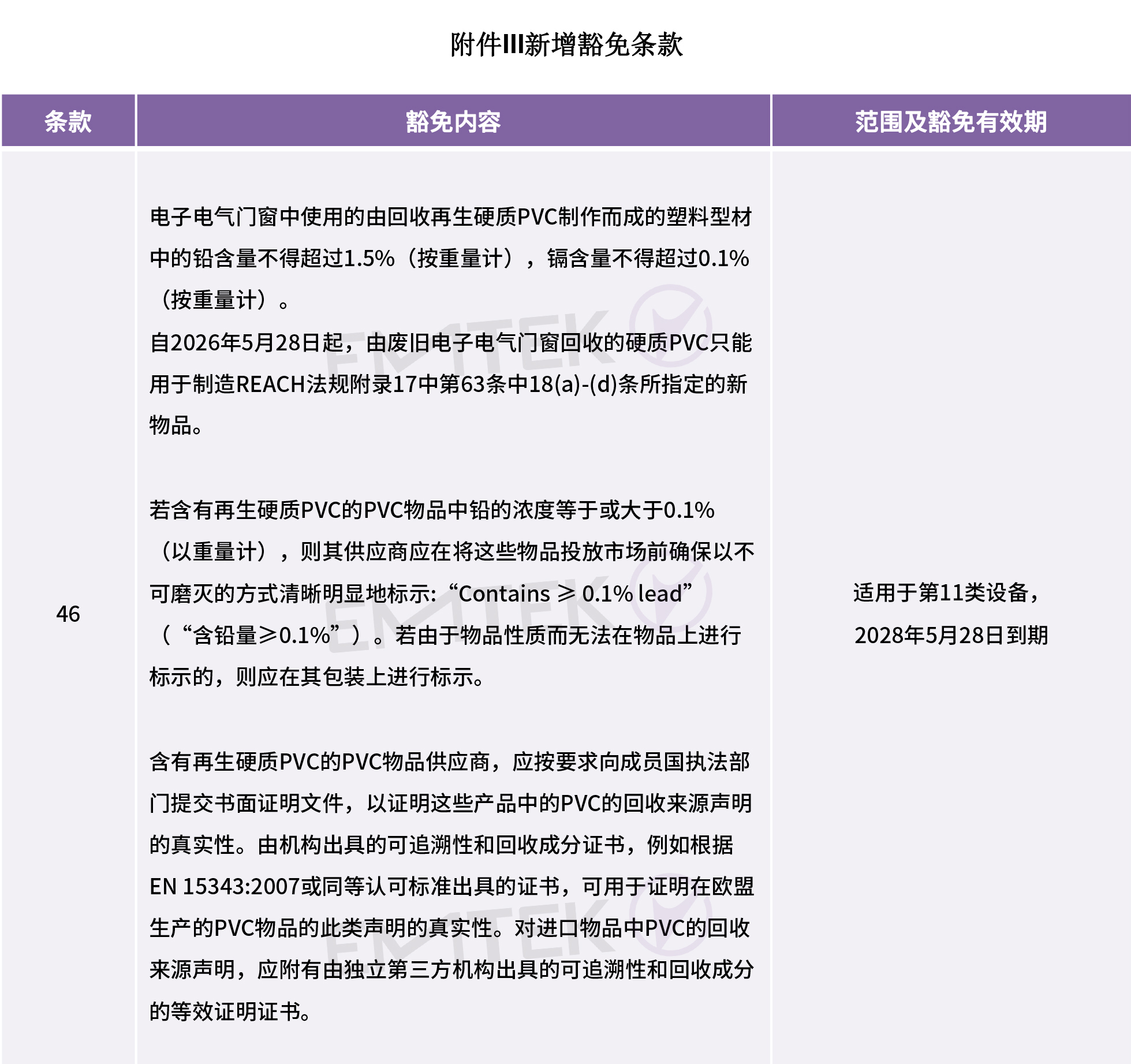
RoHS指令Annex III 提议新增第46条关于lead 和 cadmium豁免条款
2023年6月27日,欧盟发起了针对RoHS 指令附件III中新增第46条豁免条款的公众评议,该豁免条款针对电子电气门窗中使用的硬质回收PVC材料中lead 和cadmium的豁免,在2023年7月25号之前,各利益相关方都可以提供反馈意见;同时,欧盟于2023年6月30号向WTO发布了G/TBT/N/EU/990通报,预计将于今年9月份采纳。

信测标准服务

作为专业的第三方检测认证机构,EMTEK信测标准可以为广大客户提供一站式限用物质测试服务,如RoHS, REACH, POPs,加州65,TSCA以及FCM(食品接触材料)等测试服务,助力企业在原材料,生产过程,成品等个环节有效管控风险,符合目标市场要求。同时,信测标准建议客户及时关注法规更新动态,及早做好供应链的调查。