2023年5月全球市场准入资讯更新

中国
China
01
我国主导制定的两项无人机领域国际标准正式发布
日前,由我国主导制定的两项民用无人机领域国际标准 ISO 4358:2023《民用多旋翼无人机系统试验方法》和 ISO 24352:2023《轻小型无人机用电动能源系统技术要求》正式发布。截至目前,我国主导制定并发布无人机领域国际标准 4 项,在编国际标准 9 项。
《民用多旋翼无人机系统试验方法》规定了民用多旋翼无人机系统及部件的试验方法,适用于民用多旋翼无人机系统及部件的设计、制造、检测和认证,可直接指导多旋翼无人机研制生产工作。《轻小型无人机用电动能源系统技术要求》规定了轻小型无人机用电动能源系统的技术要求和试验方法,能够为轻小型无人机用电动能源系统的研制、生产和试验提供参考。
02
国家互联网信息办公室有关负责人就《关于调整网络安全专用产品安全管理有关事项的公告》答记者问
近日,国家互联网信息办公室、工业和信息化部、公安部、财政部、国家认证认可监督管理委员会联合发布《关于调整网络安全专用产品安全管理有关事项的公告》(以下简称《公告》)。国家互联网信息办公室有关负责人就《公告》相关问题回答了记者提问。
问:请介绍一下《公告》发布的背景?
答:1994 年,《计算机信息系统安全保护条例》规定国家对计算机信息系统安全专用产品的销售实行许可证制度,公安部自 1997 年开始实施产品销售许可行政审批工作。2008 年,原国家质检总局、国家认监委发布《关于部分信息安全产品实施强制性认证的公告》,将 13 种信息安全产品纳入强制性认证管理范围;2009 年,又联合财政部发布《关于调整信息安全产品强制性认证实施要求的公告》,将信息安全产品强制性认证要求调整为在政府采购法范围内实施。2010 年,财政部、工业和信息化部、原国家质检总局、国家认监委联合印发《关于信息安全产品实施政府采购的通知》,再次明确使用财政性资金采购信息安全产品的,应当采购经国家认证的产品。这两项制度对规范管理网络安全产品发挥了重要作用,但管理内容有交叉,在一定程度上存在重复认证检测情况。
2017 年 6 月实施的《网络安全法》明确规定“网络关键设备和网络安全专用产品应当按照相关国家标准的强制性要求,由具备资格的机构安全认证合格或者安全检测符合要求后,方可销售或者提供。国家网信部门会同国务院有关部门制定、公布网络关键设备和网络安全专用产品目录,并推动安全认证和安全检测结果互认,避免重复认证、检测”。为落实《网络安全法》有关规定,国家网信办会同工业和信息化部、公安部、国家认监委等部门相继发布网络关键设备和网络安全专用产品目录,确定承担安全认证和安全检测任务的机构,明确认
证检测结果统一发布流程,制定《信息安全技术 网络安全专用产品安全技术要求》强制性国家标准。
这次五部门联合发布《公告》,统一网络安全专用产品认证检测制度,停止颁发《计算机信息系统安全专用产品销售许可证》,停止执行政府采购领域信息安全产品强制认证要求,是落实《网络安全法》关于推动安全认证和安全检测结果互认规定的重要举措,对统一网络安全产品安全要求、提升产品整体安全防护能力,减轻网络安全企业负担、营造良好产业发展环境,发展强大网络安全产业、增强国家网络安全能力具有重要意义。
问:哪些网络安全专用产品需要按照《公告》要求开展安全认证或者安全检测?
答:2017 年,国家网信办会同相关部门发布了《网络关键设备和网络安全专用产品目录(第一批)》,包括数据备份一体机、防火墙、WEB 应用防火墙、入侵检测系统、入侵防御系统、安全隔离与信息交换产品、反垃
圾邮件产品、网络综合审计系统、网络脆弱性扫描产品、安全数据库系统、网站恢复产品等 11 类网络安全专用产品,并通过性能指标界定了范围。列入这个目录且在性能指标要求范围内的网络安全专用产品,需要按照《公告》要求进行安全认证或安全检测。
目前,国家网信办正会同工业和信息化部、公安部、国家认监委等部门,根据技术发展情况和监管要求,参考有关国家标准,动态调整《网络关键设备和网络安全专用产品目录》。请大家密切关注国家网信办后续发布的
有关公告。
问:哪些认证检测机构是具备资格的机构?
答:具备资格的认证检测机构是指《国家认监委 工业和信息化部 公安部 国家互联网信息办公室关于发布承担网络关键设备和网络安全专用产品安全认证和安全检测任务机构名录(第一批)的公告》中认证检测范围包含网络安全专用产品的机构。
国家网信办将会同相关部门建立健全认证检测机构监督管理制度,对认证检测机构定期开展评估,不符合工作要求的,依法依规进行处罚。各认证检测机构不得要求企业对多种检测项目开展捆绑检测。企业发现认证检测机构违规行为的,可以向国家网信办举报。
问:安全认证和安全检测依据什么标准?
答:网络安全专用产品依据 GB 42250《信息安全技术 网络安全专用产品安全技术要求》强制性国家标准开展安全认证和安全检测。
认证检测过程中也将参考与之相配套的、针对具体产品类别的国家标准。全国信息安全标准化技术委员会已发布一系列具体产品类别的国家标准,如 GB/T 20281-2020《信息安全技术 防火墙安全技术要求和测试评价方法》、GB/T 20275-2021《信息安全技术 网络入侵检测系统技术要求和测试评价方法》、GB/T 28451-2012《信息安全技术 网络型入侵防御产品技术要求和测试评价方法》、GB/T 30282-2013《信息安全技术 反垃圾邮件产品技术要求和测试评价方法》、GB/T 20278-2022《信息安全技术 网络脆弱性扫描产品安全技术要求和测试评价方法》等。
问:产品生产者是否还需要申请《计算机信息系统安全专用产品销售许可证》?
答:自 2023 年 7 月 1 日起,《计算机信息系统安全专用产品销售许可证》停止颁发,产品生产者无需申领。
问:政府采购领域如何执行《公告》要求?
答:2023 年 7 月 1 日之前,在政府采购活动中采购网络安全产品的,仍然执行原规定,即国家信息安全产品认证在政府采购法规定的范围内强制实施,各级国家机关、事业单位和团体组织使用财政性资金采购信息安全产品的,应当采购经国家认证的信息安全产品。
2023 年 7 月 1 日起,在政府采购活动中采购网络安全产品的,不需产品提供国家信息安全产品认证证书。政府采购活动中不得要求或者采取加分等措施变相要求投标产品同时满足安全认证合格和安全检测符合要求。
问:安全认证和安全检测结果如何发布?
答:认证检测机构会直接通过网络关键设备和网络安全专用产品认证检测结果发布系统报送安全认证合格或者安全检测符合要求的网络安全专用产品清单,有关主管部门审核后,由国家网信部门会同工业和信息化部、公安部、国家认监委统一公布,供社会查询和使用。
问:2023 年 7 月 1 日起,产品生产者是否需要同时进行安全认证和安全检测?
答:不需要。安全认证合格或者安全检测符合要求,具有同等市场准入效力,产品生产者不必重复申请。同一款产品在有效期内重复申请的,国家网信办不再公布认证检测结果。
2023 年 7 月 1 日起,列入《网络关键设备和网络安全专用产品目录》的网络安全专用产品应至少符合以下条件之一,方可销售或者提供:一是依据《公告》要求,按照《信息安全技术 网络安全专用产品安全技术要求》等相关国家标准强制性要求,由具备资格的机构安全认证合格或安全检测符合要求的;二是此前已经获得《计算机信息系统安全专用产品销售许可证》,且在有效期内的。
未列入《网络关键设备和网络安全专用产品目录》的其它相关产品,如法律法规没有特殊规定,可按照市场需求销售或者提供。
03
广东省能源研究会发布《广东省数据中心能效标准》团体标准
2023年4月25日,广东省能源研究会根据《广东省能源研究会团体标准制定程序(修订版)》(省能研会函〔2022〕1 号)的有关规定,发布 T/GERS 0015—2023 《广东省数据中心能效标准》团体标准,自2024年1月1日起实施。
该标准分为七个组成部分,主要内容如下:
(1)范围:介绍本标准的主要内容以及标准所适用的领域。
(2)规范性引用文件:本标准主要参考和引用的标准,包括国家和其他省市有关数据中心现行有效的相关标准等。
(3)术语和定义:本标准所采用的术语和定义,均与国家标准相符。
(4)能效等级与技术要求:提出综合电能比、水资源利用效率 3 级能效指标及已建、新建和改扩建数据中心能效要求。
(5)能源统计范围和计量要求:本标准提出了数据中心总耗电量和数据中心信息设备耗电量的统计范围,并明确了总耗电量和信息设备耗电量的计量位置及计量仪表要求。
(6)测试与计算方法:本标准给出了电能利用效率测试和计算方法。
(7)节能管理与措施:本标准提出了数据中心节能管理基础、节能技术措施和管理措施要求。
04
《家用和类似用途保健按摩垫》等 4 项家电新国标发布实施
2023 年 3 月 17 日,市场监管总局(标准委)批准发布了《家用和类似用途保健按摩垫》《浴室电加热器具(浴霸)》《家用和类似用途热泵热水器用全封闭型电动机-压缩机》《家用和类似用途中央电暖系统 第 1 部分:通用要求》4 项家电领域推荐性国家标准,新标准的发布有助于提高保健按摩垫、浴霸、热泵热水器用压缩机、中央电暖等产品的质量,规范市场上相关产品的生产和销售,推动家电产业持续健康高质量发展,保护消费者的合法权益。
按摩垫是与人体密切接触的家用电器,其产品的安全性、舒适性是消费者良好体验的关键。新修订的《家用和类似用途保健按摩垫》(GB/T 26254—2023)增加了按摩垫的按摩手法术语,规范了化学物质限量、噪声限值、对抗扰度、电磁场辐射等要求。新修订的《浴室电加热器具(浴霸)》(GB/T 22769—2023)规范灯暖型和风暖型两种产品的要求,增加了“温升梯度”指标及试验方法,修改了风扇式器具热性能、噪声要求及相应的试验方法。该标准对温度均匀技术、快速升温技术、降噪技术等起到显著的助推作用,符合当前的市场现状需求。新修订的《家用和类似用途热泵热水器用全封闭型电动机-压缩机》(GB/T 29780—2023)增加了R32 和 R290 两种制冷剂、转速可控型压缩机的相关性能要求、压缩机性能系数分级等,删除了活塞式压缩。
以上 3 项标准的修订,提高了产品的技术水平,为推进产业结构调整与优化升级提供强有力的技术保障。
新制定的《家用和类似用途中央电暖系统 第 1 部分:通用要求》(GB/T 42389.1—2023)填补行业发展中标准空白,为提高产品的技术水平起到了关键性支撑作用。标准规定了家用和类似用途中央电暖系统的术语和定
义、分类、系统架构、技术要求、说明资料、安装与售后服务及评价方法。为系统制造商、系统集成商在开发设计、匹配集成、安装调试等方面提供指导,为保障产品及系统可靠性,降低使用风险,提高用户体验、保护消费者的利益提供技术支撑。

欧盟
European Union
01
欧盟 ERP 更新修订电子电器 off mode, standby mode, and networked standby mode 生态设计指令
2023 年 4 月 17 日,针对 off mode, standby mode, and networked standby mode 相关的要求,欧盟委员会公告了新指令(EU) 2023/826,以减少电器设备处在 off mode, standby mode, and networked standby mode 的能耗;同时废除了简易机顶盒生态设计指令(EC) No 107/2009 及电子电器 off mode, standby mode, and networked standby mode 生态设计指令(EC) No 1275/2008。
新版生态设计指令限值与目前版本的主要差异如下:

不适用范围:
—— 大幅面印刷设备
—— 法规(EU) No 617/2013 中定义的桌面瘦客户端、工作站、移动工作站和小型服务器。
对笔记本电脑,长空闲功率<6W,其关机模式、待机模式和网络待机模式仍然适用于新指令(EU) 2023/826,而不在电脑(EU) No 617/2013 内。
外置适配器供电的产品(适配器输出电压<6V,电流≥0.55A),将受(EU) 2023/826 管控。
(EU) 2023/826 生效日期:2025-05-09,同时 (EC) No 1275/2008,(EC) No 107/2009 将于 2025-05-09废止。
从以上分析新版指令对于待机/关机功耗的要求将更加苛刻;家用电器,消费类产品等用电设备的制造厂商需提前布局,做到更低关机/待机功耗以及功能优化,以满足新指令的要求。
02
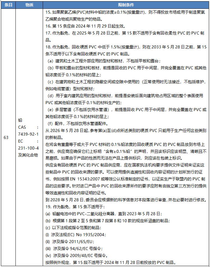
欧盟 REACH 附录 XVII 增加 PVC 中铅的限制
2023 年 5 月 8 日,欧盟委员会在其官方公报上发布了修订案(EU) 2023/923,以修订 REACH 法规(EC) No1907/2006 附录 XVII 第 63 条款有关铅和铅化合物的限制项,增加了聚氯乙烯(PVC)中铅的限制要求。该修订案自官方公告后第 20 日生效。
REACH 法规附录 XVII 第 63 条目(铅及其化合物)新增以下限制条件:

03
欧盟修订玩具安全指令协调标准清单
2023 年 4 月 5 日,欧盟(EU)发布了委员会执行决定(EU)2023/740,其中包括证明推定符合指令2009/48/EC 的最新玩具安全标准清单(玩具安全指令--合并版本至 2022 年 12 月)。这套最新标准将 EN 71-13:2021 修订为 EN 71-13:2021+A1:2022,适用于嗅觉棋盘游戏、化妆品套装和味觉游戏,以反映关于过敏性香料的(EU) 2020/2088 和(EU) 2020/2089 号指令。
最新的协调标准清单已于 2023 年 4 月 5 日开始生效。

04
欧盟理事会投票通过碳边境调节机制
2023 年 4 月 25 日,欧盟理事会投票通过了碳边境调节机制(CBAM)。CBAM 是欧盟“Fit for 55”一揽子计划的一部分,该计划目标是欧盟在 2030 年温室气体的净排放量比 1990 年减少至少 55%,并在 2050 年实现气候中和。
欧盟成员国以 24 票赞成、1 票反对、2 票弃权的结果通过了 CBAM。另外被通过的立法还包括欧盟碳市场(ETS)指令的修订、设立社会气候基金的法规、海运船舶排放的 MRV 规则的修订,以及航空业相关的碳市场规则的修订。
欧盟理事会投票是欧盟立法决策程序的最后一步,下一步欧盟理事会和欧洲议会将对这些立法进行签署,并于生效前在《欧盟公报》刊登。

更多详情请见:
https://www.consilium.europa.eu/en/press/press-releases/2023/04/25/fit-for-55-council-adopts-key-pieces-of-legislation-delivering-on-2030-climate-targets/
05
欧盟决议 OSM/EE 14/1 对逆变器产品结构的详细要求
欧盟近期加强了对便携式储能电源、车载逆变器的结构和标签标识检查力度,以确保其符合相关安规标准和欧盟 OSM/EE 14/1 决议要求,不符合的产品可能面临市场召回风险。
欧盟 OSM/EE 14/1 决议于 2017-06-30 发布并生效。主要适用于给音视频、信息技术和多媒体产品供电的车内使用的逆变器。决议原定主要参考标准为 EN 60950-1:2006 +A1 +A11 +A12 +A2 和 EN 60065:2002 + A1 + A2 + A11 +A12 & EN 60065:2014,但随着该三份标准在 CE-LVD 协调标准中的作废及升级为 EN 62368-1:2014, OSM/EE 14/1 决议参考标准也相应的升级为 EN 62368-1:2014+A11:2017。
近期抽查主要涉及的产品为车载逆变器,部分欧盟国家也借用该决议应用于带逆变输出的便携式储能电源等产品。
欧盟 OSM/EE 14/1 决议主要要求如下:
1、产品逆变输出本身不需要区分 0, I, II 类;
2、输出插座可以连接 I 类(参见 A2 结构)和 II 类设备(参见 A1 和 A2 结构),但 A1/A2 结构的安全隔离要符合对应的要求:
A1 结构

A1 结构最低绝缘要求:
(1)从 DC 输入(A)到逆变输出(B):双重或加强绝缘
(2)从逆变输出(B)到可接触表面(C):双重或加强绝缘
(3)从 DC 输入(A)到可接触表面(C):功能绝缘
A2 结构

A2 结构最低绝缘要求:
(1)从 DC 输入(A)到逆变输出(B):双重或加强绝缘
(2)从逆变输出(B)到可接触表面(C):双重或加强绝缘
(3)从逆变输出(B)到输出地脚(D):基本绝缘
(4)从输出地脚(D)到可接触表面(C):基本/附加绝缘
(5)从 DC 输入(A)到可接触表面(C):功能绝缘
A2 结构应用条件:
(1)输出插座的地脚浮地,不连接到输入地、机壳或零线,以建立最低绝缘要求;
(2)A2 结构的逆变器要在输出插座附近增加如下警告语或类似语句

3、输出应有合适的短路、过流保护装置;
4、设备除提供安规标准要求的标签和说明书外,还需提供安全使用的说明书。
注意事项:
(1)GS 认证不接受输出三插;
(2)本决议谈及的逆变器是指直流 12V 车载电池输入,使用开关电源技术,通过隔离变压器逆变输出为交流230V,50/60Hz 的设备,其输出插座应为标准输出插座;
(3)本决议仅适用于给音视频、信息技术和多媒体产品供电的逆变器。在多用途场景如活动房屋、房车、休闲船等场景使用的要求,包括 A1/A2 结构接地的可能性,由低电压指令行政工作组和国家当局考虑。
06
欧洲化学品管理局建议将八种物质列入 REACH 授权清单
2023 年 4 月 12 日,欧洲化学品管理局(ECHA)建议欧盟委员会将包括铅在内的八种物质列入 REACH授权清单。一旦物质被添加到名单中,公司将需要申请授权才能继续使用。这八种物质如下:
①乙二胺;
②2-(4-叔丁基苄基)丙醛及其单个立体异构体;
③铅;
④谷氨酰胺;
⑤3-甲基-1-(4-甲硫基苯基)-2-吗啉丙烷-1-酮;
⑥2-苄基-2-二甲基氨基-4'-吗啉丁基酮;
⑦邻苯二甲酸二异己酯;
⑧正硼酸,钠盐。
ECHA 有法律义务定期向委员会推荐候选名单中的物质,将其列入授权名单。在向欧盟委员会提交建议之前,有为期三个月的磋商期,ECHA 会考虑收到的意见和成员国委员会的意见。欧盟委员会将决定哪些物质被列入授权清单,以及每种物质适用的条件。物质被列入授权清单,则只有在特定用途获得授权的情况下,才能将其投放欧洲经济区市场或在指定日期后使用。

印度
India
01
印度 TEC 对 WiFi CPE 及 IP 路由器强制电信安全保证要求
2023 年 2 月底,印度电信工程中心 TEC 通知针对 WiFi CPE 及 IP 路由器强制电信安全保证要求(ITSARs)。
从 2023 年 7 月 1 日开始这两类产品递交到 MTCTE 认证时需要随附 Security 测试报告及其它 ER(Essential Requirements)所要求的测试。
已认证的产品需要补充并报备该测试。
02
印度 BEE 能效自愿认证范围新增并排/多门冰箱等电器
印度电力部不断更新 BEE S&L 计划所涵盖的产品类别清单,以促进制造节能产品并减少碳足迹。BEE 决定将以下产品类别添加到 BEE S&L 计划的自愿认证目录里。
1.并排/多门冰箱

2.落地扇

3.台式扇/壁扇

4.电磁炉

预计到 2025 年,以上产品将可能被纳入 BEE 能效强制目录。
03
印度 BEE 能效强制认证范围新增轻型商用空调等电器
印度 BEE 为鼓励在本国使用节能电器,决定将轻型商用空调、高清电视、低温冷柜从 BEE S&L 计划的自愿性认证对象改为强制性认证对象,自 2023 年 7 月 1 日起正式实施。
1.轻型商用空调

2.高清电视

3.低温冷柜

通知要点如下:
1.所有上述产品的星级评定表的有效期已更新,这意味着现行星级评定表将运行到 2023 年 6 月 30 日为止。
为了符合新的星级评级表,所有申请人在 BEE 门户网站上提交能效标签变更申请。但需要注意的是,更新了星级评定表的产品从 2023 年 7 月起才可以投放市场。
2.对于轻型商用空调,用于注册提交的标签样本上,制冷能力应以单位“Watt”(W)声明,百分比(%)符号/表达式仅用于表示设备的全载制冷能力和半载制冷能力。
此外,BEE 曾于 2023 年 1 月 23 日公布,洗衣机也将从原自愿性星级标签计划改为强制性认证计划,预计将在 2023 年 7 月 1 日实施。

美国
United States of America
01
美国发布 UL 1499-对智能电器产品软件部署更新方法
2023 年5 月 8 日,美国UL Solutions 发布了UL RP 1499:旨在推动软件更新设计、开发和部署 — 指导制造商帮助减少系统故障,并提供向产品部署软件更新的可靠方法。
根据 Statista 的智能家居报告,“2020 年全球智能家电收入为291 亿美元,预计到2026 年将增至815 亿美元。”
智能电器代表了住宅和商业电器行业的增长趋势。为帮助制造商掌握智能电器带来的持续变化,UL Solutions 发布了UL 1499,对电器实施软件更新的推荐做法。
对智能电器的一个关键期望包括能够通过远程软件更新为消费者购买的现有设备添加新的功能特性,例如洗衣机、烘干机、洗碗机、咖啡机、商业食品设备、照明和供暖、通风和空调 (HVAC) 系统。这些软件升级使设备能够为其用户提供更高的价值。过去,设备的功能在最初的制造过程中就已确定。结果,电器在购买后价值降低,因为它们无法提供后续新型号所包含的最新功能。
UL RP 1499 指定了电器中软件更新过程工程的最佳实践。它包含远程软件更新的设计、开发和部署的最低限度要素。家电制造商展示遵守这些推荐做法的证据可以让家电和系统所有者相信,有一个稳健的流程可以帮助减少系统故障,并且有一种可靠的方法可以为已购买的产品部署软件更新。
02
美国 CPSC 通过了防止梳妆台及其他衣物存储单元防倾倒的强制标准
2023 年4 月19 日,美国消费品安全委员会(CPSC)做出了新的决定, 委员会投票通过了 ASTM F2057-23自愿性标准作为美国消费品安全委员会的强制性安全标准,以保护消费者免受与梳妆台,衣橱和其他衣物存储单元翻倒事件的伤害和死亡。
CPSC 审查和评估了ASTM F 2057-23 自愿性标准要求的有效性,并确定该标准符合相关的要求。
CPSC 此前已经批准了一项强制性安全标准 16 CFR 1261,以解决衣物存储单元倾倒的风险,该标准将于2023年5月24日生效,但是现在将被新的强制性标准ASTM F 2057-23 取代。
新的强制性标准的要求如下:
·当单元放置在地毯上时的稳定性测试;
·在有负载的抽屉和打开多个抽屉的情况下的稳定性测试;
·模拟体重高达60 磅的儿童与该衣物存储单元的互动测试;
·相关警告语要求。
CPSC 要求制造商在该法规标准注册公布后120 天生产符合新要求的衣物存储单元。
03
美国DOE 发布空气净化器性能测试方法与能效要求
2023 年4 月 5 日,空气净化器美国DOE 测试方法appendix FF 开始生效,主要内容如下:
1.实验室尺寸结构及设备要求应符合标准ANSI/AHAM AC-1-2020 中的附录 A;
2.测试样机数量应不少于2 台/型号,应符合10 CFR part 429 subpart B 429.11;
3.测试条件要符合标准 ANSI/AHAM AC-1-2020 中的章节4.2 至4.6
4.测试步骤以及方法按照标准 ANSI/AHAM AC-1-2020 中的章节5 至7 进行;
5.测试过程中的数据点有效性应符合标准ANSI/AHAM AC-1-2020 中的章节8.1;
6.PM2.5 CADR 是通过将0.1 和0.5 微米的香烟烟雾颗粒的 CADR 与落在0.5 至2.5 微米范围内的灰尘颗粒的CADR相结合并按以下公式计算获得;

7.AEC(年度总耗电量)与IEF(综合能量系数)的计算依据AHAM AC-7-2022;依据 AHAM AC-1:2020 测试得出PM2.5 的CADR,以及 Active mode、standby mode 和 off mode 下的功率, 按以下公式计算获得:

空气净化器美国DOE 强制能效要求430.32 (ee)目前已处于草稿终稿阶段,计划生效日期是2023 年 8 月9 日, 强制执行日期是2024 年1 月 1 日,这个日期开始进入美国市场的空气净化器产品IEF(综合能量因数)应不低于以下限值要求:

涉及的法规如下:

影响对象:出口美国市场的空气净化器产品,且符合以下定义:
1.是便携式(容易移动,非永久安装,安装和拆卸不需要工具)或壁挂式器具,不包含吊顶式;
2.带风机风叶实现空气循环的;
3.去除、破坏或灭活空气中的微粒和微生物;
4.PM2.5 CADR 在10-600CFM 范围内;
5.不包括无风扇进行空气循环,仅通过紫外线来破坏或灭活微粒和微生物的产品;
6.不包括 10 CFR 430.2 中定义的中央空调、室内空调、便携式空调、除湿机等。
04
美国联邦通信委员会宣布延长助听器兼容性要求新标准过渡期
2023 年4 月14 日,美国联邦通信委员会 (FCC) 发布了编号为DA 23-327 的委员会法令,延长助听器兼容性要求(Hearing Aid Compatibility)新标准过渡期;
美国联邦通信委员会 (FCC) 要求将原定于2023 年 6 月5 日开始强制执行的 ANSI C63.19-2019(HAC2019)认证要求延长 6 个月(至2023 年12 月 5 日),来确保手机制造商能够继续发布可实现助听器兼容性的最新手机型号。在此期间,制造商可以选择 ANSI C63.19-2011(HAC2011)或者ANSI C63.19-2019(HAC2019)作为测试依据。
这两个标准都涉及无线手机和助听器之间的声学和电感耦合,但ANSI C63.19-2019 标准首次包括音量控制要(ANSI/TIA-5050:2018)。
从2023 年6 月5 日开始,手机制造商必须使用2019 版 ANSI 标准对新的手机型号进行 HAC 认证,并不再使用 2011 版 ANSI 标准进行认证。
美国联邦通信委员会 (FCC) 采取这一措施是为了确保手机制造商能够继续根据2011 版 ANSI 标准对具有改进助听器兼容性的新手机型号进行认证,同时美国联邦通信委员会考虑 ATIS 提出的豁免申请,要求修改2019 版 ANSI 标准,以允许减少音量控制测试方法的手机通过HAC 认证。美国联邦通信委员会期望在这六个月的过渡期中,手机制造商信守承诺,在他们发布的手机型号中加入新的技术,这将有利于听力受限的消费者。继续让新的手机型号获得HAC认证,对于委员会承诺的“实现无线手机100%覆盖助听器兼容”的承诺至关重要。
05
美国更新便携式储能 ANSI /CAN/ UL 2743 标准
2023 年4 月14 日,美国国家标准协会(ANSI)和加拿大标准委员会发布 ANSI /CAN/ UL 2743:2023 版本,新版的主要更新内容如下:
1.重新定义危险电压的限值,仅室内使用的产品安全电压不超过60 V dc, or 42.4 V AC 峰值,户外使用的产品安全电压不超过30 V dc, or 21.2 V AC 峰值。
2.规定 UL2743 适用的最大容量, 超过上限则的产品划归到 UL 9540:

3.新增便携式储能的定义:由单人不借助机械工具提起并移动,且不永久连接到电力系统的储能产品。可以是下述类型:
a.手持式
b.满足下述条件的移动式:重量不超过18kg,且不固定,或者装有轮子等装置便于普通人移动使用。(注意:如果由安装在产品上的可拆卸电池包供电的产品,可拆卸电池包的重量也需要考虑在内。)
4.增加对于塑料外壳燃烧等级的例外情况:如果产品内部有金属或者满足燃烧等级V-1 的内部罩壳,则塑料外壳燃烧等级最低可接受HB。
5.新增插座保护的要求:插座的保护要满足UL 1012 中关于插座保护的要求。
6.修改 AC 输出插座的要求:插座类型应该是120Vac,最大15A 的两孔插座,或者满足下述要求的 120Vac,最大30A 的带接地的三孔插座:
a.插座线路包括接地线路和市电输入线路之间满足双重绝缘的隔离,并且规定不能给切割或者接触带电部件/线的工具供电;
b.插座带有满足UL 943 的GFCI 保护。
7.新增双重绝缘产品带功能接地的相关要求。
8.修改汽车点烟器最大电压为 24V。
9.新增 UL 2580 和UL 1973 作为可选的电芯标准。
10.新增 UL 1741 逆变器/板考核的可选标准。
11.新增倾斜测试的重量分类:不超过7kg 的产品,不需要考核倾斜测试。
12.新增无线输出的要求, 在正常和非正常情况下,发射线圈的转换电路输入功率不应超过240VA。
13.新增能量危害测试和低压限能电路测试。
14.完善泄漏电流测试:针对没有市电输入的产品,测量危险电压线路和输出接地端子/可接触金属部件之间的泄漏电流。
15.完善安全相关线路的评估方法,新增单一元器件失效分析作为可选方案。
16.明确输出短路测试中的短路电阻不超过10mΩ。
17.修改过充测试的方法:
a.采用通用充电口,用最大充电电压和3 倍最大充电电流,充1.25 小时,同时考虑单一失效;
b.对于非通用充电口,用外置充电器或者内部充电线路的最大充电电压和电流,充1.25 小时,同时考虑单一失效。
18.新增针对超过1kWh 的储能的要求:
a.电池包热失控测试;
b.限制使用场所,不能使用在卧室或者可以居住的空间内。
19.新增输出线缆/互联线缆的拉力测试。
20.完善冲击和跌落的低温预处理温度,对于最低温度低于0℃的产品,按照制造商规定的最低温度预处理。
21.修改针对不同重量跌落测试:超过18kg 产品做一次0.9m 跌落,不超过18kg 产品做三次0.9m 跌落。
22.完善了雨淋测试的测试方法:带风扇的产品,风扇运行和停止状态都需要考核,并修改了判定条件,水不能碰带电件和危险能量部件,进水也不能在这些部件上方。
23.新增“rainproof”和 “raintight”两个防水等级。
24.完善了汽车应急启动电源的测试方法
25.明确旗帜吊牌应满足UL969A。
26.完善警告语和说明书的要求。

国际标准化组织
ISO
01
ISO 发布玩具中某些元素迁移限量标准的修正案
2023 年3 月,国际标准化组织(ISO)发布ISO 8124-3:2020/Amd.1:2023《玩具安全——第3 部分:某些元素的迁移——修正案1:粘液中硼和其他元素的限制,以及模型粘土中的钡》。

沙特阿拉伯
Saudi Arabia
01
沙特阿拉伯发布450MHz 频段的网络许可证
沙特阿拉伯通信、空间和技术委员会 (CST) 发布了450MHz 频段专用无线电网络许可证的信息备忘录。
该专业无线电网络许可证的主要目标是:
• 为部署全国网络分配450MHz 无线电许可证,以提供这些服务并向广大用户提供改进的技术和服务;
• 通过使用更高效的共享系统,减少或消除目前400MHz 频段中遇到的拥塞;
• 确保满足所有用户的需求,从石油和采矿实体等重要的国家用户到较小的本地用户。
符合条件的申请人的申请截止日期为2023 年7 月 9 日。
02
GSO 推迟实施最新版本IEC 60335-2-24:2020 标准
2023 年3 月26 日,GSO 技术委员会TC03 决定推迟实施最新版本(第 8 版)的IEC 60335-2-24:2020 标准,具体要求如下:
推迟实施 IEC 60335-2-24:2020 标准,直到GSO 标准商店(www.gso.org.sa/store)上发布新版本;
重新恢复因前一版本标准到期而暂停或终止的所有证书,在 GSO 进一步通知之前无需将当前证书更新到最新标准版本(第 8 版);
接受根据有效的GSO 标准版本IEC 60335-2-24:2010+AMD1:2012+AMD2:2017(第 7.2 版)出具的测试报告。
根据 IEC 60335-2-24:2020(第 8 版)标准已经签发的所有证书或测试报告仍然在自愿的基础上被接受,不需要修订回第7.2 版的标准。

韩国
Korea
01
韩国无线电研究所 RRA 发布 2023-6 号通告
2023 年4 月18 日,韩国无线电研究所 RRA 发布2023-6 号通告,针对广播通信设备合格评定部分内容进行了更新:
1.附录 5 第2章节,有关制造时间信息的要求,需要体现为消费者可以知道的制造年月信息。例如通过产品批号Lot number 来体现制造年月,消费者能通过此批号读取产品制造年月的信息。如果消费者无法识别制造年月信息,制造商需要在产品手册,外包装或者互联网站等显示相关内容。
2.已取证的合格认证器材,新增无线功能,无论机器格式符号是否变更,都可以申请证书变更添加无线功能,原要求是新申请证书。
备注:若原产品是合格登记类,增加无线功能后变成合格认证类,则不可以申请证书变更,要做新申请(也就是新增加无线功能后需要做合格认证的情况就一定要做新申请)。

新加坡
Singapore
01
新加坡IMDA 就短程设备技术规范草案公开征求意见
2023 年4 月11 日,新加坡信息通信媒体发展局(IMDA)就短程设备技术规范草案(IMDA 第1 期,修订版 3)公开征求意见。
此修订版更新了现有的短程设备技术规范(TS SRD),主要有以下变更:
1. 紧跟国际标准的最新发展;
2. 更新设备安全检测要求;
3. 更新频谱分配和功率限值。
01
新加坡CPSO 发布 13A 熔融连接组合(开关型)安全标准更新通告
2023 年3 月31 日,新加坡消费品安全办公室(CPSO)发布通告CPSO-310323-08, 对《消费者保护(安全要求)条例》(CPSR)列出的13A 熔融连接组合(开关型)的安全标准进行了最新修订,自2024 年12 月31 日起,新加坡安规申请接受的最低安全标准版本为SS 145-4: 2022。
标准具体更新如下:

温馨提示:
·自现在到2024 年12 月30 日,SS 403: 1997 和 SS 145-4: 2022 均可用于申请新加坡安规新申请或者续期。
·2024 年12 月31 日开始,需使用SS 145-4: 2022 标准版本的报告申请;在2024 年 12 月31 日之前,根据SS 403:
1997 旧标准签发的证书可继续使用,在证书续期时按照SS 145-4: 2022 或更新版本进行标准升级即可。
03
新加坡 NEA 发布新灯泡能效法规
2023 年3 月10 日,新加坡 NEA 根据《节能法案》(ECA)就《节能(受管制商品和注册供应商)条例》及《节能(受管制货品)法令》进行了修订,发布正式通告 NEA-LSD-CIRCULAR-ECA-00002-2023,更新了灯泡的Tick 评级要求,能效标签 MELS 和最低能效标准MEPS, 同时将这些要求扩展到更多类型的灯泡。
(1)自2024 年4 月1 日起,MEPS 和 MELS 要求将涵盖到所有一般照明用的T8 和T5 灯管(包括安装到线条荧光灯具需要重新布线或绕过现有镇流器的线性LED 灯管);
(2)所有受管制的灯泡 tick 评级将整合为单一评级,如下表:

其中,P 为额定功率,φ为额定光输出(单位:流明)。
管控灯泡: 从2024 年 4 月 1 日起,包括白炽灯,CFLi, LEDi, CFLni, LEDni, T8/T5 LFL, T8/T5 LED (也适用于安装现有LFL 灯具时需要重新布线或绕过现有镇流器的线性LED 灯管)。豁免灯泡请参考www.nea.gov.sg/els 所列出的。
(3)自2024 年4 月1 日起,所有管控的灯泡 MEPS 必须满足如下要求:

(4)自2024 年4 月1 日起,灯泡的能效标签要求如下:

04
新加坡修订了冰箱的MEPS 要求
2023 年3 月10 日,新加坡 NEA 根据《节能法案》(ECA)就《节能(受管制商品和注册供应商)条例》及《节能(受管制货品)法令》进行了修订,更新了冰箱的MEPS(最低能效标准)要求。
自2025 年4 月1 日起,在新加坡销售的所有冰箱都必须符合修订后的MEPS 要求,具体要求如下表:

注:
①Vadj tot:冷藏室调整后容积的总和
②过门式制冰机:指与一个设备相连的自动制冰机,该设备可根据需要通过门向外输送冰块。
③AEC:全年能耗
05
新加坡修订适用的能效测试标准
2023 年3 月10 日,新加坡 NEA 根据《节能法案》(ECA)就《节能(受管制商品和注册供应商)条例》及《节能(受管制货品)法令》进行修订,更新了适用的能效测试标准。
自2024 年1 月1 日起,冰箱,电视机,LED 灯泡,CFLi 的现行测试标准将被下列适用新标准所取代,如下表所示。生效日之后,所涉及的受管制货物的新注册和续期注册,应按照修订后的测试标准进行测试:

06
新加坡 NEA 发布新电视机的待机功率要求
2023 年3 月10 日,新加坡 NEA 根据《节能法案》(ECA)就《节能(受管制商品和注册供应商)条例》及《节能(受管制货品)法令》进行了修订,发布正式通告 NEA-LSD-CIRCULAR-ECA-00002-2023,更新了电视机的待机功率要求。
自2024年4月1日起,所有在新加坡销售的分辨率低于33,177,600像素的电视机(即非8K电视)须满足新的MEPS(新的最低能源性能标准)要求如下表:

自2025 年4 月1 日起,所有在新加坡销售的分辨率为33,177,600 像素(8K 电视) 须满足新的MEPS(新的最低能源性能标准)要求如下表:


泰国
Thailand
01
泰国 NBTC 宣布开放WiFi 6E 频段
2023 年4 月28 日,泰国国家广播和电信委员会(NBTC)发布了两份通知---《授权使用频率5.925-6.425GHz》和《技术标准 NBTC TS 1039-2566---工作在5.925-6425GHz 频段的电信设备》,这两份标准宣布泰国开放WiFi 6E以及泰国WiFi 6E 的技术规范要求。
技术规范要求如下:


坦桑尼亚
Tanzania
01
电子设备产品进入坦桑尼亚需要进行检验
2023 年3 月30 日,坦桑尼亚通信管理局(TCRA)发布通知如下:
1. 希望向坦桑尼亚进口电子通信设备的个人或公司需要对设备进行检查,以确认设备在使用寿命中。
2. 到达报废期的设备将收取电子垃圾管理费,以支付设备的管理成本。
该规定自2023 年 5 月23 日起施行。

乌克兰
Ukraine
01
乌克兰发布产品说明书新要求
2023 年4 月14 日,经乌克兰内阁决议批准的TR RED UA 发布新规定,制造商应确保无线电设备附有乌克兰语说明。
除此之外,制造商必须确保指令也满足以下要求:
1. 说明书应包括根据其预期用途使用无线电设备所需的信息,以及标签应清晰、易懂。
2. 无线电设备有发射无线电波的说明书中还应包含以下信息:
• 无线电设备运行的频段;
• 在无线电设备运行的频带中传输的最大无线电频率功率。

阿曼
Oman
01
阿曼 TRA 发布通知进口手机需支持 VoLTE 功能
根据阿曼电信监管局TRA 的最新通知,2023 年4 月1 日起,进口到阿曼境内的手机需要支持VoLTE (4G 通话)功能。
TRA 计划2024 年第三季度开始逐步关闭2G 及3G 移动网络。