俗话说:宁可三日无餐,不可一日无水。水是生命之源,人类在生活和生产活动中都离不开水,生活饮用水水质的优劣与人类健康密切相关。随着社会经济发展、科学进步和人民生活水平的提高,饮用水水质标准也相应地不断发展和完善,健康用水的质量日渐得到人们的关注。
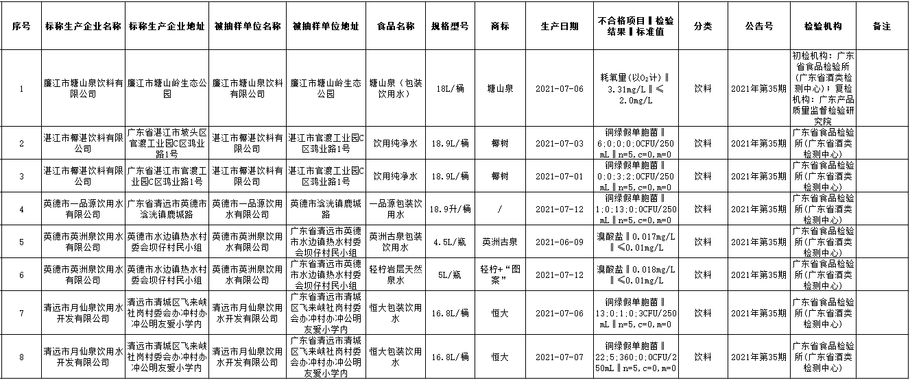
近日,广东省市场监管局对8类食品1058批次样品进行抽检,其中,抽检项目不合格的有21批次涉及多款饮用水:

微生物污染问题
(一) 标称湛江市椰湛饮料有限公司2021年7月1日和2021年7月3日生产的饮用纯净水,铜绿假单胞菌不符合食品安全国家标准规定。检验机构为广东省食品检验所(广东省酒类检测中心)。
(二) 标称英德市一品源饮用水有限公司生产的一品源包装饮用水,铜绿假单胞菌不符合食品安全国家标准规定。检验机构为广东省食品检验所(广东省酒类检测中心)。
(三) 标称清远市月仙泉饮用水开发有限公司2021年7月6日和2021年7月7日生产的恒大包装饮用水,铜绿假单胞菌不符合食品安全国家标准规定。检验机构为广东省食品检验所(广东省酒类检测中心)。
其他指标问题
(一)标称廉江市塘山泉饮料有限公司生产的塘山泉(包装饮用水),耗氧量(以O2计)不符合食品安全国家标准规定。初检机构为广东省食品检验所(广东省酒类检测中心),复检机构为广东产品质量监督检验研究院。
(二)标称英德市英洲泉饮用水有限公司生产的英洲古泉包装饮用水和轻柠岩层天然泉水,溴酸盐不符合食品安全国家标准规定。
食品安全消费提示
● 消费者应当在正规可靠渠道购买所需食品并保存相应购物凭证,要看清外包装上的相关标识,如生产日期、保质期、生产者名称和地址、成分或配料表、食品生产许可证编号等标识是否齐全并符合法律法规的规定。
● 不要购买无厂名、厂址、生产日期和保质期的产品,不要购买超过保质期的产品,不要购买公布的不合格产品。
素材来源:广东省市场监督管理局