REACH, POPs法规近期更新动态
REACH 附录17 新增24项CMR物质
2023年6月9日,欧盟官方公报发布了法规(EU)2023/1132,对REACH法规(EC) No 1907/2006 附录17中的第 28,29 和 30条进行修订,以适应CLP法规(EC) No 1272/2008的更新。
根据附录17中第28、29和30条,被归类为致癌、致突变、致生殖毒性(CMR)1A类和1B类的物质,禁止投放于市场或供应普通公众使用(除特殊情况外),这些物质被列在附录17的附件1~6中。
此次修订,新增24项CMR物质,新增物质将于2023年12月1号生效,同时,针对之前的5项CMR物质信息进行了更新,具体新增物质如下:


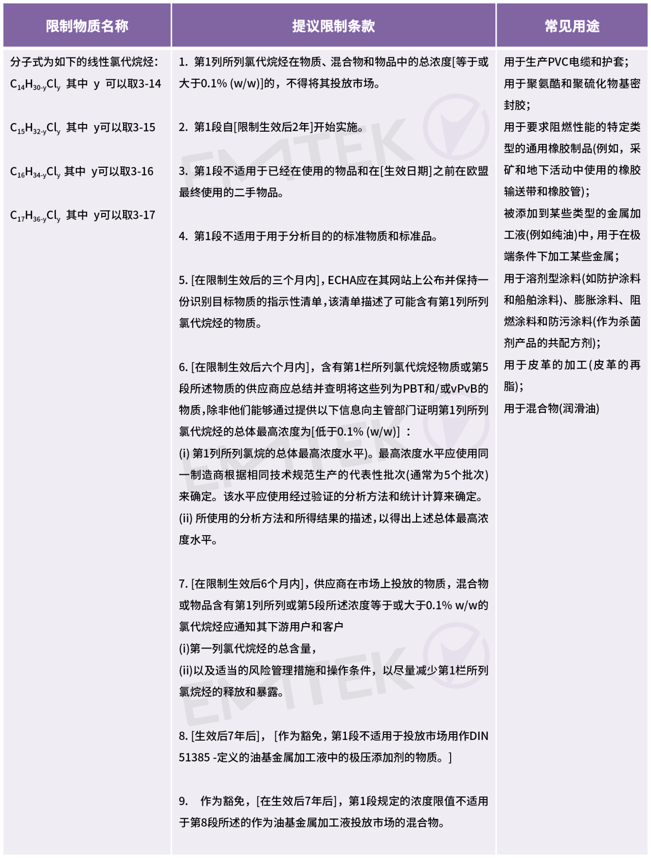
ECHA提议新增MCCP于REACH 附录17限制条款
2023年6月14日,欧盟化学品管理局ECHA所辖的风险评估委员会(RAC)和社会经济分析委员会(SEAC)经综合评估,提交了REACH法规附录XVII关于MCCP(中链氯化石蜡)的限制条款,该提案于2023年6月14日至2023年8月14日展开公众咨询,在此期间各利益相关方可以提交意见,评估通过后,ECHA会将其正式列入附录17。

ECHA更新了11项SVHC意向物质清单
近期,挪威,法国,德国,奥地利和比利时分别于今年的3月及6月提交了共11项SVHC意向物质,目前这11项意向物质都还处在“提议方准备相关物质的卷宗”阶段,卷宗提交时间最早的是预计2023年8月3日提交的4项,其它7项分别预计要2024或2025年提交。这些意向物质离正式成为SVHC候选清单物质还需要经过卷宗提交—公众咨询—欧委会最终决议等流程。一般ECHA收到提案卷宗后的一个月左右会进行公布,并启动为期45天的公众评议,通过评议的物质将被加入SVHC候选物质清单。
SVHC目前最新候选物质清单为235项,评议物质为1项(间苯二酚),意向物质为11项。

欧盟提议将D4,D5,D6列入《斯德哥尔摩公约》附件B中
2023年6月15日,鉴于八甲基环四硅氧烷(D4),十甲基环五硅氧烷(D5)及十二甲基环己硅氧烷(D6)物质的持久性、生物蓄积性、远距离环境迁移性和对人及环境的不利影响,欧盟提议将D4,D5和D6列入公约的附件B中(限制生产和使用的化学品),目前D4,D5和D6已在SVHC清单中,同时REACH 附录17 条款70也限制D4和D5用于wash-off cosmetic products。D4,D5及D6广泛用于建筑(密封剂,油漆和涂料),汽车(零件和润滑剂),电子,纸浆和造纸,石油和天然气,医疗和航空航天等。
信测标准服务
作为专业的第三方检测认证机构,EMTEK信测标准可以为广大客户提供一站式限用物质测试服务,如RoHS, REACH, POPs,加州65,TSCA以及FCM(食品接触材料)等测试服务,助力企业在原材料,生产过程,成品等个环节有效管控风险,符合目标市场要求。同时,信测标准建议客户及时关注法规更新动态,及早做好供应链的调查。

澳洲5计划全天计划·官方网站
服务热线:+86-769-2280 7078
E-mail:CPS@emtek.com.cn