减震器是汽车悬架系统的主要部件之一,主要是用来抑制弹簧吸振后反弹时的振动以及路面的冲击振动,以减小汽车车架和车身的振动幅度,有效改善汽车在行驶过程中的舒适度与平顺度。

1
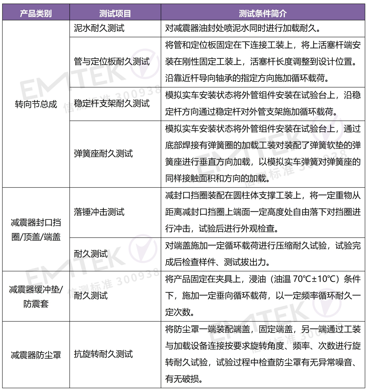
测试能力清单


2
适用标准
QC∕T 491-2018、客户要求
3
测试设备
MTS液压伺服试验系统

该检测系统液压作动器类型广,不同类型、部位的汽车零部件可选择合适量程和类型的液压作动器以模拟实际受力或疲劳工况。检测设备能保证精准的力和位移控制系统,结合强大的数据采集和分析系统,准确的实现检测信号的输入、处理、控制和输出,作动器检测系统即可同时独立运行于不同试验项目,又可以实现任意组合实现多载荷联动的复杂可靠性疲劳测试及性能测试,确保检测的专业性、灵活性和广泛性。
EMTEK
检测咨询
武汉信测标准技术服务有限公司
地址:湖北省武汉市硚口区古田五路17号孵化园区D2、D3厂房(430034)
服务热线:+86-27-8473 3628
E-mail:wh.pn@emtek.com.cn
广州信测标准技术服务有限公司
地址:广东省广州市黄埔区南翔三路38号A栋1楼、4楼(510663)
服务热线:+86-20-8255 3111
E-mail:gz.pn@emtek.com.cn
苏州市信测标准技术服务有限公司
地址:苏州吴中经济开发区郭巷街道淞葭路1388号(信测华东检测基地)(215124)
服务热线:+86-512-8099 6798
E-mail:sz.pn@emtek.com.cn